Serjio
? как это?
Михаил
Почтой
Михаил
Нет выкинул
Михаил
Жду адресную ленту
Михаил
12 вольт 60 на метр
Михаил
Ws2811
Михаил
400 метр
Михаил
2000 / 400 = 5
Михаил
Столько же
Alexxik
Уважаемые, мне для пивоварни хочется сделать расходомер воды. Например, чтобы из емкости 50 литров перекачать промывочной воды определенное количество например в зависимости от засыпи солода это может быть 30, а может быть 24. Реально такое сделать на есп 8266 и какой датчик протока нужен
romanetz
Турбинка, короче, с импульсным выходом. Жор лечится с помощью питания ШИМом
иван
Добрый день, на esp32 gpio 32 притянут к 0 функцией digitalWrite(32, LOW); Отправляя esp32 в легкий сон, gpio 32 становится в подвешенное состояние, как заставить esp32 хранить состояние своих пинов во время сна?
Alexxik
Турбинка, короче, с импульсным выходом. Жор лечится с помощью питания ШИМом
То есть: Есп 8266 Шим регулятор Датчик протока воды Насос. Есп подает команду насосу. Насос качает воду. Прокачал через датчик 27 литров и есп выключил насос. Для каждого рецепта пива надо разное количество промывной воды. Как быть?
romanetz
Ну, очевидно, задавать в 8266 нужное количество каким-либо способом?)
romanetz
Ползунком на веб-странице, которая крутится на 8266, например?
Жексон
Я бы порекомендовал боле надёжный счётчик. Этому быстро пизда настанет... Судите по ценнику.
romanetz
Я бы порекомендовал боле надёжный счётчик. Этому быстро пизда настанет... Судите по ценнику.
Такие ставят в водоматы по продаже фильтрованной воды, а там объемы побольше, чем в любительском пивоварении
Жексон
Такие ставят в водоматы по продаже фильтрованной воды, а там объемы побольше, чем в любительском пивоварении
Тогда сори. Почему-то думал это гавно китайское. Ценник смешной просто, нормальное изделие столько не может стоить :)
romanetz
Был бы серьезный объем - можно было б тупо квартирный поставить с импульсным выходом
romanetz
Но там цена деления литр
Skipping Stone
Какие-нибудь приколдесы можно сделать с есп-01 и hc-06?
Skipping Stone
один гпио на есп реально боль, уже прочувствовал
Skipping Stone
ещё 4 можно припаять
побежал гуглить
Grishka
хак известный, найти легко
Skipping Stone
😳
Skipping Stone
ну нифига себе
Grishka
и рядом ещё два
Skipping Stone
Правда, если перевести количество заебов в человекочасы, покупка ESP8266-12 как минимум уже тупо дешевле
romanetz
Зависит от того, где эта 8266-12 находится
romanetz
Территориально
Skipping Stone
Skipping Stone
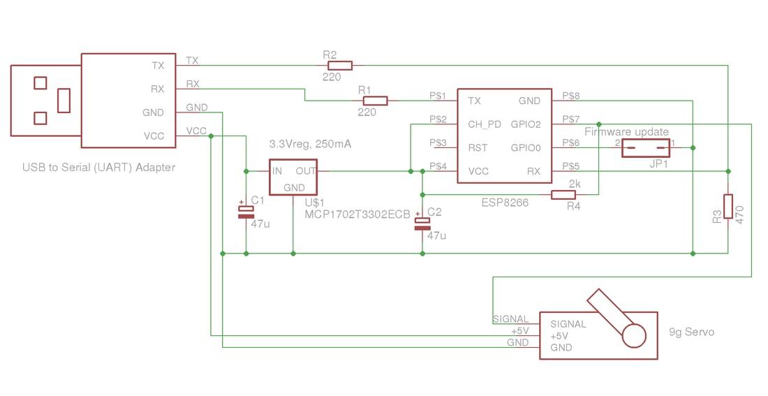
JP-1 это че такое? Джампер? Кажись придется все-таки на логический конвертер раскошелиться
Skipping Stone
Гугл как обычно
Skipping Stone
Indr1x
Что то в строке не так, очень срмнительно что гугл не дошел до compel или microchip
Serg
JP-1 это че такое? Джампер? Кажись придется все-таки на логический конвертер раскошелиться
У вас как-то получяется сумбурно выражаться. Да это ддамепер для прошивки. И причём логический конвертов не понятно.
Вячеслав
Esp32 38 p сколько майнит в день будет ?
321
Esp32 38 p сколько майнит в день будет ?
38p около 0.00001 биткойна 32p около 0.000005 Чем больше пинов тем лучше майнит
321
Спасибо
Это шутка, esp32 даже за 10 лет не майнит нисколько, где то есть статья, где чувак просчитывал все это дело
Alexey
Успел поржать. Спасибо.
Вячеслав
На здоровье )))
321
Так бы мы все уже давно разбогатели
porese
На есп можно заработать только продав ее.
Evgen
простите.... опять политота, https://github.com/arendst/Tasmota/commit/98cbf2587a1a914bbd16996ebb48dd451d3da448
Daniil
В общественных местах есть вифи. Но он требует авторизации. Можно ли обойти эту авторизацию?
Grishka
канешна. найти сеть БЕЗ авторизации
Артем
Сколько же преобразований нужно делать в этих ваших сях! cjson_content_message = cJSON_GetObjectItem(cjson_content, "message"); cjson_content_message_chat = cJSON_GetObjectItem(cjson_content_message, "chat"); cjson_content_message_chat_id = cJSON_GetObjectItemCaseSensitive(cjson_content_message_chat, "id"); bool send_message = false; int chat_id; if (cJSON_IsNumber(cjson_content_message_chat_id)) { chat_id = cjson_content_message_chat_id->valueint; char str[] = TELEGRAM_CHAT_ID_ACCESS_LIST; char *istr = strtok(str, ","); while (istr != NULL) { if (atoi(istr) == chat_id) { send_message = true; break; } istr = strtok(NULL, ","); } }
Артем
В производительности
Daniil
канешна. найти сеть БЕЗ авторизации
Обходом это не назовёшь)
Daniil
Получить доступ в интернет без авторизации
Daniil
Чувак, я просто спросил, знает ли кто такой способ и есть ли он. Нет так нет….
Н Е К И Б Е Р Л Е О
шо ты злой то такой, кроме публичных факторов?!
Н Е К И Б Е Р Л Е О
Всё ещё жду скачков, если помнишь))
Н Е К И Б Е Р Л Е О
где дофига точек пошло - минуту
Н Е К И Б Е Р Л Е О
примерно после первого скачка
Н Е К И Б Е Р Л Е О
думал-быстро оно само пришло
Н Е К И Б Е Р Л Е О
а тут редакт
Н Е К И Б Е Р Л Е О
а без real time , как держать время?
Н Е К И Б Е Р Л Е О
а без real time , как держать время?
чтоб не каждую треть секунды трахать ntp?
Н Е К И Б Е Р Л Е О
а как его держать? WiFiUDP ntpUDP; NTPClient timeClient(ntpUDP, "pool.ntp.org", utcOffsetInSeconds); timeClient.update(); String cudate=timeClient.getFormattedTime(); String cudatedate=timeClient.getFormattedDate();
Н Е К И Б Е Р Л Е О
мне просто время в этом плане не было нужно
Н Е К И Б Е Р Л Е О
ну тут же я дату беру целиком
Н Е К И Б Е Р Л Е О
и пишу cudatedate сразу
Н Е К И Б Е Р Л Е О
раз в минуту норм в принципе..не треда ради. чо каждую секунду писать данные?... про %unixtime% - skip
Н Е К И Б Е Р Л Е О
брать каждую секунду , складывать,делить на 60 и писать?
Indr1x
Обновлять значения max и min в течении минуты, потом их обнулять и поново
Н Е К И Б Е Р Л Е О
круто конечно.. но на вскидку не придумаю как из этого график построить
Н Е К И Б Е Р Л Е О
упростить бы тогда?
Н Е К И Б Е Р Л Е О
а лампочке?)
Н Е К И Б Е Р Л Е О
шоб сука взрывались
Indr1x
Боюсь основная проблема будет предьявить эти графики и не пойти лесом