Василий
Отбой! Криворукие китаезы!!! Попробовал еще раз - крутим против часовой стрелки, сначала долго ничего не происходит, затем напряжение начинает расти :) Ну вот как так можно устройства проектировать? Так что все работает, но если не знать этот секрет - то...(нецензурная лексика)
Василий
ну я человеку ответ нашёл
Василий
крути против часовой пока не поползет ввысь
Василий
=)
Василий
явно огрызок меньше метра, иначе этот модуль возгонится
Василий
бляя.......
Василий
ВОЗГО́НКА, -и, ж. Хим. Непосредственный переход вещества при нагревании из твердого в газообразное состояние (минуя жидкую фазу); сублимация.
SN
Лента 20-30 см
Василий
нее, там выйдет сразу волшебный дым, без жидкостей)
Василий
выйдет, если постараться.
Василий
проверено, гореть они умеют
Василий
у них защита не идеальная
Василий
покоротите выход, узнаете)))))
Василий
ахахахаха
Василий
ну всеравно я 100% видел горелый)
Василий
так что возгонка актуальна)
Dmitry
Парни помогите разобраться, не пойму на что ругается? точнее понял но как исправить. У меня есть два http запроса, один просто строку отправляет, второй так же отправляет но получает в ответ GET, в скетче (ардуино) все работает прием. но в отладке вот это нижние три записи смущают, не пойму как это интерпритировать. 19:50:52.829 -> [197198][D][HTTPClient.cpp:1141] connect(): connected to my-server:80 19:50:52.999 -> [197335][V][HTTPClient.cpp:1234] handleHeaderResponse(): RX: 'HTTP/1.1 200 OK' 19:50:52.999 -> [197336][V][HTTPClient.cpp:1234] handleHeaderResponse(): RX: 'Server: nginx-reuseport/1.21.1' 19:50:52.999 -> [197340][V][HTTPClient.cpp:1234] handleHeaderResponse(): RX: 'Date: Fri, 25 Feb 2022 16:51:02 GMT' 19:50:52.999 -> [197349][V][HTTPClient.cpp:1234] handleHeaderResponse(): RX: 'Content-Type: text/html' 19:50:52.999 -> [197356][V][HTTPClient.cpp:1234] handleHeaderResponse(): RX: 'Content-Length: 140' 19:50:52.999 -> [197363][V][HTTPClient.cpp:1234] handleHeaderResponse(): RX: 'Connection: keep-alive' 19:50:53.067 -> [197371][V][HTTPClient.cpp:1234] handleHeaderResponse(): RX: 'Keep-Alive: timeout=30' 19:50:53.067 -> [197379][V][HTTPClient.cpp:1234] handleHeaderResponse(): RX: 'Vary: Accept-Encoding' 19:50:53.067 -> [197386][V][HTTPClient.cpp:1234] handleHeaderResponse(): RX: 'X-Powered-By: PHP/5.6.40' 19:50:53.067 -> [197394][V][HTTPClient.cpp:1234] handleHeaderResponse(): RX: '' 19:50:53.067 -> [197399][D][HTTPClient.cpp:1275] handleHeaderResponse(): code: 200 19:50:53.067 -> [197405][D][HTTPClient.cpp:1278] handleHeaderResponse(): size: 140 19:50:53.067 -> [197411][D][HTTPClient.cpp:619] sendRequest(): sendRequest code=200 19:50:53.067 -> 19:50:53.067 -> [197418][D][HTTPClient.cpp:1414] writeToStreamDataBlock(): connection closed or file end (written: 140). 19:50:53.067 -> [197426][D][HTTPClient.cpp:390] disconnect(): tcp keep open for reuse 19:50:53.067 -> [197433][D][HTTPClient.cpp:390] disconnect(): tcp keep open for reuse
Andy
Парни помогите разобраться, не пойму на что ругается? точнее понял но как исправить. У меня есть два http запроса, один просто строку отправляет, второй так же отправляет но получает в ответ GET, в скетче (ардуино) все работает прием. но в отладке вот это нижние три записи смущают, не пойму как это интерпритировать. 19:50:52.829 -> [197198][D][HTTPClient.cpp:1141] connect(): connected to my-server:80 19:50:52.999 -> [197335][V][HTTPClient.cpp:1234] handleHeaderResponse(): RX: 'HTTP/1.1 200 OK' 19:50:52.999 -> [197336][V][HTTPClient.cpp:1234] handleHeaderResponse(): RX: 'Server: nginx-reuseport/1.21.1' 19:50:52.999 -> [197340][V][HTTPClient.cpp:1234] handleHeaderResponse(): RX: 'Date: Fri, 25 Feb 2022 16:51:02 GMT' 19:50:52.999 -> [197349][V][HTTPClient.cpp:1234] handleHeaderResponse(): RX: 'Content-Type: text/html' 19:50:52.999 -> [197356][V][HTTPClient.cpp:1234] handleHeaderResponse(): RX: 'Content-Length: 140' 19:50:52.999 -> [197363][V][HTTPClient.cpp:1234] handleHeaderResponse(): RX: 'Connection: keep-alive' 19:50:53.067 -> [197371][V][HTTPClient.cpp:1234] handleHeaderResponse(): RX: 'Keep-Alive: timeout=30' 19:50:53.067 -> [197379][V][HTTPClient.cpp:1234] handleHeaderResponse(): RX: 'Vary: Accept-Encoding' 19:50:53.067 -> [197386][V][HTTPClient.cpp:1234] handleHeaderResponse(): RX: 'X-Powered-By: PHP/5.6.40' 19:50:53.067 -> [197394][V][HTTPClient.cpp:1234] handleHeaderResponse(): RX: '' 19:50:53.067 -> [197399][D][HTTPClient.cpp:1275] handleHeaderResponse(): code: 200 19:50:53.067 -> [197405][D][HTTPClient.cpp:1278] handleHeaderResponse(): size: 140 19:50:53.067 -> [197411][D][HTTPClient.cpp:619] sendRequest(): sendRequest code=200 19:50:53.067 -> 19:50:53.067 -> [197418][D][HTTPClient.cpp:1414] writeToStreamDataBlock(): connection closed or file end (written: 140). 19:50:53.067 -> [197426][D][HTTPClient.cpp:390] disconnect(): tcp keep open for reuse 19:50:53.067 -> [197433][D][HTTPClient.cpp:390] disconnect(): tcp keep open for reuse
https://ru.wikipedia.org/wiki/%D0%9F%D0%BE%D1%81%D1%82%D0%BE%D1%8F%D0%BD%D0%BD%D0%BE%D0%B5_HTTP-%D1%81%D0%BE%D0%B5%D0%B4%D0%B8%D0%BD%D0%B5%D0%BD%D0%B8%D0%B5
Andy
ничего не понял, можно разъяснительную бригаду🙈
клиент оставил tcp соединение для будущего использования. На стороне сервера возможно надо это учесть
Василий
агонь
Василий
интернет великая сила)
Василий
все кто в телеге увидят на выхах)
Василий
ну малоли у кого не записан)
Василий
ахз, чот взбрендило мне так написать)
Василий
абидно, тел на работе под сигналкой до пн))))
Василий
та нету тут логики, но до понедельника меня звать так))
Василий
=)))
Василий
ну вот даже для фана сгодится)
porese
Кто как в продакшене решает на 8266 rtc? Интересует именно продакшен.
Н Е К И Б Е Р Л Е О
пики 238.94 - 219.17
Иван
Всем привет. Я начинающий.Можно ли использовать esp32wroom без вспомогательной платы? Мне она пришла без платы.
Иван
Н Е К И Б Е Р Л Е О
Прыг
Иван
Какую обвязку? Кварц?
Иван
Юсб ттл есть
Н Е К И Б Е Р Л Е О
10 минут логирование
Andy
Какую обвязку? Кварц?
Синее через 10к повесить на питание, красное на мост usb-com, причем мост должен работать с уровнями 3.3v, И питание модуля 3.3 v!
Иван
Спасибо
Н Е К И Б Е Р Л Е О
взял тут по случаю
Н Е К И Б Е Р Л Е О
Да можно и раз в минуту
Н Е К И Б Е Р Л Е О
Esp32 забьет быстро
Н Е К И Б Е Р Л Е О
Поставил в минуту раз
Andy
Н Е К И Б Е Р Л Е О
за час проект накидал
Н Е К И Б Е Р Л Е О
лениво
Andy
https://www.espressif.com/sites/default/files/documentation/esp32_datasheet_en.pdf
Andy
Из вашего документа следует, что вывод EN просто выведен на ножку. Возможно вы путаете с рекомендованной схемой подключения ниже в этом же документе
Dmitry
Я когда с wroom разбирался взял за основу схему платы devkit, все работает получилось
Serjio
Нее. Надо обрашивать как можно чаще, а когда пики выше стандарта (230в плюс по-моему 10% - надо уточнить) - вот тогда писать
Serjio
Ну или так.
Serjio
Но раз в 10 минут или даже в минуту - глупо. Даже в секунду - хз, был ли бы от этого результат.
Serjio
Я не вижу на графике никакого криминала вообще
Serjio
200 - все еще в пределах стандарта. От этого лампочки не будут взрываться. И не было сказано про происхождение ламп - не из одной ли они партии. Хотя минус блок, пусть и говеный - это меньше шансов к теории о бракованных лампах.
Serjio
Ни разу не видел - наверное не сталкивался с всплесками
Н Е К И Б Е Р Л Е О
Ток в сети по естественным причинам непостоянен и изменяется в определенных показателях. В рамках нового стандарта 230 В/400 В номинальное отклонение допустимо в пределах 5% и максимально должны отмечаться в кратковременных промежутках не более 10%. Таким образом, такое теоретические отклонение допускается в пределах 198 В и до 242 В. Такой размах может считаться актуальным для большинства нынешних квартир.
Н Е К И Б Е Р Л Е О
С 2015 года в РФ действует новый стандарт – уровни 230 В и 400 В, что соответствует европейским стандартам. Такие акты приняты также в Украине и странах Балтии, в том числе Беларуси. К чему привело изменение стандарта: Изменилось рабочее напряжение на кабеле электросети; Колебания стали чуть более значимыми, нежели ранее, но все также в допустимых нормах 5% и максимальных – 10%; Потенциальная оплата услуг поставки электроэнергии выросла не совершенно символическую сумму; Частота подачи напряжения – 50 Гц.
Н Е К И Б Е Р Л Е О
Вот статистика моя личная показывает аномалии;/
Serjio
Краткосрочные 10% для 230 - это 253. Но не нашел определения краткосрочности.
Н Е К И Б Е Р Л Е О
Ха... угарнул ща.. хотел внешние колонки к телевизору, но чтобы они с ним и выключались... поставил 5в реле на разьём usb на телеке) телек включился, дал на usb 5v, реле включило колонки)
Andy
хе хе,бывает что и умный холодильник с умным телевизором разговаривает :)
Алексей
Evgeniy
Странно что узб спит с телеком.
Vladimir
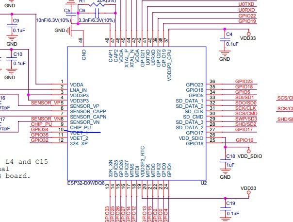
Всем привет ребята. Нужен совет. Собрал на esp32 38pin, свет для аквариума по проекту от Xendil. Так как полный ноль. В процессе сборки попалил, эное кол-во диодов, dc-dc, плату шагового двигателя и самое стремное 2 платы еsp. Но собрать чтобы все заработало все равно удалось. Но нужно было допилить корпус и докинуть каналов драйверов и диодов. И вот по причине апгрейда светильника. Опять где то что-то не так развел и случилась что спалил второй раз плату. Первый раз по причине не правильного монтажа драйвера моторов l298n mini. Так и не понял как взможно платы была изначально мертвой там коротили каналы выхода на мотор. Последний раз вставил методом "плуг энд плэй", драйвер lld700 pwm ведущий цепь на шим выход G...на плате и на выходе на канал диодов. Подскажите сейчас при прозвонке звенят компоненты выделенные красным. Точно знаю что кондей 100 на 6в пробит. Если заменить, его, удастся ли завести плату? Или нет смысла оживилят? Прошу не осуждать за глупые вопросы. Первый раз собираю конструктор
Vladimir
При подключении плата завелась вставил драйвер, что то слабенько коротнуло еле слышно и синий диод погас.
Н Е К И Б Е Р Л Е О
Хакер!
зато микро просто
Жексон
При подключении плата завелась вставил драйвер, что то слабенько коротнуло еле слышно и синий диод погас.
С питанием вы накосячили. Вангую, что питание драйверов попало на питание ESP32, платке скорее всего киздец.
Жексон
Где-то вы ошиблись при монтаже, или могли просто не подключить одну из земель преобразователей или драйверов...