Василий
мк + обвязки пару резаков)_
Mikhail
если нужны рекомендации по защите от копирования, обращайтесь или можно отдельную статью описать
Василий
нонче рулит интеллект в чипах, а чипов уже валом всяких
Василий
кстати есп32 в пору дефицита стм просто спасение)
Сергей
йоу. телега на ноуте
Василий
Василий
ану давай скрин человеческий)
Сергей
Сергей
да это так звучит на беларуском, как в паспорте пишут
Сергей
Сергей - Сяргхей если звуками можно както передать
Сергей
так я понял это бот ответил с общим призывом к сотрудничеству, а само сообщение еще не прочитано
Сергей
если по 0,23уе при заказе 100штук... оценя халасо
Сергей
23уе еще без таможни, доствка...так на алиэкспрессе тоже не дешево
Сергей
ладно, хватит оффтопа, давайте по делу
Сергей
что можете посоветовать из gsm модулей, для жпрс по дешевле с возможность монтажа на фабрике
Serjio
а это типа не оффтоп? 🙂
Serjio
кстати, достоверно так никто и не сказал, запаивают ли на jlcpcb готовые модули того же esp?
Serjio
про жпрс - отдельный вопрос: а оно еще поддерживается операторами? не раз в разных точках с плохим покрытием замечал букву G на смартфоне и отсутствие какой бы то ни было связи (хотя может тупо упиралось в пропускную полосу)
Сергей
странно, на картах покрытия операторами покрытие самое большое
Сергей
нужна телеметрия на удаленных территориях, деревни, поля
Сергей
M2M интересует или любой известный и доступный покупателю устройства
Сергей
МТС посмотрите
Сергей
согласен, то IoT пока очень слабо
Сергей
хотя NB-IoT МТС покрытие хорошее, но в РБ чипы симки только через офис и только юрлицам
Сергей
поэтому даже не слабо как я выразился выше, но не физ лицу
Сергей
а пока дело начинается, то какое там юрлицо, хотябы обкатать идею и реализовать десяток для мониторинга
Сергей
может есть у кого опыт внедрения NB-IoT? очень интересная технология в плене энергии
filarius
сбылась мечта идиота, сейчас пришел с китая мой первый esp32 перед распаковкой ставлю на винду тулзы после установки ругается что не нашел джаву, ну похоже там эклипс настроенный на работу с esp такой вопрос - мне просто установить последнюю Java SDK на комп или там нужно какую-то специальную прямо в папку с эклипсом как-то поставить ?
filarius
filarius
просто я пошел сюда https://docs.espressif.com/projects/esp-idf/en/latest/esp32/get-started/index.html и думал виндовый инсталер все что нужно подтянет, ан нет не все так просто
filarius
я хз поставил то что по ссылке выше дали, Java SE вроде, загуглил проблему - узнал что именно в INI файле эклипса писать, по инструкции пример удалось залить
Алексей
Java не так уж и много. От Oracle, open Java. А это всякие технологии на ней. Нужен JRE, Java Runtime Environment
Алексей
JDK - Java Developmen Kit
Алексей
Eclipse нужна виртуальная машина Java
Алексей
Ему достаточно SE
Alexey
Для управления вентилятором можно использовать DC-DC(так как ток вентилятора довольно большой) и PWM пин(если он есть на ESP32). Примерно как это будет выглядеть(там регулируется напряжение ядра процессора внешним DC-DC): https://www.analog.com/media/en/technical-documentation/application-notes/EE-339.pdf
Alexey
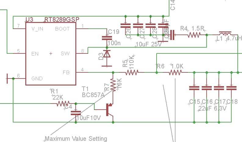
А документ прочитать сначала? Там управление ШИМ через RC фильтр на пин FB DC-DC микросхемы.
Alexey
Пин FB есть на всех DcDc с подстраиваемым напряжением на выходе. На нём 0.6В или 0.8В обычно.
Dima
это вход с контролера и все что нужно это LC фильтр с диодом шотки?
Serjio
А нестандартную скорость на uart ктонибудь имел опыт ставить на 8266? Для midi там какое-то особенное значение.
Dima
я так делал работало
А зачем такой столько конденсаторов?
Alex
А зачем такой столько конденсаторов?
это керамика, чтобы ёмкости больше было
Dima
это керамика, чтобы ёмкости больше было
Тогда не зря я 10 шт купили под это дело 😅
Иван
Ребята привет. Я начинающий. Мне прислали ESP-WROOM-32 без отладочной платы. Заказывать повторно займет много времени. Есть на руках CH340. Можно ли их как ни будь подружить для подключения к компу?
Иван
Иван
Denisio
он прошивается также как esp8266
Denisio
rx/tx, gpio0 на землю
Иван
а софт какой использовать?
Denisio
я использую Platform IO
Иван
Большое спасибо
Denisio
но в целом можно любой - esptool, arduino ide
Denisio
а что там у ch340 8 контактов, что там ещо помимо rx/tx/vcc/gnd ? rts/dtr?
Иван
Denisio
Denisio
на твоей схеме всё перепутано
Иван
этим прогос 8266 шилась
Denisio
GND (1) это GND, 15 и 0 Vcc (8) это Vcc/En
Denisio
значит у тебя на схеме обозначения неверны
Denisio
но если шилось значит таким же образом и esp32 можно зашить
Иван
Alexey
это вход с контролера и все что нужно это LC фильтр с диодом шотки?
Да, PWM так подключать. Нужен RC фильтр ну и правильно сопротивления посчитать. Если диод ставить. то сможет только уменьшать выходное напряжение относительно заданного делителем R1/R2, если без диода то и уменьшать и увеличивать относительно R1/R2(тут номиналы резисторов посложнее посчитать будет). Можно попробовать на чём нибудь типа MP2315(на али маленькие модули продаются, до 3А на выходе и до 24В на входе).
Anonymous
Доброго времени суток. Подскажите существует ли в природе спец крепление для to-126 что бы было "заподлицо" с корпусом? И почему такое странное отверстие для крепежа?
Artem
Подскажите, пожалуйста, а что это за деталь выделена красным? Плата Wemos D1 Mini. До неё напряжение 5в после 1.4 (после моих экспериментов). Если подать питание напрямую на пин 5v - все работает.
Dmitriy
диод это типа 4148
Dima
Похоже на диод
Artem
Хм. Типа чтобы ток в порт с пина не шёл видимо... Значит, я могу его просто выкинуть
Artem
Спасибо
Alex
может подскажите куда посмотреть?
а чего не припаять его на полигон и всё?
Artem
То ли S4, то ли 54
Artem
Да, просто выкину. Спасибо