Dr Zlo
tm8211 наше все
Dr Zlo
но это все для аудио
Dr Zlo
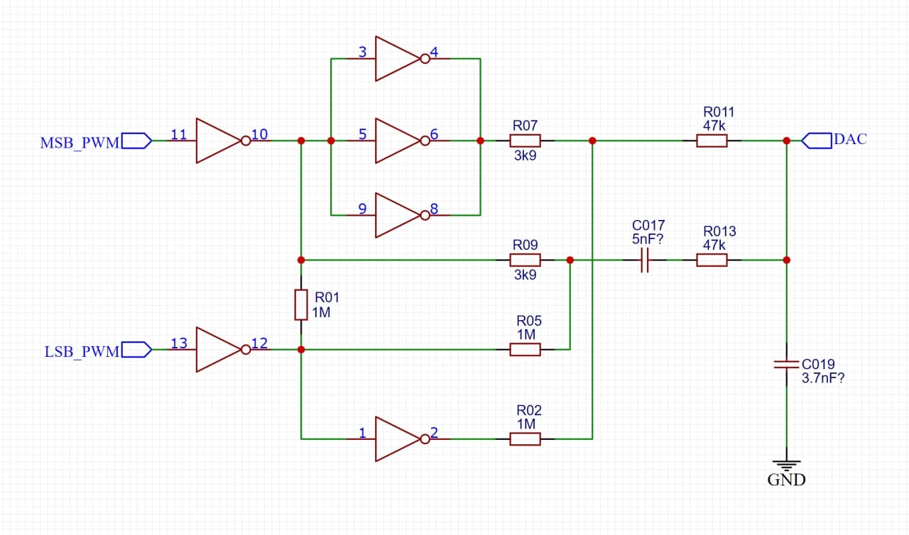
Мне тут цап точный, бит на 14-16 понадобился, задолбался искать, дорого или недоставаемо
Dr Zlo
Как оказалось — на 74HC04 и двух шимах собирается великолепный точный и линейный 16 бит цап
Dr Zlo
Как оказалось — на 74HC04 и двух шимах собирается великолепный точный и линейный 16 бит цап
И это решение вполне применяется в продакшне некоторыми компаниями.
Dr Zlo
И более того, оно даже в космос летает (по крайней мере летало)
Dr Zlo
https://www.rlocman.ru/shem/schematics.html?di=589463
Dr Zlo
Тут 25 мс settle time заявлен
Dr Zlo
Я точно такое же решение нашел в Arturia Beatstep Pro, там шим порядка 300кгц и settle time буквально пара миллисекунд
Dr Zlo
вот такое там стоит
Ultrabug
вот такое там стоит
Сенькс, по свободе попробую осознать
Andre
Вот кнопка, при касании на выходе 3.3в
она самокалибруется при старте?
Andre
Привет, подскажите пожалуйста Почему когда красный светодиод горит, белый не горит Но как только красный отключаю, загорается белый
если они параллельно подключены, то ток идёт через красный. надо поставить резисторы. Красному резистор побольше, белому поменьше.
Lev
Спасибо
Eugene
она самокалибруется при старте?
Мне кажется она постоянно это делает. Если её зажать одним пальцем, то через секунд 5 она отключится и будет реагировать на прикосновение второго пальца, но правда не супер
Ultrabug
если они параллельно подключены, то ток идёт через красный. надо поставить резисторы. Красному резистор побольше, белому поменьше.
+ на красном светодиоде прямое напряжение меньше, поэтому для белого не хватает напряжения. Этот вариант (с двумя резисторами), или последовательное включение светодиодов (если хватает напряжения и ток совпадает) решит проблему @butkovskiylev
Ultrabug
У красных самое низкое падение напряжения, у зелёных побольше, затем синие (по спектру). И потом обычно белые @butkovskiylev
Mike
Всем привет. в ESP32-WROOM-32U из под arduino доступно считывание кнопки boot? делаю так: pinMode(GPIO_NUM_0 , INPUT_PULLUP); // boot pin Serial.println("digitalRead(0)= " + String(digitalRead(GPIO_NUM_0))); в итоге выводит всегда ноль, даже при нажатой boot
Ok!
Добрый день, друзья. Могу я кого-нибудь помучать по вопросам синтаксиса с++?
Евгений Гуреев ☭
Здравствуйте! Есть кто-то измеряющий УФ-индекс или освещенность? Хоту поставить прозрачный полукруглый колпак на свою будку Селянинова за балконом, ну или на застекленном балконе, если датчики не любят находиться на улице... Какие лучше датчики для этого использовать?
Алексей
Но в доме.
Евгений Гуреев ☭
Какой именно? Их много...
Алексей
Какой именно? Их много...
Я первый попавшийся с Али брал. Но он у меня в доме работает
Алексей
GY-49 MAX44009 цифровой светильник освещения датчик интенсивности модуль с интерфейсом IEC высокая точность
Алексей
Сейчас не доступен.
Ok!
Добрый день, друзья. Могу я кого-нибудь помучать по вопросам синтаксиса с++?
Раз желающих помочь нет, пришлось самому разбираться с * и &. За то теперь для парсинга получил не урезанный esp_ble_gap_cb_param_t::ble_scan_result_evt_param , а полный esp_ble_gap_cb_param_t .
Valeriy
Ok! правильно, потому что nometa.xyz
thedimæs 👀
Если я юзаю VSCode как основной редактор, то лучше юзать платформио а не костыль в виде бинда к ардуино иде?
Богдан
С платформио?
Да. Большое комьюнити, живой форум, активная поддержка.
thedimæs 👀
Окей, пасиб, завтра тогда почитаю про него и поставлю
Dima
Привет подскажите как можно управлять скоростью 12В кулера с ESP32 что для этого нужно?
Dima
Какого кулера?
На вид хоть и обычный компьютерный кулер но на самом деле он со встроенной электронной системной управления. Там стоить термистор NTC 10k по которому он меняет обороты, что за микросхема там не знаю потому что разобрать его нельзя
Denisio
потому что в большинстве случаев именно с материны по разным критериям идет управление оборотами
Dima
а ты уверен что кулер сам управляет собой, а не с материнки ?
Уверен, потому что если нагреть датчик в нем он меняет обороты
Denisio
однако
Denisio
чота я не видел таких
Юрий
Этот вариант с самоуправлением, без материнки,
Dima
Юрий
Собирал себе такую схему для переделанного блока питания из компьютерного, чем гарячее радиатор, тем сильнее крутится вентилятор и наоборот.
Юрий
Если это не внешняя плата, то будет сложно вычленить это и управлять напрямую от esp
Andy
все ясно - https://www.lufter.ru/product/ventiljator-centrobezhnyj-postojannogo-toka-nmb-bg0903-b043-000/
Dima
Но суть в том что я запитую его через dc-dc с аналогом lm317 и меняя напряжение питание меняются и обороты
Юрий
А так для esp я ставил полевик в виде 2 канальной микросхемы и в режиме ШИМ с выбором частоты хоть вентилятор хоть лампы.
Andy
Поскольку у вас этот случай, то напряжением питания будет проблематично управлять - неизвестно как поведет себя плата управления при управлении питанием
Dima
Только можно ли вместо потенциометра на lm317 подключить что то что будет управлять этим dc-dc
Andy
можно, но как оно на изменение температуры будет реагировать неизвестно
Dima
можно, но как оно на изменение температуры будет реагировать неизвестно
Термистор я в нем заворотил так что бы он всегда работал на номинальных оборотах осталось только придумать схему которая будет менять напряжение питание в районе 4-12 В
Denisio
NE555 поди :)
Dima
IRLM- это я так понял мосфет и у меня кстати тоже есть мосфет но я так понял что 3.3в логикой esp32 им не поуправлять
Dima
IRF520 - вот такой у меня есть
Andy
А что такое U10?
"умощнитель" вывода, т.к. esp32 может не потянуть ток необходимый для открытия ключа, то вот этот вот элемент. В этой схеме это NL17SZ126FT2G Но вам можно обойтись транзистором, например BSS138
Andy
Операционный усилитель?
Нет, формирователь шины
Dima
Значить перед мосфетом мне нужно поставить ещё транзистор bss138?
Юрий
IRF серия в виде soic8 отлично управляется без промежуточных транзисторов, и токи до 6А
Dima
Я пробовал управлять irf 520 но как только на выход подключаю кулерр то напряжение на выходе мосфета падает до 1-2 вольт
Dima
А без нагрузки если мерят тестером то все ок
Юрий
Я использую irf7311, 7313 они как раз под низкое напряжение управления заточены.
Andy
Значить перед мосфетом мне нужно поставить ещё транзистор bss138?
да, подробнее можно почитать тут http://easyelectronics.ru/upravlenie-moshhnoj-nagruzkoj-postoyannogo-toka-chast-3.html
Dima
А какая частота должна быть у шим на есп для них? Я так понял что все что больше 20Гц создаёт только писк при работе мотора
Юрий
Наверное зависит от движка, ну и дроссели наверное должны быть
Юрий
Тут https://youtu.be/kKBrkDMxwXo?t=522 проверял на разных частотах от 100Гц до 10кГц, чем выше тем сложнее стартовать и мощность падает.
Юрий
Но там нет никаких сглаживающих цепей, а это не очень для движка
Dima
Ну в схемах я встречал что нужно ещё конденсатор вешать на вывод движка
Dima
Потому что я пробовал подключить куллер у которого не ту встроенной системы управления то он у меня без проблем управлялся драйвером L298N но все что выше 100гц создаёт писк при роботе а если ниже 10Гц то уже появляются рывки при вращении
Алексей
А вот кстати, раз зашла речь. Сделал диммер на ленту. Управляется правда не ESP, но смысл такой же. Транзистор К3919 от матери. Греется как утюг. В чем может быть дело?
Алексей
Схема стандартная