Тецкатлипок
пришлось заморочится что бы весь экран буферизировать до этого как то обходился костылями когда перерисовка по зонам
Uladzimir
https://youtu.be/38IPQPH7p9k - ATmega32, 1kB буфер, 128x64
Uladzimir
там у МК всего 2kB ОЗУ, так что 128x64 для него предел уже... но на ESP можно круче
Тецкатлипок
там у МК всего 2kB ОЗУ, так что 128x64 для него предел уже... но на ESP можно круче
к есп можно внешную оперативку до 4мб в теории можно и больше но я чипов больше 8мб просто в продаже даже не видел на озу поддерживаемую есп32
Uladzimir
я про кБ говорил, если что
Uladzimir
вдруг не заметили...
Тецкатлипок
я заметил что вы про килобайты
Тецкатлипок
а я вот сказал что esp может круче и на уровне ядра))
Захар
Google.com esp-idf там примеры
а есть варианты без idf сделать?
Захар
так же не особо понял, может ли BLE подключиться к ГУ на которой вряд ли есть BLE, а только обычный блюпуп?
منصور نوغاييف
Где эти 16 мб
Захар
я ожидаю такой алгоритм: смена мак адреса у есп(это я нашел как сделать) назначить название ODB II для есп послать запрос на сопряжение по мак адресу ГУ либо по ее названию на ГУ принять запрос от есп на сопряжение
Sid
так же не особо понял, может ли BLE подключиться к ГУ на которой вряд ли есть BLE, а только обычный блюпуп?
ну желания гадать у меня нет, я только сказал где искать, в бт гу не чего уникального нет
Захар
за 20$ и название ГУ а лучше с парт номером, могу погуглить)
по ГУ инфы ноль, там win ce, настроек блюпупа не нашел, как это бывает на других авто через стандартное меню не сканирует девайсы рядом, а только принимает запросы на сопрягу но мне надо связять ГУ с елмкой
Sid
накуя
Sid
елм в одб порт магины, софт на телефоне, зачем в гу
Захар
накуя
на ГУ запускаю хобдрайв и он отображает параметры авто
Sid
телефон неудобно и экран мал
проблемы негров ну а если серьезно, смешно софт для елм на гу залить смог, а как в винсе запустить скан бт не знаешь?
Захар
проблемы негров ну а если серьезно, смешно софт для елм на гу залить смог, а как в винсе запустить скан бт не знаешь?
возможно я где-то ступил и можно запустить скан устройств, но вот мое ГУ, пункта не вижу
Захар
а вот так на других авто есть хотяб значок блюпупа
Захар
поэтому я хочу сэмулировать подключение к ГУ с помощью есп с маком от елмки
Захар
я допускаю то, что гдет должна быть настройка блюпупа на ГУ, тк телефон подключал, он оставался в списке сопряженных, но только вопрос где конфиг лежит но это уже не к теме чата..
Slava
Наконец-то заставил OLED 128x128 на полную работать
Молодес, только огорчу тебя, эти говно олед экраны выгорают за полгода.
Alt 53
Молодес, только огорчу тебя, эти говно олед экраны выгорают за полгода.
В курсе в YT даже тесты есть, к сожалению долгоживущих не видел https://youtu.be/GWOFF5tMv_A?t=207
Anonymous
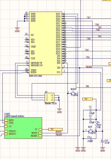
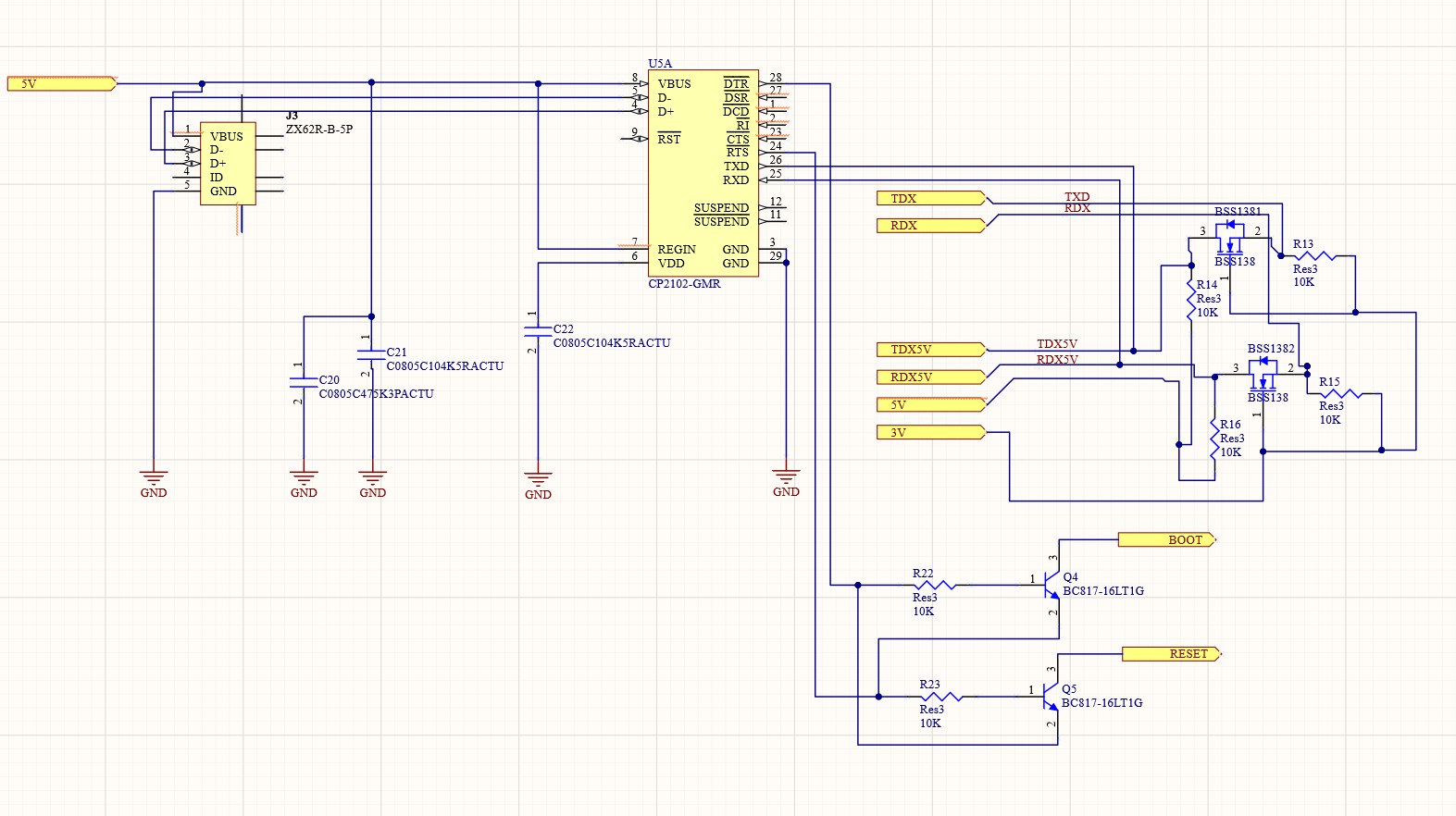
Доброго дня суток. Камрады подскажите как победить такую ситуацию... Имеется ESP32-WROOM-32U c 16мб на борту а так же преобразователь CP2102... (с левым vid\pid спасибо китайцу с алика...) который удалось завести и который даже шлет логи в монитор с ESPшки, но не в какую не хочет шить ее. Банально происходят ресеты при попытке прошивки. Что делалось: вешался дополнительный кондер разного номинала между EN и землей... Не помогает... Может есть идеи почему так может быть и главное как это поправить?
Anonymous
Пропай не помог, чип сидит нормально... Сигналы DTR и RST c 2102 уходят, ESP в режим прошивки не заходит, просто рестарт...
K.
https://youtu.be/mfiRJ1qgToc
K.
Может пригодится кому.
Anonymous
Фотки покажи
фотки чего?
Slava
фотки чего?
Ну конечно есп и 2102, а не киски
Anonymous
Andrey
Народ, а реально одновременно на плату ESP подключить GPS, DHT, SD Adapter, гироскоп?
Andrey
или не хватит выходов для обмена данными?
Slava
Народ, а реально одновременно на плату ESP подключить GPS, DHT, SD Adapter, гироскоп?
Да, проблема говнокод написать, чтобы четко работало.
Andrey
просто у меня реально или одно или другое пинов GPIO не хватает чтоб все работало, плата nodeMCUv3
Andrey
сейчас gps и dht подключил, а начинаю карту - начинаются танцы с бубном - карту не видит
Andrey
и это я не подключил ещё гиро
Slava
А схемы эти откуда?
sat
ето флеш память
ага , и где отличия
sat
sat
по пинам и интерфейсу один в один
Anonymous
А схемы эти откуда?
А что не так со схемой?
Andy
это значит обычная winbond W25Q32FVSIG с интерфейсом Quad-SPI и есть PSRAM ?
Да будет работать, но вот со скоростью записи могут быть проблемы. Тут я не могу подсказать
Andrey
8266? Забей на неё. Используй 32.
добро, попробую собрать все на 32
Slava
А что не так со схемой?
Я тебя услышал, вижу тебе помощь не нужна
Andy
Народ, а реально одновременно на плату ESP подключить GPS, DHT, SD Adapter, гироскоп?
реально, но ограничения диктуются не функционалом модуля, а его интерфейсом. К примеру на I2C можно много модулей повесить :)
Anonymous
Я тебя услышал, вижу тебе помощь не нужна
Помощь нужна, я не понимаю ваших вопросов, схема это моей платы.. что значит откуда? Хз, собирал от версии к версии...
Andy
Начать как всегда с железа - питание и последовательности сигналов - вешаете на пины esp логический анализатор и смотрите.
Anonymous
Начать как всегда с железа - питание и последовательности сигналов - вешаете на пины esp логический анализатор и смотрите.
Питания на месте, все шьется если мимо cp2102 пустить, сигналы DTR и RST приходят... Что такое логический анализатор?
Anonymous
Конечно не хватает, хватало бы не просил бы помощи...
Andy
Питания на месте, все шьется если мимо cp2102 пустить, сигналы DTR и RST приходят... Что такое логический анализатор?
В смысле "мимо cp2102" пустить? Логический анализатор - что-то типа осцилографа. Но раз такой вопрос, то у вас его скорее всего нет. Значит остается метод научного тыка
Anonymous
В смысле "мимо cp2102" пустить? Логический анализатор - что-то типа осцилографа. Но раз такой вопрос, то у вас его скорее всего нет. Значит остается метод научного тыка
на плате есть колодка для прошивки через UART-TTL, идет на прямую на два транзистора согласования уровней, через зажатия кнопок, все шьется...
Andy
на плате есть колодка для прошивки через UART-TTL, идет на прямую на два транзистора согласования уровней, через зажатия кнопок, все шьется...
все равно ничего не понял. Т.е. если этими кнопками выставить нужные уровни, то esp32 входит в режим прошивки и шьется через что?
Anonymous
Через внешний USB uart-ttl
Anonymous
Anonymous
Всем спасибо за помощь, проблема решена...
Evgen
это шо за крокодил?
Anonymous
это шо за крокодил?
https://www.aquaforum.ua/showthread.php?t=285933 Тут все подробности...
Leonid
моя игрушка
Leonid
Leonid
тут есть часы(DS3231M), цап(PCM5102), слот под карту и fm radio(почему бы и нет)
Leonid
сейчас к этому клавиатуру пилю
Leonid
потом буду софт дописывать
Andre
Free Rtos loading... там правда в этот момент ОС загружается?
Andre
оно не на Ардуино, а espressif?
Andre
оу, я имел в виду код ардуиновский или на родном фреймворке. но чую, что на нём.