Тецкатлипок
а ESP шо?
именно
Тецкатлипок
просто есп слишком крут, в него пихают всякие ардуины и микропитоны и потом удивляются "а чего же он не тянет"
Тецкатлипок
если работать на низком уровне с камнем то там можно магию выжимать
Evgen
именно
для меня - микруха, покрытая медом ардуины и вафлей
Тецкатлипок
для меня дешевый универсальный пончик на блутузе дешево, есть все, не нужно заморачиватся с обвязкой особо
Тецкатлипок
ардуино как среда в esp буквально на полшишечки
Тецкатлипок
просто основная совместимость не более все основное у нее родное
Evgen
но тем не менее... и кроме среды там библиотек море
Тецкатлипок
либы то да но там как раз сам цимес в том, что оно подобно из за чего так доступно и столько либ но не идентично
Evgen
и библиотеки для самых тупых доступны, даже после ковида
Тецкатлипок
вообще Ардуино именно библиотеками лучшая
Тецкатлипок
как вспомню stm вздрогну
Тецкатлипок
и stm с его кубиком еще дружелюбен в сравнении с ранними авр и их средами
Evgen
ну... цимес... почитаешь про новые процы, облизнешься, и пойдешь дальше 8266 программироавать
Тецкатлипок
каждое по задачам и потребностям
Evgen
а потребности по бюджету...
Тецкатлипок
я вот например узнал что есть закрытая линейка stm восмибиток буквально по 4 цента за штуку в форм-факторе sot23
Тецкатлипок
размер транзисторной сборки, цена рассыпухи, обвязки минимум
Тецкатлипок
но сук закрытая
Тецкатлипок
козлы
Тецкатлипок
только под партию, договора и тд
Тецкатлипок
сейчас все так то ушло в сторону нарвщивания мощностей когда типовые задачи не особо поменялись
Evgen
а я узнал, что есть линейка LPC40xx и даже попробовал... и фигли
Тецкатлипок
нахрен не нужны два ядра по 200мГц на контроллер датчика давления
Тецкатлипок
благо есть есп
Тецкатлипок
как лучик света
Тецкатлипок
причем реально лучик света дешево, просто, стабильно и универсально
Evgen
... так выпьем же за ESP
Evgen
Andy
Есть вообще способ дрыгать ногами быстрее, чем gpio_set_level ?
оно и так пишет в регистры. напрямую то же просто. но это если нужно какое то свое ногодрыгание. для стандартных протоколов отдельные модули лучше использовать - всякие spi и прочие i2c
Daniil
А за последнее время фриртос не обновлялся? У меня задача работает постоянно, и не отдаёт управление другой задаче. Полностью занимает ядро, при этом собачий таймер молчит, все работает, но по ощущениям работать стало медленнее. Не в курсе, что это такое?
Denis
точнее так:
Алексей
А в чём сокральный смысл первой инструкции? Или просто пример, как asm вставить?
Denis
просто пример
Andy
А в чём сокральный смысл первой инструкции? Или просто пример, как asm вставить?
очевидно что бы прошивка стартовала с мааааленькой задержкой :)
Indr1x
Предположил бы что используется как точка останова при дебаге. Как задержка это буквально всего лишь десяток другой наносекунд
Владимир
Здравствуйте не подскажите как из esp32 сделать роутер на ардуино ide . Я просто новичок, заранее спасибо!
Andrew
Привет. Подскажите, пожалуйста, кто может на заказ сделать аналог WPulse от espmeteo (преобразователь импульсов счетчика газа Гранд-6ТК в формат понимаемый устройством SAURES)? Насколько я понимаю надо посчитать штук 10 коротких импульсов (3В, 0,7мс-1,5мс) и выдать один длинный (>20мс). Пробовал сам на arduino сделать, но работает как то ненадежно.
Andrew
т.е. надо сделать реверс протокола для двух устройств и написать конвертор протоколов, верно?
Нет там никаких протоколов, посчитать 10 входных импульсов выдать 1 выходной долгий
Denisio
небось можно сделать на К155ТМ2 и К155ИД8 (или какой там счетчик :)))
Denisio
так нет, К155ИЕ2 + NE555 с заранее подобраной длиной импульса
Denis
561 лучше подойдёт
Denisio
да хоть что, счетчик считает до 10 выдает импульс на NE555, а она выдает один импульс заданной длительности :)
Denisio
а если сделать на К133 - наверное можно будет прямо в разъем собрать! :))
Denis
намного дешевле будет ATTiny5 использовать
Павлик
всем привет. столкнулся со странной ситуацией: подключаю на одном ноутбуке nodeMCU 1.0 и открываю монитор порта - всё работает как надо Перетыкаю в другой ноутбук и при попытке открытия монитора порта пишет "Ошибка открытия последовательного порта "COM6" (Port busy)" Как определить какая программа держит порт?
Indr1x
Переназначьте в системных настройках на другой номер
Andrew
намного дешевле будет ATTiny5 использовать
Да, тоже и NE555 сначала думал, ATTiny только какой то другой пробовал, у меня не взлетел, на ардуино написал и вроде работало пару месяцев, ватч дог тоже добавлял. А потом перестало, перезагружал, но все равно импульсов мало приходит. Показания со счетчиком не совпадают
Тецкатлипок
А чего насчёт telink?
хз не щупал увы
Denis
там этот впульс на какой-ещ тини и сделан...
Denis
ля решения данной проблемы как раз и предназначен адаптер WPulse, функционально расширяющий длительность входного импульсного сигнала с 0,7-1,5 мс до значений 12-15мс.
Andrew
ля решения данной проблемы как раз и предназначен адаптер WPulse, функционально расширяющий длительность входного импульсного сигнала с 0,7-1,5 мс до значений 12-15мс.
Да, только он не продается больше. А аналогов я не могу найти, на сайте сауреса пишут что просто не поддерживаются такие счетчики из за маленького импульса
Denis
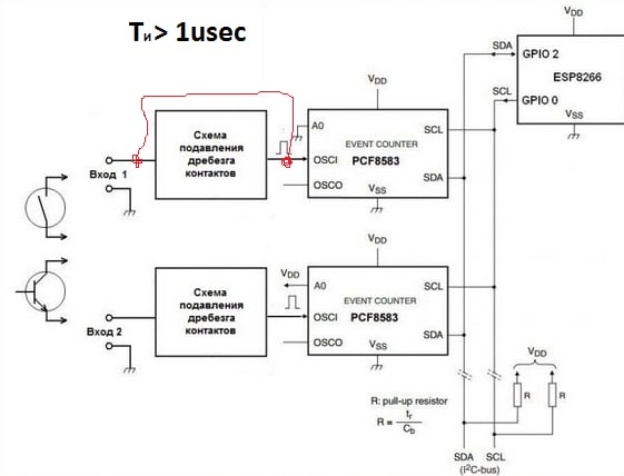
да я понял там в ESPCounter чере i2c расширитель импульсы считываються , зачем правда непонятно...
sat
этому варианту уже 30 лет
Ttt
Привет! Есть задачка: наладить взаимодействие Ардуино Мега с ботом Телеграм. Но в справке по АТ комадам прочел, что ESP не позволяет установить сквозное SSL соединение, то есть, как я понял, АТ командами от Меги через Serial, на котором сидит моя ESP-01 это не получится. Может, есть альтернативная прошивка? Или кто-то знает другой выход - подскажите пожалуйста. Вариант использовать только ESP8266 предоагать не надо. На ней только WiFi соединение.
Roman
хз не щупал увы
https://esp8266.ru/forum/threads/tlsr8266-c-ble.4302/
Anonymous
Подскажите, на диджиспарке вотчдог работает?
Anonymous
И режимы сна
Ttt
не
Anonymous
не
Если у есп планируется использовать только ат команды то такое наверное не реализовать никак
Anonymous
Ясно. Спасибо. Заброшу эту идею тогда.
Если не ошибаюсь ат команды не все есп поддерживают
Anonymous
Не все sdk
Ttt
Если не ошибаюсь ат команды не все есп поддерживают
Моя поддерживает. Можно попробовать заморочиться и написать скетч, чтобы соединение обеспечивала еспшка, а нужную инфу передавала и принимала с меги. Но придется перелопачивать скетч на меге, а он приличного объема. Да и желательно, чтобы еспшка оставалась универсальным средством связи с инетом, т к. там у меня и передача данных в Народный мониторинг и на Блинк.
Anonymous
Многие библиотеки работают и там и там без проблем
Ttt
А перенести скетч с Меги на есп разве большая проблема?
Проблема не в том, чтобы перенести его, а в том, что Мену а не Уно, например, я не просто так использую. Куча входов и выходов, не единственный Serial, ну и другие моменты.
Anonymous
Или применить расширители портов