Evgheni
не балансир, а защиту
не защита а контроль заряда
Null
Есп32 умеет в ipv6 и насколько хорошо?
Не думаю Но в целом хорошо
Тецкатлипок
Вы наверно с платой защиты перепутали, балансировка ячеик это немного другое устройство.
Контроллер заряда если проще Один хрен 99% контроллеров поддерживают каскады
AntikillerVova 🇷🇺
Если про платы BMS, то далеко не 99.9% имеют балансир на борту.
K.
Контроллер заряда если проще Один хрен 99% контроллеров поддерживают каскады
А что в вашем понимании "каскады"? Вот я, инженер-электромеханик, ни разу не сталкивался с подобным в электротехнике. В радиотехнике, да, есть. Но аккумуляторы к этому не имеют никакого отношения. И ещё, подскажите, что такое "даташилд"?
K.
Если про платы BMS, то далеко не 99.9% имеют балансир на борту.
BMS это Battery Management System. Понятие очень широкое. Подразделяется на систему защиты, систему заряда-разряда, систему балансировки. Может быть как каждый модуль сам по себе, так и совместная комбинация в различных сочетаниях. Чем больше функций, тем, соответственно, дороже, но и безопаснее.
K.
Если кто хочет хотя бы немного разобраться с литием, его возможностями и опасностями, почитайте хотя бы вот эту статью: https://voltiq.ru/bms-protection-board-review/ Чтобы в следующий раз бред не нести.
Тецкатлипок
А что в вашем понимании "каскады"? Вот я, инженер-электромеханик, ни разу не сталкивался с подобным в электротехнике. В радиотехнике, да, есть. Но аккумуляторы к этому не имеют никакого отношения. И ещё, подскажите, что такое "даташилд"?
С даташилдом конечно сильно получилось)) И аккумуляторы отлично вяжутся в каскады Особенно если места мало а ккамулятор надо впихнуть и его "растягивают" по всему корпусу. Хотя в том случае я имел в виду не совсем каскад, а цепочку скорее И да bms ето целая группа. Я это в свое время как балансир запомнил и забил
Тецкатлипок
Если про платы BMS, то далеко не 99.9% имеют балансир на борту.
Я вот даже посмотрел сейчас Первую попавшуюя схему на сбоке 22хх и есть и балансир и перезаряд и все что надо И можно как на одиночные так и на целый пак последовательных
Тецкатлипок
Я если честно не могу вспомнить микрухи которая не поддерживает включение в цепочку
Тецкатлипок
Если про платы BMS, то далеко не 99.9% имеют балансир на борту.
А я кажется понял про что вы Дешевые чипы заточенные под четкое количество банок
Тецкатлипок
Случайно наткнулся на это
AntikillerVova 🇷🇺
А я кажется понял про что вы Дешевые чипы заточенные под четкое количество банок
Скорее всего так. С другими дел не имел. Сборки для электротранспорта не делал. Для бытового использования таких плат с головой хватает.
Тецкатлипок
Скорее всего так. С другими дел не имел. Сборки для электротранспорта не делал. Для бытового использования таких плат с головой хватает.
Хз хз Да они дешевле и проще в развязке, но блин Это же литий Это как на 5А потребления брать релейку на 5А потому что "дёшево и просто же" Даже в пет-проектах как то вообще не вариант сгореть к хренам из за экономии в 1$
Тецкатлипок
Вообщем вашу точку зрения я услышал хоть и не понимаю вообще)
Тецкатлипок
даташилд - это шилд с датами 😉
С данными если уже быть точным) Data shield
Тецкатлипок
Как биг дата только в шильдиках)
Evgen
D:\FC>date /? Вывод или изменение даты. DATE [/T | дата] Команда DATE без параметров отображает текущую дату и запрашивает ввод новой даты. Для сохранения текущей даты нажмите клавишу ENTER. Когда расширенная обработка команд включена, команда DATE поддерживает ключ /T, позволяющий просто вывести текущее значение даты без запроса новой даты.
AntikillerVova 🇷🇺
Хз хз Да они дешевле и проще в развязке, но блин Это же литий Это как на 5А потребления брать релейку на 5А потому что "дёшево и просто же" Даже в пет-проектах как то вообще не вариант сгореть к хренам из за экономии в 1$
Заказывал с алика BMS 4s 40а с балансиром, 140руб. Полет нормальный. Защита по току отрабатывает, балансировка работает на ура, разница в 0.01в+-. Я хз какой там вы дишман рассматриваете.
Serg
С данными если уже быть точным) Data shield
Как-то гугл с вами не совсем согласен.
Тецкатлипок
Как-то гугл с вами не совсем согласен.
Это была шутка Юмор Ирония
K.
С даташилдом конечно сильно получилось)) И аккумуляторы отлично вяжутся в каскады Особенно если места мало а ккамулятор надо впихнуть и его "растягивают" по всему корпусу. Хотя в том случае я имел в виду не совсем каскад, а цепочку скорее И да bms ето целая группа. Я это в свое время как балансир запомнил и забил
Ещё раз попытаюсь объяснить. В электротехнике нет понятия "каскады". Есть параллельное, последовательное и смешанное соединения аккумуляторов в аккумуляторные батареи. Очень прошу, не вводите умы подрастающего поколения в заблуждение.
K.
С даташилдом конечно сильно получилось)) И аккумуляторы отлично вяжутся в каскады Особенно если места мало а ккамулятор надо впихнуть и его "растягивают" по всему корпусу. Хотя в том случае я имел в виду не совсем каскад, а цепочку скорее И да bms ето целая группа. Я это в свое время как балансир запомнил и забил
В вашем случае "не совсем каскад, а цепочку скорее" называется последовательным соединением аккумуляторов. Так вот, при последовательном соединении в батарею литиевых аккумуляторов с платами защиты, их запрещено заряжать без платы балансировки. Потому что плата защиты одного из аккумуляторов, почувствовав напряжение на литиевой банке 4.25В, просто разорвёт цепь. Следовательно остальные банки в батарее будут недозаряжены. С каждой такой зарядкой одна банка будет недоразряжаться, а все остальные недозаряжаться. И после нескольких зарядок у вас окажется, что напряжение трёхбаночной литиевой батареи у вас не 12.6В, а 10.2В и заряд она у вас не держит, отключаясь буквально сразу после подключения нагрузки. А всего навсего хозяин не любит читать даташит (datasheet) и не может отличить шилд(shield) от шильдика.
Тецкатлипок
Если вы хотите что-то сказать, то используйте, пожалуйста, общепринятые названия, чтобы вас правильно поняли. Либо тогда спрашивайте и учитесь, это никогда не поздно и абсолютно не стыдно.
Я понимаю и согласен с вашей точкой зрения Но мне проще назвать это каскадом чем говорить что это аккамулятор состоит из последовательно соединенных банок, которые в свою очередь состоят из паралельно соединенных банок, некоторые из которых опять таки сотоят из паралельного соединения для получения симетричных номиналов
Тецкатлипок
В вашем случае "не совсем каскад, а цепочку скорее" называется последовательным соединением аккумуляторов. Так вот, при последовательном соединении в батарею литиевых аккумуляторов с платами защиты, их запрещено заряжать без платы балансировки. Потому что плата защиты одного из аккумуляторов, почувствовав напряжение на литиевой банке 4.25В, просто разорвёт цепь. Следовательно остальные банки в батарее будут недозаряжены. С каждой такой зарядкой одна банка будет недоразряжаться, а все остальные недозаряжаться. И после нескольких зарядок у вас окажется, что напряжение трёхбаночной литиевой батареи у вас не 12.6В, а 10.2В и заряд она у вас не держит, отключаясь буквально сразу после подключения нагрузки. А всего навсего хозяин не любит читать даташит (datasheet) и не может отличить шилд(shield) от шильдика.
Никогда не заморачивался терминологией) Я ее знаю, если надо я могу написать, в остальных случаях я могу объяснить и меня поймут. Задрачиватся до последнего символа в вольной переписке не вижу смысла
K.
Никогда не заморачивался терминологией) Я ее знаю, если надо я могу написать, в остальных случаях я могу объяснить и меня поймут. Задрачиватся до последнего символа в вольной переписке не вижу смысла
Ну, задрачиваться то не обязательно. К очепяткам, вроде, никто и не придирается. А вот заморочиться с терминологией "надо, Федя, надо!". Чтоб остальные 1790 человек могли вас сразу понять.
Null
К esp8266Какой проект вы предлагаете для практики?
Null
LTC4053EMSE Не так ли лучше?
Тецкатлипок
Ну, задрачиваться то не обязательно. К очепяткам, вроде, никто и не придирается. А вот заморочиться с терминологией "надо, Федя, надо!". Чтоб остальные 1790 человек могли вас сразу понять.
Хз, хз Слова умные, с ними согласен, но на практике я оооооочень часто вижу когда за вызубренными названиями люди прячут отсутствие знаний А всякие "модные" англицизмы или просто смежные термины это только усугубляет Как по мне должно быть чёткое понимание собственно предмета и знание терминов. Но знание не есть зубрение Сыпать терминами тоже круто (при составлении документации или сопроводиловок) но не так важно, как общее понимание. 17хх людям ничего не дадут термины если они не понимают о чем вообще речь. В данном случае вообще две крайности - или тут уже сидят "те кто в теме" и можно хоть иносказательно ради хохмы Или же вообще новички и им дальше "черного яшика" вообще нафиг не упали пояснения
Evgen
LTC4053EMSE Не так ли лучше?
хз, я больше по кнопкодавству специализируюсь. там в зарядке тоже что-то стоит
Evgen
да часа протрахался кракозябрами от уникода в коде #define APPLICATION_NAME L"Жопа" wprintf(L"5 %s\n", APPLICATION_NAME);
Тецкатлипок
да часа протрахался кракозябрами от уникода в коде #define APPLICATION_NAME L"Жопа" wprintf(L"5 %s\n", APPLICATION_NAME);
хранить строки в дефайнах так себе идея инициализируйте уже константу по человечески тогда уж
Evgen
да часа протрахался кракозябрами от уникода в коде #define APPLICATION_NAME L"Жопа" wprintf(L"5 %s\n", APPLICATION_NAME);
когда APPLICATION_NAME определяется в том же файле, кракозябров нет, когда в инклуде, то то есть, то нет. Как оказалось - в зависимости от некой сигнатуры файла
Тецкатлипок
а где хранить?
в верхнем уровне если простыми словами там где вы дефайн впилили просто инициализируете с присвоением
Тецкатлипок
const String aaaaa = "dhdhdhdh";
Тецкатлипок
к примеру
Тецкатлипок
и потом еще стопитсот раз в разных местах, ага...
нет у вас есть иерархия дерево зависимостей если проствми словами пропишите константу в ВЕРХНЕМ уровне то есть там где все начинается
Evgen
и подтереться Керниганом с Ричи и тоннами кода...
Тецкатлипок
до библиотек и всех классов
Тецкатлипок
си в отличии от шарпа не требует инициализации через global внутри методов
Evgen
и все из-за мудацкой реализации уникода в венде. где блять в комстроке кодировка 866 по дефолту, для текста местами - 1251, в Це файлах -UTF8 но в самом коде wchar_t
Evgen
и это еще в сраном Visual Studio разных версий... в ESP как-то оно само все работает, без танцев с бубнами
Тецкатлипок
vcs то еще дермище увы и ах и кстати реально может сама ide вам вводимые строки сохраняет в каком то угробишном формате "по умолчанию"
SetPf
Здравствуйте. У меня есть проблема, которая воспроизводится НЕ на всех платах. При подаче питания - ESP32 не резетится. Вернее я не знаю что с ней происходит, т.к. при подключенном питании с отладчика - все пучком. Выглядит это следующим образом - подаем питание и вместо загрузки, ESP тупит. Если вручную дернуть за RESET, она нормально стартует. Причем это повторяется не с 100% вероятностью. Не знаю куда копать, единственное, что заметил - BOOT1 у меня висит в воздухе, думаю, может из-за него быть? Вроде он подтянут внутри.
SetPf
Есть
K.
Я сейчас не за компом, вечером более подробно напишу.
K.
Есть
Посмотри на ножке напряжение осциллографом или стрелочным вольтметром в момент подачи питания. Должна быть задержка.
K.
Есть
Может плохая пайка.
K.
Ну там конденсатор 0.1 через 10к, она явно там будет. Если в модуле нет косяка.
Явно задержка должна там быть. А вот есть ли? Нужно проверять.
SetPf
Есть. Хотя мне не нравится, что ниже 1В не спускается емкость. Хз попробую дисчардж какой намудрить
K.
Есть. Хотя мне не нравится, что ниже 1В не спускается емкость. Хз попробую дисчардж какой намудрить
А если попробовать 10к сопротивление выпаять и посмотреть, что там с напряжением происходит? Если так и останется 1В, то явно что-то с ESP.
SetPf
А че может происходить, при отключенном питании 10к соединены с обесточенной 3.3В С есп все хорошо это на десятке плат временами повторяется, на других - все ок.
K.
А че может происходить, при отключенном питании 10к соединены с обесточенной 3.3В С есп все хорошо это на десятке плат временами повторяется, на других - все ок.
Посмотреть, какое напряжение на конденсаторе при отсутствующем 10к при включении питания. По идее МК не должен заводиться, а на конденсаторе напряжение около 0В должно быть. Если другое, то где-то сопля висит.
K.
Ну и монтаж хорошенько под микроскопом проверить.
SetPf
Да нет, просто ему некуда разряжаться.
SetPf
Он висит скорее на уровне пн-перехода внутренней цепи разряда и все.
K.
Он висит скорее на уровне пн-перехода внутренней цепи разряда и все.
p-n переход бы чётко 0.6В давл. Тут больше на делитель похоже. Потому и предлагаю выпаять 10к и промерить напряжения в различных режимах.
SetPf
Ну и тип этот 1В погоды не делает
K.
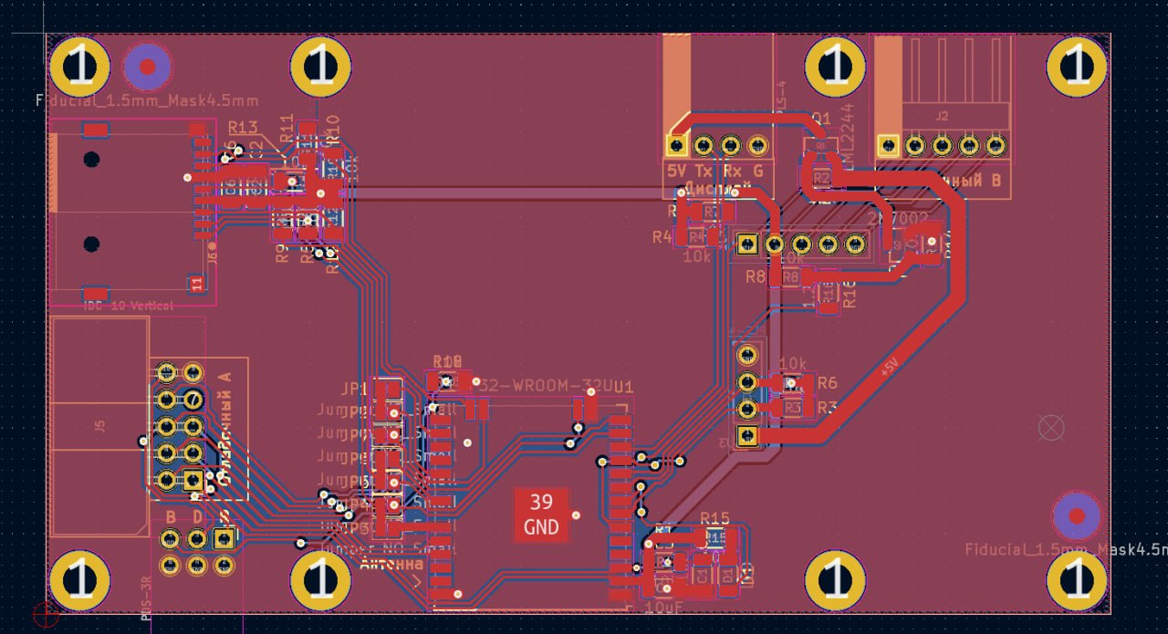
Скиньте фото платы.
SetPf
p-n переход бы чётко 0.6В давл. Тут больше на делитель похоже. Потому и предлагаю выпаять 10к и промерить напряжения в различных режимах.
Да не факт. Черт знает сколько там переходов и как оно от токов и температуры там плавает.
K.
Ну и тип этот 1В погоды не делает
Вот как раз и делает. Верхний предел низкого уровня это 0.25*3.3В=0.825В. Контроллер не воспринимает его как низкий уровень. И до нижнего предела высокого уровня не дотягивает. Как раз находится в зоне неопределённости.
SetPf
Я вообще не нашел в даташите напряжение резета, но я не искал особо.
SetPf
Ну забыл деталь, нынче ставшую важной - ниже 1В падает, но медленно, единицы секунд.
SetPf
Короч надо дисчардж допиливать, т.к. есть у меня подозрение, что оно начиная с 1В начинает ток через 10к разряжаться.
SetPf
Без резистора падает за пару секунд в 0, что все равно не удовлетворительно.
SetPf
Вообще это конечно хорошо, что нашелся такой момент, но не думаю, что он связан с первоначальным вопросом - т.к. подвисон происходит в том числе при подаче питания с нуля. Т.е. когда все уже без питания не меньше десятка секунд стоит.