sat
на 1,4 мгц
Василий
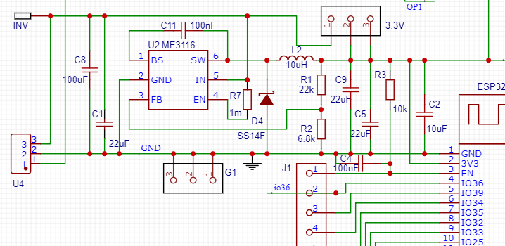
а схемку можно? )
sat
sat
схемка стандартна и типична
Василий
а какой чип?
sat
плата разведена под ME3116
sat
Василий
огромное спасибо. пошел изучать
Василий
кстати, а никто не видел микросхем которые WIRE => паралеьный порт?
Picoclick
w
Picoclick
Зочем оно, на примере? Хоть бы пару пинов выкинули
Ultrabug
Прикольно
Ultrabug
Что-то я все чаще и чаще слышу слова RISC-V 🤔🤔🤔
Тецкатлипок
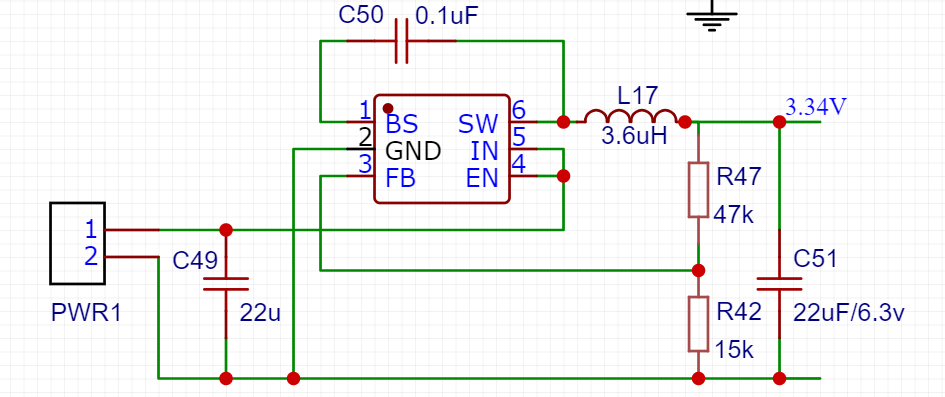
запаял очередную версию DC-DC от 4 до 32 вольт на 1А, прекратите применять 1117
Смысл? Для питания только есп 1117 оптимален Дешево, просто по обвязке и в нужных пределах Особенно если на доске и так уже есть 5В линия чистая Ставить понижайки имеет смысл только если шум или плавающее большое плечо Ну или ради экономии заряда
Тецкатлипок
Жаль что esp без костылей не поддерживает usb Был бы крутой проект свистка для переферии
Тецкатлипок
esp32-s2 поддерживает
хрен там погуглил бетта те же костыли просто вынесли на уровень официального релиза HID реализуется через асинхрон а не таймерами
Тецкатлипок
или нет
Тецкатлипок
ша читаю
Тецкатлипок
esp32s2Stick – lucadentella.it http://www.lucadentella.it/en/2021/02/16/esp32s2stick/
Тецкатлипок
интересное решение к слову
Тецкатлипок
и так да юсб есть но странный реально скорее всего они просто ввнесли программные костыли написанные ранее на уровень поддержки ядра потому как только otg и очень очень странные инициализации и ты никак не управляешь протоколом в теории можно собирать уже бинарные пакеты какие хочешь но блин вопрос быстродейсвия
CRM
запаял очередную версию DC-DC от 4 до 32 вольт на 1А, прекратите применять 1117
Использование компонентов должно быть оправдано, где то лучше амс, где то дс-дс. Делать избыточность тоже такое себе.
Тецкатлипок
лажу сейчас по форумам, пяткой в грудь пишут поддержку всего, но примеры нашел только на накопители да кривые контроллеры
Тецкатлипок
CDC, communication device class, MSC, mass storage class, HID, human interface device class, this class is temporary hardcoded to use IN/OUT vendor HID, MIDI, musical instrument digital interface class, DFU, device firmware update class, WebUSB, its using vendor class to show webusb usage. а обещано
Тецкатлипок
я тоже глянул бегло, видимо в esp-idf не завезли, но есть в tinyusb
ага сам цимес что тиниюсб он "общий" то есть это целый пласт либ под разные платформы
Тецкатлипок
и именно под esp я нашел ток накопитель
Тецкатлипок
короче надо игратся может закажу себе новых чипов буду с ними игратся
Тецкатлипок
потому как судя по интернету красиво было на бумаге...
Тецкатлипок
https://github.com/iot-components/tinyusb
угу потому я и говорю что надо щупать либа есть, жизни нет
Тецкатлипок
вообще круто будет если есп таки сможет в нормальный usb
Тецкатлипок
у меня на работе есть пара проектов где внешний юсб-порт на стм реализован как раз из за этого самого
Тецкатлипок
хотя основное ядро есп
Denis
tinyusb 1.5Mbs
Denis
ну и наверное обвязка ещё...
Тецкатлипок
звучит не очень :) боль
ага столько боли что в итоге руки опустились и от этого начали получать удовольствие)) хотя изяшно в итоге вышло есть и внешний usb и он и на вход и на выход и можно как прошивочный если кнопку прожать но до этого реально был длинный путь и один хрен если читать с памяти то жуткие фризы потому как стмка слабая дешевая и щина узкая вышла на обмен
Тецкатлипок
ну и наверное обвязка ещё...
судя по тому что я нагуглил там обвязка минимальная резисторы да кондеры все в традициях есп))
Denis
я именно про них
kt315
в esp32-c3 usb jtag вообще голый кабель к плате припаиваешь и отлаживаешься, может есть что на плате, но по-моему они по максимуму все в камень упрятали
Тецкатлипок
в esp32-c3 usb jtag вообще голый кабель к плате припаиваешь и отлаживаешься, может есть что на плате, но по-моему они по максимуму все в камень упрятали
по моему это уже вы слишком ввсокого мнения о есп)) jtag в первую очередь хорош тем что можно ПАРАЛЕЛЬНО с работой микроконтроллера читать состояние всех регистров, смотреть что там происходит итд типовый отладчик в есп сколько бы они фич не добавили это все еще все равно просто в консоль валит по сути
Тецкатлипок
текущему esp с головой хватает tll плюс управляющие пины для прошивки-отладки
Тецкатлипок
к чему это? я про обвязку usb и не более
ааа может быть мы подумали о разном прост
Тецкатлипок
для меня jtag в первую очередь возможность напрямую ковырять камень в свое время вообще было дико с этой ардруино-политикой когда все что ты можешь увидеть ты видишь в консоли
Тецкатлипок
хм
Тецкатлипок
да к сожалению ничего не поменялось
kt315
да к сожалению ничего не поменялось
о чём речь вообще? esp32-c3 имеет встроенный usb jtag адаптер, я про него
Тецкатлипок
о чём речь вообще? esp32-c3 имеет встроенный usb jtag адаптер, я про него
я про то что нормальный jtag это как смотреть со стороны как работает механизм в есп это больше похоже на то что сам механизм рисует картинку что происходит
Тецкатлипок
о чём речь вообще? esp32-c3 имеет встроенный usb jtag адаптер, я про него
третья версия вообще много чего имеет как раз сейчас сижу себе заказ оформляю на пару вроверов))
Тецкатлипок
кстати кому интересно за jtag нашел статью на русском даже: https://habr.com/ru/post/421291/
kt315
я про то что нормальный jtag это как смотреть со стороны как работает механизм в есп это больше похоже на то что сам механизм рисует картинку что происходит
я не ощутил никаких недостатков их жтага, openocd нормально работает, шагает, брейки ставит, регистры кажет, что ещё надо - хз
Тецкатлипок
я не ощутил никаких недостатков их жтага, openocd нормально работает, шагает, брейки ставит, регистры кажет, что ещё надо - хз
хз может я просто слишком давно ето ковырял как то так исторически сложилось что когда я столкнулся с esp еще даже второго не было а потом их по работе начали активно юзать, закупили сразу поддонами на склад и больше я к ним не возращался это вот сейчас спустя три года новый модуль начали разрабатывать и я опять вернулся в нишу "что же нового"
Тецкатлипок
если есть брейкпоинты это вообще супер их пиздец как не хватало
Тецкатлипок
https://github.com/ad7718/esp32-c3_pio_builtin_jtag_debugging вот я упражнялся с ним, если интересно
ок спс я себе как раз кстати с3 заказал s3 модулями не было в продаже((
Тецкатлипок
на c3 внешний не нужен, есть внутренний
да хоть какой брейкпоинты это то чего действительно не хватало) даже работа с регистрами обсуждаема, валить в консоль по командам и все но вот именно остановка и пошаговость..
Denis
согласен
Denis
фт2232 покупать ненадо
Тецкатлипок
кстати кто то что то видел за 5Гц?? я просто помню что обещали еще давно типа тогько програмно и тд на сецчас уже вижу даже zbee реализацию на esp32 но не 5ггц
kt315
да хоть какой брейкпоинты это то чего действительно не хватало) даже работа с регистрами обсуждаема, валить в консоль по командам и все но вот именно остановка и пошаговость..
меня привлекли именно c3 наличием внутреннего жтага, потому что достаточно только d+/d- подключить к пк, с обычнымтам вроде 7 проводов и еще адаптер надо купить, мне личо лень 7 проводов подтыкать)
Denis
обычный сканирует на полной скорости
Denis
сотни мегагерц как правило
Н Е К И Б Е Р Л Е О
К новому году готов;) купил тапочки.. и переделал.. теперь мигают и ругаются;))) смотреть со звуком
Н Е К И Б Е Р Л Е О
Роман
может надо было на каждый шаг чтоб они ругались одной фразок
Н Е К И Б Е Р Л Е О
может надо было на каждый шаг чтоб они ругались одной фразок
Подскажи как ?;)) плеер срабатывает на короткое притягивание к земле определенного пина и отпускание. Триггерит на момент когда с диода светового пропадает напряжение;)
Н Е К И Б Е Р Л Е О
Тоесть пока диод мигает.. притянут пин к земле, как только потух-отпускает..и врубается звук
Н Е К И Б Е Р Л Е О
Как мне двойное замыкание размыкание сделать? С паузой в 1 сек?
Н Е К И Б Е Р Л Е О
Через такой..развязавшись с диодами свето...
sat
Смысл? Для питания только есп 1117 оптимален Дешево, просто по обвязке и в нужных пределах Особенно если на доске и так уже есть 5В линия чистая Ставить понижайки имеет смысл только если шум или плавающее большое плечо Ну или ради экономии заряда
для поделок нет смысла, от адаптера на 5 вольт питать, вы от 24 вольта в шкафу автоматики как будете вашу 1117 запитывать, тем более требования пром это не колхоз на коленке
sat
Использование компонентов должно быть оправдано, где то лучше амс, где то дс-дс. Делать избыточность тоже такое себе.
нету тут избыточности , все от 4 до 30 вольт , что есть то и подаем , 1117 совсем никуда не поставить
CRM
нету тут избыточности , все от 4 до 30 вольт , что есть то и подаем , 1117 совсем никуда не поставить
Ну так я и писал, что всему своё, иногда да, рациональнее поставить DC-DC, как например при питании от 12-24, но иногда и достаточно амса, когда питание 5+- и нет большой нагрузки.