Василий
Василий
не смогло соединить...
w
Руками надо..
Василий
Руками надо..
Такое себе удовольствие
w
Мне нравится, как в тетрис играешь)
Ruslan
через месяц начинаешь сразу расставлять компоненты как надо, правильно ноги у контроллёров настраивать, никакая автоматическая разводка и рядом не встанет
Farid
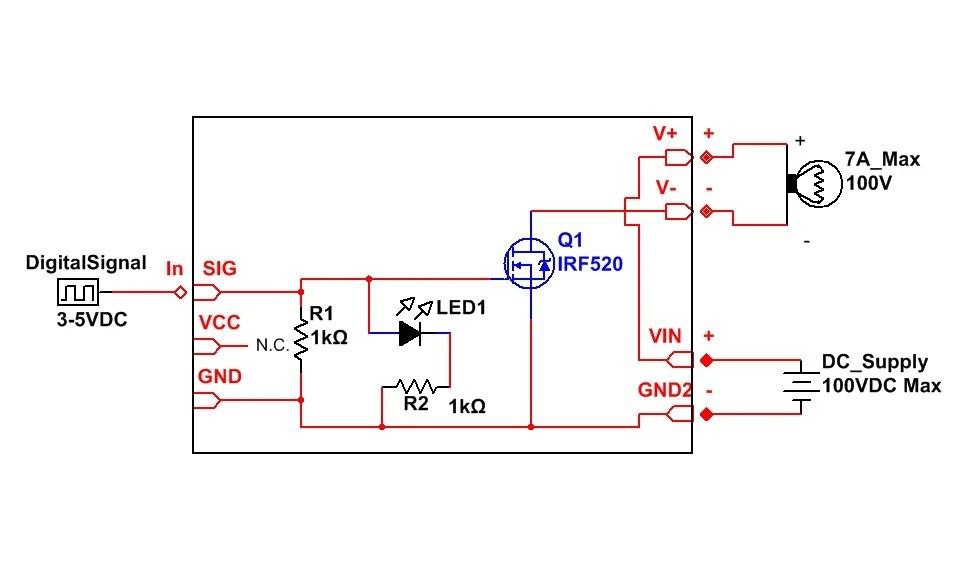
Ребят совет ваш нужен. Есть соленоид который управляется 12 вольтами. Если его напрямую записываю на аккумулятор 12вольт он срабатывает. Если беру arduino вский shield модуль на базе мосфета irf520 и управляю им с помощью arduino 5 Вольт, то соленоид лишь немного дёргается. Когда подаю 12В на управляющий ногу мосфета то мосфет срабатывает хорошо и соленоид открывается полностью. В чём косяк что посоветуете?
Farid
Farid
Farid
Про оптрон мысли были. Спасибо. Vin болтается, потому что он на плате и по схеме прямой с v+. Управление "-" идет
Farid
Мосфет спалил, потому что промаргал ток. Соленоид кушает 5А. А мосфет этот до 1А без радиатора
Farid
Плюс на выходе
Farid
Evgeniy
я вроде IRF520 управлял напрямую с контроллера через резистор и подтяжку, правда сигналом 5в с ардуины - использовал это для периодической перезагрузки датчиков )
Farid
57_6657a1d8-7a03-4229-8d4c-f3e3278c20ab_1024x1024.png
Farid
Блин. Так и думал. Падение на нём большое было при недооткрытии
Evgeniy
ну да, у меня вообще нагрузка минимальная была...
Farid
Плюс пришёл и ушел в зажиме v+
Farid
А минус через мосфет
Farid
Да долго это. Китай. Тороплюсь. Не хотел пайкой заниматься, вот и набрал готовых... какашек)))
Farid
Как их охлаждать?
Farid
10шт. 🙈
Farid
Странно. За 10с из него душа вышла ☺️
Farid
Я прям провожал её в последний путь
Farid
Оптопару посоветуйте плиз. Есть смысле четырёхканальный брать?
Farid
Ленивый я, на пайку
Farid
😄
GK
Релизнул новую версию esphome-компонента для управления кондиционерами на базе AUX. Теперь компонент проще подключить в свой проект (используется external_components). И можно настраивать, какие функции и режимы есть в вашем кондее (качание шторками, например). Плюс пофиксил несколько багов прошлой версии. Все исходники и инструкции опубликованы на гитхаб. Для помощи есть чатик Если кому-то будет полезен - буду рад)
Slava
https://youtu.be/LHOBRvXYqEg 3.5 тысячи комметариев к видосу как мазать термопасту.
Slava
Rome
Может кому поможет инфа...столкнулся с проблемой отвала клиентов от точки доступа на esp32. Причин не обнаружил. Помогла только смена среды разработки с Arduino на platformio. Код остался без изменений, проблема пропала.
Slava
Может кому поможет инфа...столкнулся с проблемой отвала клиентов от точки доступа на esp32. Причин не обнаружил. Помогла только смена среды разработки с Arduino на platformio. Код остался без изменений, проблема пропала.
А ты сравнивал бинарники после компиляции в ардуино и платформио? Они разные или одинаковые? Или может была прошивка есп неудачная и ардуино не при чём?
Юрий
Может кому поможет инфа...столкнулся с проблемой отвала клиентов от точки доступа на esp32. Причин не обнаружил. Помогла только смена среды разработки с Arduino на platformio. Код остался без изменений, проблема пропала.
Смена среды может тянуть за собой разные версии SDK, так что я думаю это вообще не показатель, да даже в пределах одной версии есть множество настроек которые могут на это влиять.
Rome
Бинарники не сравнивал. Но линковка и компиляция в любом случае дадут разный код. Я тоже грешу на конфликт в подтягиваемых библиотеках.
Farid
1.jpg.23b6db5c5813338e401d5c3726aa69e5.jpg
Farid
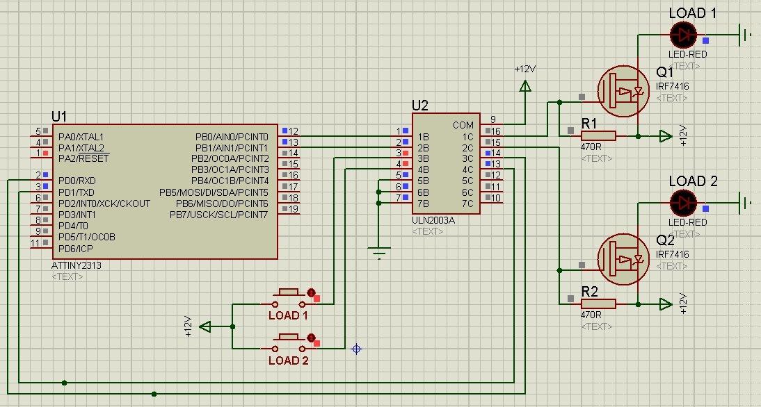
По такой схеме можно irf520 управлять? Uln2003an есть в закромах
Алексей
Оптопару посоветуйте плиз. Есть смысле четырёхканальный брать?
на 4 канала не так удобно разводить. И зачастую она будет стоить дороже, чем 4 одноканальных
Farid
В городе у нас только 1шт есть
w
Как бы определять, используется паяльник или просто стоит, без акселерометра?) Так неохота лепить..
w
Есть мысль внешний датчик движения с таймером. Пока шевелюсь на столе, где паяло - он работает)
w
Вот бы ещё подобрать рабочий
Anonymous
Господа никто не решал проблему с OTA update (HTTPUpdate) и wdt? Проблема в том что срабатывает собака при долгой загрузке с сервера. А от HTTPUpdate никаких колбеков вроде как нет, или я ошибаюсь.
Anonymous
ну все зависит от подключения, может и 60 и 90 секунд качать...
Anonymous
Время не имеет значения, у пользователя может быть и диал-ап!
Slava
ну все зависит от подключения, может и 60 и 90 секунд качать...
А wdt на какое время настроен? Или вообще не настроен? На какой есп?
Anonymous
настроен на 90 сек, но опять так растягивать это значение бессмысленно, так условия могут быть разными. ESP-WROOM-32
Anonymous
Перед загрузкой отключай собаку
может есть какой-то пример как грамотно это сделать?
Anonymous
Что именно? Отключать?
Я так понимаю это подписка на собаку esp_task_wdt_add(NULL); А так отписаться esp_task_wdt_delete(NULL) ? Этого достаточно будет?
Anonymous
спс за идею!
Slava
спс за идею!
Если у тебя код правильный и нигде не зацикливается по глупости - собака не нужна.
Никита
M5Stack Official Store https://a.aliexpress.com/_A7qRu8
Никита
я тут голову чешу, хватит ли мощей esp для использования как airplay сервер, получать поток цифры и лить его на i2c цап
Никита
А гугяндекс что пишет?
ну либы есть, значит по идее тянет
Никита
я вот сомневался, а сейчас расписал, подумал вывезет изи
Denisio
ктонибудь пользуется Альтиумом?
Denisio
Altium Designer
Mike Fpv
Опытные люди, подскажите, есть девборда 38ног esp32, до запайки в плату прошивалась нормально, после запайки перестала определятся флеш(тип и размер), соответственно и не прошивается, куда копать?
Anonymous
во время загрузки уже не получится!
Anonymous
Тогда придется переписывать HTTPUpdate и таскать его везде за проектом.
Anonymous
А причем тут питание, в консоле видно что сброс идет по таймауту от wdt
ainu
Гирлянда: ws2812 235 диодов, esp32, прошивка алекса гайвера.
чисто от себя вопрос: чем wled не устроил? он же на голову выше
w
Да и хочется горячим брать
Slava
чисто от себя вопрос: чем wled не устроил? он же на голову выше
Wled прошил, поигрался, но .... Не увидел в нем демо режим, чтобы все программы моргания подряд по кругу круглосуточно смееяли друг друга с каким-то интервалом. После этого уже скачал гирлянду гайвера. Изменил пины подключения и закоментарил в одном месте рестарт наны (Есп не компилируется) и прошил есп32. Когда нибудь присоеденю ота и вэб и т.п.
ainu
плейлист называется. Любые презеты можно переключать
ainu
Например плейлист который меняет яркость