Konstantin
6f2452d6dbad2cff9d3f726881acdfb3
Dumitru
те же 2 транзистора у меня как-то была похожая задача, лучше ничего не придумал
Nikita7131
те же 2 транзистора у меня как-то была похожая задача, лучше ничего не придумал
Согласен, не забудьте подтянуть управляющий пин транзюка.
Slava
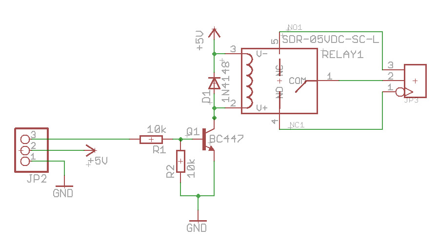
о, вы модуль реле изобрели?
Slava
Slava
https://www.youtube.com/watch?v=uj68drAjIRo
Slava
посмотрел, нифига не понял, что это за чип? и как работает?
Dumitru
о, вы модуль реле изобрели?
иногда хочется подрубиться к уже существующему устройству и управлять его реле
Dumitru
к какому?
да к любому) лично мне такая штука нужна была чтобы управлять домофоном на растоянии, а там было уже свое реле
Dumitru
поставь еще одно реле паралельно первому
зачем, когда можно не ставить?
Dumitru
+ размер я смог в домофон засунуть есп с двумя транзисторами, а вот реле не смог бы
w
сейчас так, но может есть решние красивее?
П-мосфет, некоторые дешевы и логикой отпираются, но сигнал инверсно придется
Dumitru
он требует подключение к земле, а там уже реле подключено
Indr1x
bme280 самый няшные, которые я трогал. Работают как часы (в т.ч. в уличных условиях) годами
В канале narodmon, там где мастерят метеостанции и выводят их на публичную карту, по статистике это так себе датчик для уличных условий. Очень быстро скатывается в неадекватные значения влажности, а далее деградирует совсем. Встречаются пользователи которые тоже довольны, но всетаки статистика уличного использовпния не в его пользу
Indr1x
Аналогичный адрес и сайта
Самуил Германович
Indr1x
Bitte schön
Роджер
Хорошие книжки стоят что на русском от 1500-2000, что на англиском что лучше от 50$
Я за вчера разобрался во многом. Сегодня буду на месте залью прошивку и оттестирую все что сделал. А по книгам посмотрим.
Роман
Ребят, кто может подсказать. У меня периодически (редко) при подключении к ESP32 GATTS происходит зависание GATTS со следующим логом lld_pdu_get_tx_flush_nb HCI packet count mismatch (0, 1) BT_HCI: DiscCmpl evt: hdl=0, rsn=0x8 BT_HCI: CC evt: op=0x200c, status=0xc Как это можно обработать?
Василий
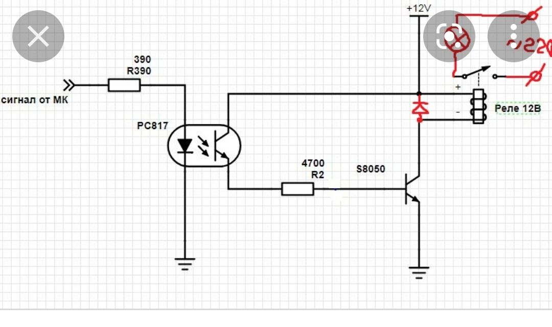
Может оптрон ?
Там даже реле. Просто задача лишний провод не тянуть, а земля там вроде есть
Василий
Mikhail
Немного не в тему, но кто нибудь делал мониторинг качества воздуха для улицы? Пыль, фон (альфа),... Планирую всеядную голову сделать, но застрял на пыли и альфе
Ok!
http://nauchebe.net/2014/03/klyuchi-na-polevyx-tranzistorax-v-sxemax-na-mikrokontrollere/
при указанных на схеме параметрах транзистор буде открыт не полностью, т.е. будет греться.
Ok!
и потом, чтобы не было вопросов "А почему нагрузка срабатывает при включении?" - резистор с затвора надо бы кинуть не на землю, а на +5В
Andy
укажите нагрузу )))
т.е. заявление было чисто "на интуиции" :) Вот и я то же чисто первый результат в гугле привел. Для конкретной схемы нужен конкретный расчет, а это уже к топикстартеру :)
Andy
нет. из теххарактеристик транзисмтора следует, что минимальное напряжение открытия - 4 В
возможно, про МК нет то же никаких данных, вы немножко не по адресу пишете :)
Ok!
учитывая, что уровень лог. нуля +0.3В, я и говорю о том, что транзистор будет открыт не полностью
Ok!
возможно, про МК нет то же никаких данных, вы немножко не по адресу пишете :)
понятно дело, что не по адресу... Вы предлагаете схему, я остерегаю от неё испрошающего...
Василий
Не. Инверсия не подходит. Мне надо чтобы в момент появления питания ничего не включалось.
Василий
И управлят есп, 3.3 вольта
Indr1x
Не. Инверсия не подходит. Мне надо чтобы в момент появления питания ничего не включалось.
Тогда до кучи проверяйте еще и пины куда подключаете нагрузку. Если речь о esp8266 то там при старте на большинстве из них присутствует высокий уровень https://rabbithole.wwwdotorg.org/2017/03/28/esp8266-gpio.html
Ok!
Не. Инверсия не подходит. Мне надо чтобы в момент появления питания ничего не включалось.
Вот видите сколько Вам решений и подводных камней накидали. Все Ваши хотелки решаются одним мосфетом и оптопарой или без неё, если гальваничнеская развязка не нужна и хотелки корректируются.
Василий
Вот видите сколько Вам решений и подводных камней накидали. Все Ваши хотелки решаются одним мосфетом и оптопарой или без неё, если гальваничнеская развязка не нужна и хотелки корректируются.
по простому: мне надо упралятЬ 5в. т.е вывод на котором есть/нет 5 воль относительно земли. ну и без инверсии (про инверсию сорян, не написал сразу)
Ok!
И? Ваша исходная схема с этим прекрасно справляется. С чего весь сыр-бор?
Василий
И? Ваша исходная схема с этим прекрасно справляется. С чего весь сыр-бор?
"есть ли более элегатное решение?"... что за народ последнее время в чате пошел...
Ok!
"есть ли более элегатное решение?"... что за народ последнее время в чате пошел...
Так куда уж элегантнее? В чём Вы видите элегантность? P.S. Не ропщите на народ и народ на Вас не возропщет )))
Василий
Так куда уж элегантнее? В чём Вы видите элегантность? P.S. Не ропщите на народ и народ на Вас не возропщет )))
ну может есть какой комбинированый транзисто или иная схема. я с транзисторами практически не умел дела никогда
Indr1x
Элегантнее logic level p канальный мосфет, только с правильным подключением, а не как схема выше
Ok!
солид реле. 5в
какое реле? как называется?
Василий
какое реле? как называется?
омрон G3MB или аналогичное китайское народное
Василий
https://aliexpress.ru/item/32971620375.html?spm=a2g2w.productlist.0.0.63024c506AsLSU
Ok!
омрон G3MB или аналогичное китайское народное
Плату esp питаете от 5-ти вольт через понижающий стабилизатор или сразу от 3,3?
Василий
Плату esp питаете от 5-ти вольт через понижающий стабилизатор или сразу от 3,3?
не совсем понял на что это влияет? на плате есть 5. есп, естественно от 3.3 вольта через стабилизатор. если что, это не девборд
Василий
http://www.avrobot.ru/images/product_images/popup_images/3952_1.jpg
"по простому: мне надо упралятЬ 5в. т.е вывод на котором есть/нет 5 воль относительно земли."
Василий
у меня есть провод земли к реле и один для управления. поэтому и и написал, что мне надо относительно земли
Василий
Тогда только Ваш вариант не позволит пройти +5 вольтам на выход esp
понял. спасибо, будем под него плату делать. может ключи есть какие то готовые? мне 4 реле управялть надо
Василий
для меня тут важна компактность, я разрабатываю универсальный контроллер и часть этих плат будет стоять в подразеточниках
Ok!
для меня тут важна компактность, я разрабатываю универсальный контроллер и часть этих плат будет стоять в подразеточниках
Значит так. Ваше реле по входу потребляет ток до 15 мА, что вполне перекрывается выходным током ширпотребного оптрона 817 серии.
Ok!
выходному транзистору оптрона пожиг с какой стороны от нагрузки стоять
Василий
заказал 50шт. буду пробовать. с пасибо!
Mikhail
вам сюда https://t.me/breathemoscow
Я ближе к железу, не мск Цель - сделать себе
Роджер
Вопрос к знатокам. Вот описание протокола. Что я сделал, я вижу зпрос и вижу что камера ему отвечает, но почему то после первого пакета, нет второго запроса и нет второго ответа. Я думаю проблема именно в правильности подсчета чек суммы, можете посмотреть и подсказать как ее верно посчитать
Ilnar
У меня один транзистор справляется с релюшкой
Ilnar
Демьян Засипатыч ⚠️
Демьян Засипатыч ⚠️
https://wiki.in-circuit.de/index.php5?title=radino32_DW1000
sat
сейчас так, но может есть решние красивее?
Есть, два полевика резисторов тогда не надо, или Дарлингтона поставить и открывать нулем
Nikolay
Блок питание 3.3. Подвожу питание к ноге, где 3.3
sat
хм. отпрон между + и реле будет работать?
Будет , типа эмиттерный повторител , усилитель по току