Denisio
если защиплет - смотреть что не так с ACS712
Andrei
Кто в EasyEDA сидит? В последнее время на трассировке элементы жутко лагать стали при перетаскивании, у всех так, или что то у меня локально обновилось криво где то?
Denisio
я надеюсь 330 и 680 это вольты на входе ACS712 :)
NeiroN
Я бы сделал делитель 1/2 - по одному килоому
NeiroN
два одинаковых главное
NeiroN
с математикой проще потом
NeiroN
и конденсатор на вход 1...10 nF
NeiroN
чтобы радио там не ловить вместо значений тока
NeiroN
конденсатор у входа В МК
Ilnar
Бывалые, скажите пожалуйста кто как решает вопрос с энерго потреблением
Ilnar
👍
Василий
мне например нравится динамическая типизация
ты сравни какая типизация в жс. питон отдыхает )))
NeiroN
Я себе KiCAD поставил поковырять
Василий
NeiroN
ну в библиотеках ESP есть
Василий
ну про удобство разводки и качество трасировки
NeiroN
пока нету проектов...
Andrei
попробовал - очень не нравится там рисовать схему - чуть потянул - все связи порвались :(
дело привычки, если сильно не двигать, то не рвутся) там плюс в интеграции со складом jlc для сборки у них же. вопрос был не заглючило ли у кого в последнее время, раньше было всё шустро, теперь тормоза.
Василий
дело привычки, если сильно не двигать, то не рвутся) там плюс в интеграции со складом jlc для сборки у них же. вопрос был не заглючило ли у кого в последнее время, раньше было всё шустро, теперь тормоза.
ну, там есть же офлайн версия, у меня тормозов нет, но рисовать схему мне там не понравилось. диптрейс почему не все разводит (причем две детали не хочет соединять, непонятно, видимо какие то настройки
Василий
Василий
не смогло развести вот такое
NeiroN
а если переменный резистор подключить и покрутить то меняется?
NeiroN
мне кажется гдето ошибка в настройке входа
Василий
без делителя на высокоомный вход так себе идея уровни согласовывать
Василий
а кто с китая платы заказывал? можете порекомендовать фирму? еще вопрос, там же оптала просто за кусок текстотолита, или еще от чего зависит?
Демьян Засипатыч ⚠️
а кто с китая платы заказывал? можете порекомендовать фирму? еще вопрос, там же оптала просто за кусок текстотолита, или еще от чего зависит?
Я заказавал на jlcpcb.com качество отличное. И один раз плату + распайку smd компонентов у них заказывал - тоже качество отличное.
Denisio
сколько по времени ехало
Denisio
всмысле срок исполнения от "залил герберы" до "пришло в отделение на почте"
Демьян Засипатыч ⚠️
В среднем 10-12 дней.
Denisio
норм
Slava
В продолжении темы https://t.me/ProEsp8266/103576?single Ночью не спалося пля, прошил давно валявшийся соноф. Теперь буду сабвуфер включать с пульта.
Slava
Slava
Если найду еще соноф за копейки, то еще и вытяжку прикручу.
-=SS=-
Хочу такую же фигню в усилитеть засунуть что б кнопку включения нажимало при появлении пинга на медиацентр
Ilnar
😜
Ilnar
Через хоме ассистент😊
Slava
Ну нету у меня ни транзисторов ни оптронов, и живу я маленьком городе, где нет магазинов. электронику я хуже знаю, чем программирование.
Slava
Через хоме ассистент😊
Ну так это тотже соноф, только в розетке. А хоме ассист мне не нужен.
Ilnar
Ну так это тотже соноф, только в розетке. А хоме ассист мне не нужен.
Сонофф по сути, только собранный из отдельных элементов. Обошёлся примерно рублей триста.
Slava
Жаль у этих соноф флешка всего на 1 мег. Ночью полчаса тупил, почему она не шьется, потом тупил почему не сохраняет файл настроек. Потом вспомнил, что она 1 мег.
Ilnar
И можно обойтись такой релюшкой:
Ilnar
Василий
5а? они же на 2а были раньше
Slava
И можно обойтись такой релюшкой:
А релюшку откуда выпаять? 😉
Василий
угу солид реле, только странное какое то
Василий
у меня таки 5в, на 220\2а
Василий
сделал управляемый удлинитель на таких, 8 розеток
Denisio
Ilnar
Так то есть релюшки🤔
AntikillerVova 🇷🇺
Это твердотельные?
Denisio
да
Denisio
на 10А хз
Denisio
надобности не было
Василий
камин включать)
Василий
в теории, лед драйверы старые, могут в момент пуска 40-50а давать
Denisio
у меня в прихожей такая релюшка свет включает по датчику движения
Denisio
но там оч небольшой ток, меньше ампера точно
Ruslan
напишешь отзывы?)
да охрененная софтина - может всё
Василий
но там оч небольшой ток, меньше ампера точно
в момент включения, леддрайвер, если он без (забыл как технология называется) хавает нехилый ток, даже есть устройства, которые ограничивают пусковый ток
Василий
Denisio
или 6й..
Василий
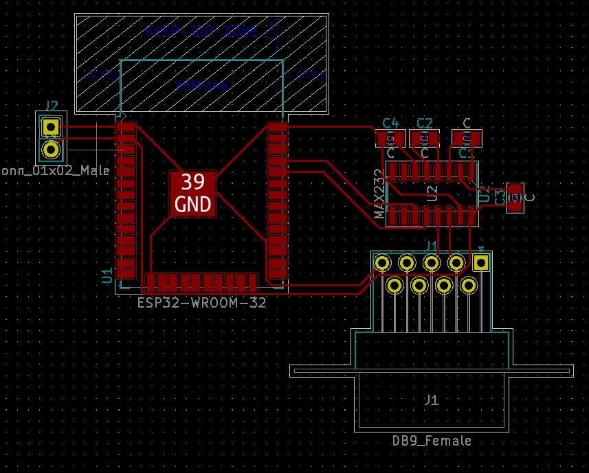
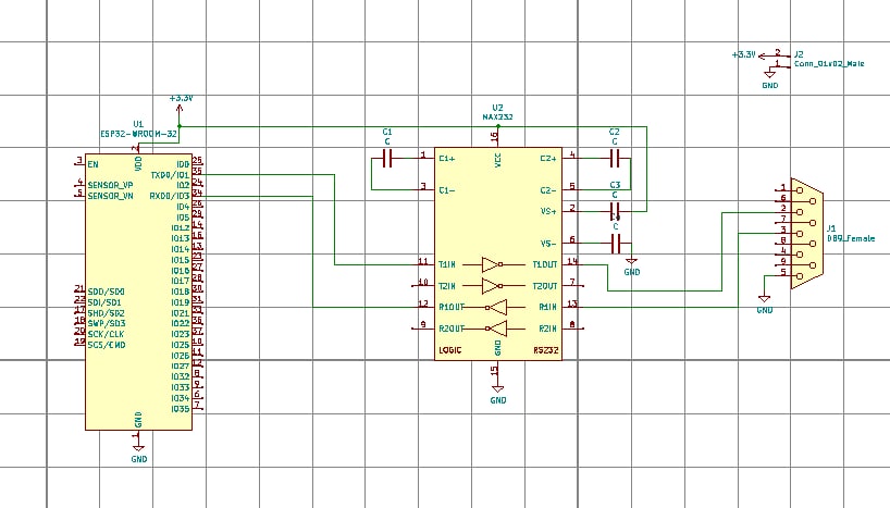
меня смущает, что нет 38 и 39 пина
Василий
или это левая есп в ней?
Василий
и редактор схемы странный какой то :(
Василий
походу, это diptrace неправильный pinout
Василий
Василий
NeiroN
NeiroN
NeiroN
все пины на месте
Василий
вот тут же только один гнд вроде
NeiroN
тут он не показывает лишние GND
Василий
тут он не показывает лишние GND
немного неудобно :( но как вариант.
Василий
жаль что редактор еще хуже чем easycda ^(