NeiroN
прямоуголка
NeiroN
на форму пофиг, важно направление тока
Василий
ну смотри, на сяц, 50гц, это вообще, чуть ли не "не меняющийся" процесс, народ добивался что то около 1-5МГц пищать
Василий
*"пищать"
Василий
так как у тебя тут более сложная логика, то 100-200кгц должна выдать
Василий
прямоуголка
и чем отличается "переключаться на пиках, от переключаться, на 80% от пика?
NeiroN
да ничем)))
NeiroN
кпд чуть чуть меняется - на частотах 400 кгц пропуск одного импулса это очень мало
Василий
да ничем)))
на 0лях ты сможешь регулировать, только пропуская периоды
NeiroN
ну 400 кгц из инвертора мы выпрямляем оптотиристорами именяем эту полярность уже с 50 гц частотой
Василий
400кгц на питоне, я бы даже не пытался
Alt 53
Добрый день👋 Помогите пожалуйста, всю ночь искал не нашел решение. В VScode в platformio.ini подключаю библиотеки lib_extra_dirs = C:\Users\User\Documents\Arduino\libraries все include подчеркнуты красным как ошибки, но проект компилится и работает. Если добавляю либы через PIO manager красные линии исчезают. Как сделать чтобы не было красных линий?
NeiroN
да я думал логикой простой
.
https://m5stack.pro/index.php?route=extension/module/technics_blog/getblog&blog_id=30
Василий
https://m5stack.pro/index.php?route=extension/module/technics_blog/getblog&blog_id=30
фигня в том, что есть кучу масок с рисунками
Василий
их иногда человеку распознать проблемно :(
Василий
но проект интересный
NeiroN
Дело в том что мне синусоида и не нужна совсем
NeiroN
но написано интересно
Сергей
Ребят, как я могу регулировать температуру тена ?
Denisio
включать-выключать
Denisio
он же врде достаточно инерционный
Denisio
или PWM
Denisio
тьфу блядь
Сергей
Не катит. Нужно именно мощность регулировать...
Denisio
ну обрезай полупериоды
Сергей
ну обрезай полупериоды
Я не эксперт, как это сделать ?
Сергей
Хм...
Denisio
можно купить готовый регулятор
Denisio
https://creatorplanet.com/index.php?route=product/product&path=6&product_id=1132
Denisio
https://xn----7sbhgu4ahbanfnng.xn--p1ai/product/%D1%88%D0%B8%D0%BC-%D1%80%D0%B5%D0%B3%D1%83%D0%BB%D1%8F%D1%82%D0%BE%D1%80-%D0%BF%D0%B5%D1%80%D0%B5%D0%BC%D0%B5%D0%BD%D0%BD%D0%BE%D0%B3%D0%BE-%D1%82%D0%BE%D0%BA%D0%B0-2000w/
Сергей
Да, да. Такой же только что бы управлялся не рукой, а с телефона )
Сергей
Такой у меня есть )
Сергей
Не прикручивать же к нему сервопривод ?)
Denisio
оо было бы годно!
Сергей
Хэх.
Denisio
ну значит читай как работает ШИМ регулятор для переменного тока
Denisio
симистор, опторазвязка, вот это всё
Denisio
ну ваще легко гуглица по словам "управление нагрузкой переменный ток" https://alexgyver.ru/lessons/arduino-load/
Denisio
(в конце)
NeiroN
Можно цифровой потенциометр впаять и им рулить
NeiroN
https://aliexpress.ru/item/1005002761539722.html
NeiroN
https://www.analog.com/media/en/technical-documentation/data-sheets/AD8400_8402_8403.pdf
Nikita7131
Всем привет. Подскажите плз, а через сколько времени у есп32 происходит переполнение микрос ?
Демьян Засипатыч ⚠️
😆
Василий
Так, а я тут причём? Или чукча не читатель?
Василий
Если что, я поколение, которое на асм выросло
Slava
Ещё есть отдельный котел, для тех кто текст печатает в пайнте. 🥳
Демьян Засипатыч ⚠️
Ещё есть отдельный котел, для тех кто текст печатает в пайнте. 🥳
Это такой очень тонкий троллинг печатать текст в Пайнте и потом фотографировать экран 🤣🤣🤣
Сергей
https://aliexpress.ru/item/1005002761539722.html
Это я так понимаю цифровой потенциометр ?
NeiroN
да
NeiroN
Это я так понимаю цифровой потенциометр ?
единственный минус - он под 220 окажется, надо придумать как изолировать - опторазвязкой может...
Nikita7131
там я немного попутал, оставил только первый вопрос )
NeiroN
Вообще не шарю...
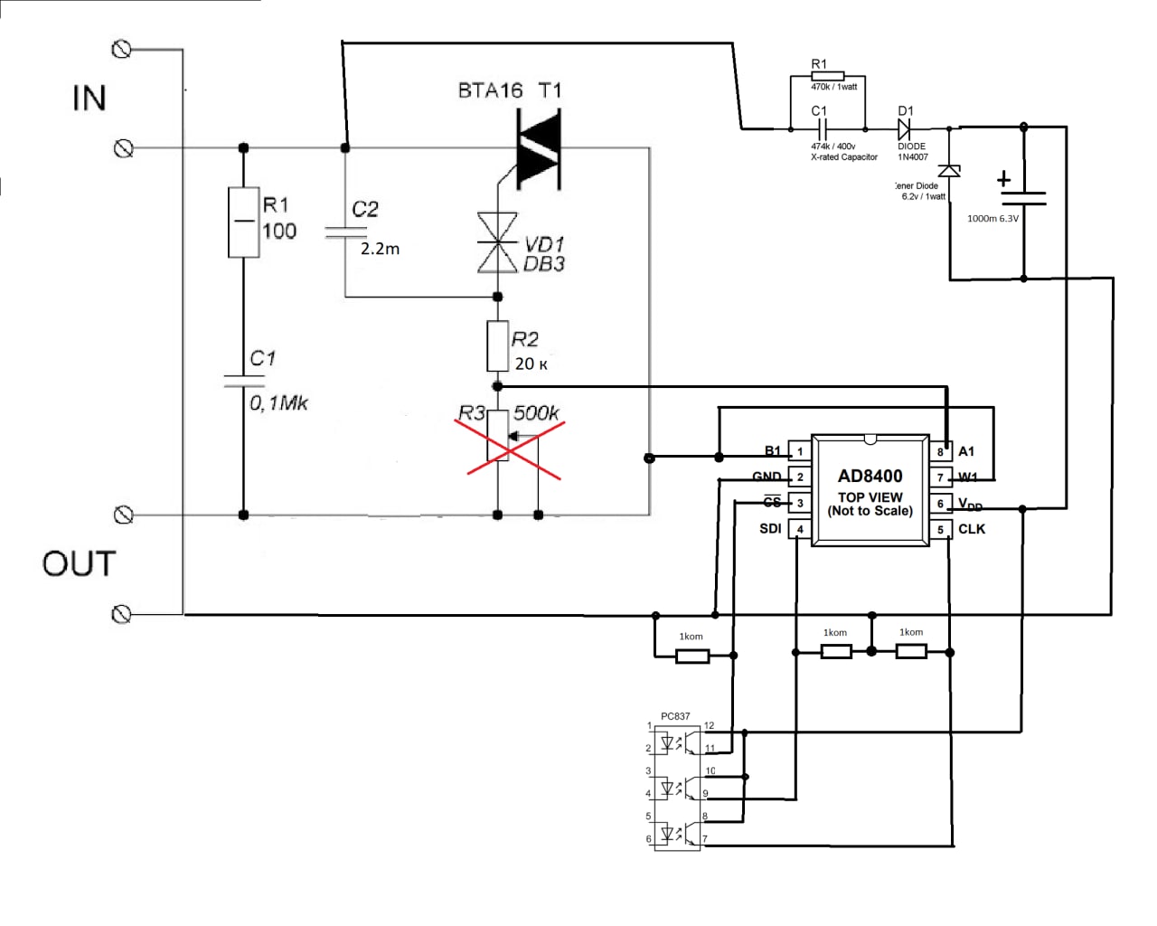
Примерно такая схема регулятора получится
NeiroN
R2 и С2 придется подбирать эксперементально, потому что лень считать
NeiroN
дальше оптику к микроконтроллеру ESP8266 со своим питанием и программку с http страничкой.
Демьян Засипатыч ⚠️
Кто в курсе как из MacOS подключится через именно(!) утилиту терминал к COM порту ESP8266 ???
Демьян Засипатыч ⚠️
В Win10 это просто.
NeiroN
Понапокупают мак а потом ничего не знают как в них сделать
NeiroN
думаю там тоже просто
NeiroN
но нету мак чтобы проверить)))
Демьян Засипатыч ⚠️
Понапокупают мак а потом ничего не знают как в них сделать
Понапокуапают клавиатур ... а потом спамят, и куда админы смотрят 😂😂😂
Демьян Засипатыч ⚠️
Стандартная утилита в MacOS.
Dmytro
А вообще вот выбирайте. Некоторые стандартные, некоторые надо докачать: https://apple.stackexchange.com/questions/32834/is-there-an-os-x-terminal-program-that-can-access-serial-ports
Dmytro
Понапокупают мак а потом ничего не знают как в них сделать
Самое смешное что его иногда на работе выдают
MrSyabro
Вторая демонстрация 😏
Демьян Засипатыч ⚠️
Dr Zlo
Ох лол, screen это команда, а не требование скриншота
ketbul
Это откуда такие данные ?
тред ниже, ссылка на статью, картинка из доки по eps32 и прочее, уже выяснили
sat
Это наверно с камерой , сама она мало потребляет
🤙🏻 ℙ𝔸𝕍𝔼𝕃
Только лучше сразу изучить хоткеи, а то он такой же коварный как vim :)))