Holodaleksey
Айтуси в четыре двадцать миллиампер.
sat
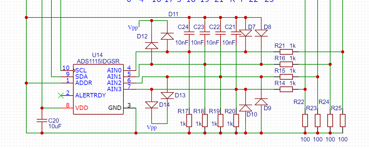
ADS1115
sat
вот тебе схема
sat
sat
4-20mA измеряется падение напряжения на резисторах R22- R25 , R17-20 в этом случае не ставятся
sat
ADS1015 - 139,64 руб.
sat
sat
https://aliexpress.ru/item/32674556200.html
sat
Айтуси в четыре двадцать миллиампер.
в обратную сторону еще проще
sat
sat
https://aliexpress.ru/item/32618632085.html
sat
замечу на схеме не все элементы надо ставить, надо немного понимать в схемотехнике
Александр
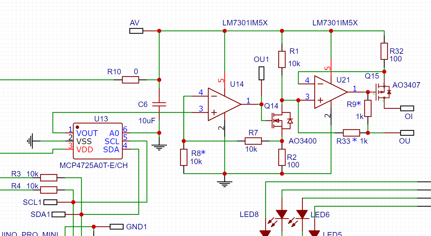
Зачем здесь лишний ОУ?
Василий
как насчёт Arduino IDE? )
лучше вскоде
Василий
Зачем здесь лишний ОУ?
какой именно лишний ?
Василий
интересно какой шаг изменения тока и насколько держит ток во всем диаппазоне стандартных нагрузок
Александр
Один каскад лишний.
Василий
какой?
Василий
там два/(две части одного) ОУ какой вам кажется лишним?
Александр
Уже присмотрелся, второй оу как повторитель? Тогда норм.
Василий
второй как стабилизатор тока - скорее всего
Василий
там два выхода один OU(тут явно напряжение 0-10в) второй OI(а тут ток 4-20ма)
Александр
Во накрутили.
Василий
но инфы как то мало дал - схемопоказатель
Василий
та это вообще примитив, в промышленой реализации - там целая микросхема ног на 28 для реализации такого - выхода
Александр
Я тут МСП хочу к токовой нагрузке прилепить.
Василий
хз кто такой МСП
Александр
4725
Василий
я делал ШИМ 16бит + фильтр + ОУ повторитель + ОУ стабилизация тока
Василий
ааа, я на него смотрел смотрел - даже купил 4шт, в итоге сделал на ШИМ STM32F103 - 4ре канала (это всего один тайтер)
Александр
А я тупо хочу попробовать mcp4725 на полевик и ina226
Александр
Токовую нагрузку
Александр
Электронная токовая нагрузка
Василий
ОУ нужны, надо согласовать уровни и токи
Василий
куда вы их применяете те нагрузки? у неё же применение очень ограничено
Василий
Обычный БОЛЬШОЙ переменный резистор в разы проще
Александр
Ну да. На столе как бы работает, надо тестить.
Александр
Да АКБ нужно тестировать от 7А 12В и до 100А
Александр
Для ИБП
Василий
ну греться будет что резистор что транзисторы, они все равно в линейном режиме будут работать
Василий
найди готовую схему ...патамучта...не все там так просто как кажется
Александр
Ну да, на это всё и расчитано.
Александр
Тупо лампой греть через инвертор не хочется.
Василий
или китайский вариант
Александр
Сейчас АКБ вообще все не линейно держат нагрузку. Вот и нужно проверять их под разной нагрузкой.
Александр
Перед установкой в ups надо их проверить.
Василий
но 100А - это 1200Вт - как минимум - там ведро транзисторов надо и радиатор метр на метр
Василий
вообщем идея так себе
Александр
Ну да, а вот лампа после преобразователя уже на 300W чуть меньше 4х часов должна держать
Александр
Ща АКБ весом 30кг кину в эту рекламу.
Василий
я бы сделал набор резисторов из нихромовой проволки, ...и коммутацию, 1,2,4,8,16,32,64 А и комбинируй себе в диаппазоне 1-127А слишком уж большие токи...как для електронной нагрузки
Anonymous
Привет! Ты скорее всего сталкивался с таким понятием как антифрод, но что это такое? Сегодня ты узнаешь самые основные моменты про обход атифрода. Дерзай, статья ниже.
Serhii
Да
Спасибо. Вроде стабильнее стало, но по ходу роутер откидывает иногда устройства(
Andre
лучше вскоде
у меня одни проблемы с ПлатформиИО и Вскоде, несколько раз пытался начать использовать. В винде и компе проблемы.
🤙🏻 ℙ𝔸𝕍𝔼𝕃
Потому чот платформИО шляпа)
🤙🏻 ℙ𝔸𝕍𝔼𝕃
Я юзаю vscode + espressif IDF и все тип-топ
🤙🏻 ℙ𝔸𝕍𝔼𝕃
единственно в конфигах для C надо укзать путь до компилятора xtensa и тогда подстветка ствновится корректной и жизнь начинает играть новыми красками
🤙🏻 ℙ𝔸𝕍𝔼𝕃
Ну и естуственно все пилится на RTOS + ESP IDF
Andre
Я юзаю vscode + espressif IDF и все тип-топ
мне надо собраться с силами и мыслями, и тоже попробовать, хотя бы для общего развития. Я так понимаю, все прелести Ардуины сразу отпадают, уже нельзя взять заезженный скетч, прикрутить и пользоваться?
Andre
Скетч для работы с LCD дисплеем или таймером, например.
🤙🏻 ℙ𝔸𝕍𝔼𝕃
да, верно. + придется писать дрова много под что)) т.к. готовых пакетов тупо нет под IDF
Василий
у меня одни проблемы с ПлатформиИО и Вскоде, несколько раз пытался начать использовать. В винде и компе проблемы.
Ну не знаю. У меня работает. Idf не зашёл: не под все железо библиотеки собрались, но может позже попробую ещё раз перейди, а с ардуино работает
Василий
Так, а профит тогда в чем?
Andre
да, верно. + придется писать дрова много под что)) т.к. готовых пакетов тупо нет под IDF
бывали ли ситуации, когда использование IDF давало выигрыш, или даже было необходимым?
🤙🏻 ℙ𝔸𝕍𝔼𝕃
RTOS
🤙🏻 ℙ𝔸𝕍𝔼𝕃
плюс архитектура проекта модульная, нормальная
Василий
RTOS
У меня на ардуино ртос
🤙🏻 ℙ𝔸𝕍𝔼𝕃
У меня на ардуино ртос
Ну ардуина такое, от лукавого, как по мне больше на поделки похожа, но кому как
Andre
У меня на ардуино ртос
да, там из коробки РТОС. Чтобы начать на ардуино её использовать, просто надо начать писать РТОС-ный код с созданием задач итд.
🤙🏻 ℙ𝔸𝕍𝔼𝕃
Я перешел по 1 единственной причине на самом деле. Это HAP, он написан на IDF
Andre
Ну ардуина такое, от лукавого, как по мне больше на поделки похожа, но кому как
недавно писал код под Ардуино Нано, а потом оказалось, что там процессор не 328, а 168. Прошивка не влезла, пришлось переделывать. Ужас. Вот, в случае с ЕСП, кажется такого не может быть. Памяти много.
Василий
Ну ардуина такое, от лукавого, как по мне больше на поделки похожа, но кому как
Ну не знаю. Самому писать все драйвера под все железки с которыми играшься, так себе веселье
Andre
Ну не знаю. Самому писать все драйвера под все железки с которыми играшься, так себе веселье
для кого-то удовольствие. Если пообщаться с фанатами AVR, они тебе расскажут. )
🤙🏻 ℙ𝔸𝕍𝔼𝕃
Ну не знаю. Самому писать все драйвера под все железки с которыми играшься, так себе веселье
Как по мне та это самое веселье =)) я люблю писать код, это моя работа, так-то =))
Andre
Так это ж не проблема фреймворка
проблема фреймворка в том, что он много жрёт. Если бы я начал писать не на ардуино, а под AVR, то места хватило бы за глаза. Вот только я бы потратил на проект не месяц, а четыре года.