Andre
Поищите "node MCU 3.0 schematic" и уже по схеме посмотрите, что бы не гадать :)
логично. Привык, что можно в чате спросить, заодно с умными людьми пообщаться и что-то новое узнать. Собственно, я гуглил, и нагуглил, что трёхвольтовая логика. Но вдруг тут бы нашлась другая информация. Хотя инфу по ESP всегда трудно искать, там их целый зоопарк с похожими названиями, и выпускают их разные фирмы.
Andy
логично. Привык, что можно в чате спросить, заодно с умными людьми пообщаться и что-то новое узнать. Собственно, я гуглил, и нагуглил, что трёхвольтовая логика. Но вдруг тут бы нашлась другая информация. Хотя инфу по ESP всегда трудно искать, там их целый зоопарк с похожими названиями, и выпускают их разные фирмы.
угу, в ширпотребовских модулях вряд ли будут конверторы ставить на выходные пины модуля - неоправданное удорожание. Пусть уж лучше покупатели поппалят побольше модулей, а мы им продадим :) Но в Китае всякое бывает :)
Andre
Поищите "node MCU 3.0 schematic" и уже по схеме посмотрите, что бы не гадать :)
собсно, гугл мне вторит, что три вольта, а не пять. откуда железячник взял пять...
Andy
собсно, гугл мне вторит, что три вольта, а не пять. откуда железячник взял пять...
Кстати было бы полезно спросить про толерантность чипа к 5V у него. Рискую нарваться на холивар, но на чипы esp можно подавать 5 V только с боооольшими оговорками. А еще лучше вообще не закладывается на это.
Andre
Кстати было бы полезно спросить про толерантность чипа к 5V у него. Рискую нарваться на холивар, но на чипы esp можно подавать 5 V только с боооольшими оговорками. А еще лучше вообще не закладывается на это.
на USB же подаётся 5В. Сам я никогда не запитывал ESP от внешних источников, если не считать трёх последовательных разряженных батареек, которые суммарно выдавали около 3 Вольт. Это был просто эксперимент, и то я взял ESP32, у которой был сгоревший диод Шоттки.
Dr Zlo
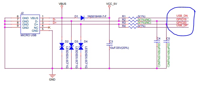
Кстати на esp32-s2 такое есть, но именно для пинов USB-OTG. Остальные же все такие не больше напряжения питания своего домена
Это защита от статики, она раньше 5 вольт по даташиту, и 6-12 в реальности - не открывается
Andy
Это защита от статики, она раньше 5 вольт по даташиту, и 6-12 в реальности - не открывается
Ты наверно про диоды d2-d4 ? Если да, то мы немного другое обсуждали :) Про толерантность выводов esp чипа к 5 V :)
Dr Zlo
Я думал ты про vbus
Andy
Ой, а на самой-то шине (dp dn) откуда 5v?
Это вроде как минимальные значения (точнее границы)?
Andy
для 1 мин 2.8 макс 3.6, для 0 от 0 до 0.3
т.е. получается правильно в даташите на esp32-s2 нет никакого упоминания для выводов USB-OTG про толерантность к 5 вольтам :)
Dr Zlo
Да
Official Locksmith Repeater keyl
Добрый день. Есть такая плата. Как и чем залить прошивку?
Official Locksmith Repeater keyl
Andy
Добрый день. Есть такая плата. Как и чем залить прошивку?
Встать на 35 и 34 выводы wroom мостом UART - USB и залить с помощью esptool :) Если вкрадце
Official Locksmith Repeater keyl
А какой софт использовать?🙏 А слить смогу то что залил?
Official Locksmith Repeater keyl
А есть такое как защита прошивки? Могу я както включить защиту?
Indr1x
Можете. Если документацию прочтете
Official Locksmith Repeater keyl
Спасибо буду пробовать
Василий
А д2 разъём случаем не для прошивки?
Official Locksmith Repeater keyl
Official Locksmith Repeater keyl
Official Locksmith Repeater keyl
Official Locksmith Repeater keyl
Slava
Вот
А плата откуда? Есп32 чтобы моргать rgb светодиодом? Или она ещё чтото умеет?
Official Locksmith Repeater keyl
Через CAN общается с автомобилем
Slava
Через CAN общается с автомобилем
Кажется текстом тебе уже написали, как прошивать. Вот еще картинка
Official Locksmith Repeater keyl
Большое спасибо буду пробовать
RadioJo
Вопрос: 11nc и 12 , это для подключения рэле с контроллера для управления отключением или ? Или от узо аналогичным , чтоб разъединением везде шло ?
RadioJo
ага спс уже разобрался
RadioJo
лампочку на него вешать, когда выключено
RadioJo
Да. дома собираю для котельной щиток, решил применить модные шпрехеры )))))
Богдан
@AnnaKovaleva37, расскажете нам про опыт с ОТА на esp?
Slava
Бедный котик, чего он только не насмотрелся.
Alexey
а может и поучаствовал...
Богдан
Надеюсь, он лысый с рождения)
Denisio
=)))))))
w
зачем вам бот разводил в чате?)
Богдан
она же тест прошла
Сергей
Гайз. Привет. Никто не пытался подключить SSD1963, XPT2046, это TFT дисплей. К плате ESP32. Тонну инфы перерыл... Мало результатов... Направьте на путь истинный )
Сергей
Вот ссылка
Сергей
https://aliexpress.ru/item/2055092181.html?algo_expid=3ce418f7-cf04-402e-b44f-a448279561fb-0&algo_pvid=3ce418f7-cf04-402e-b44f-a448279561fb&btsid=0b8b034e16338690039422914e9dc8&sku_id=53989902352&spm=a2g0o.search0302.0.0.651b7abbHM9Ory&ws_ab_test=searchweb0_0%2Csearchweb201602_%2Csearchweb201603_
Сергей
Там в комплекте и тачпад. Но мне бы хотя бы с экраном разобраться....
Сергей
https://github.com/Bodmer/TFT_eSPI
Спасибо. Буду пробовать. Обязательно отпишусь.
Slava
Спасибо. Буду пробовать. Обязательно отпишусь.
Когда дойдешь до места как прилепить русский шрифт к этой библе, спроси у меня. Я прилепливал один русский шрифт, только один, далее не разбирался
Jim
Ребят. Всем привет. У меня вопрос, можно ли на NodeMCU v3 развернуть маленький dns сервер?
Jim
Да
Jim
Спасибо
Сергей
Подскажите схему подключения дисплея 2.8 дюйма или 9341 к есп 32.
Сергей
Ili9341
Сергей
Esp 32 38 пинов
Сергей
Дисплей не сенсор
Valeriy
всмысле "схему"? какой SPI вы хотите использовать, к такому и подключайте, MISO к MISO, MOSI к MOSI, pin Data/Command на свой вкус, кроме того, что будет занят пинами MISO, MOSI и CS
Rossomahaar
Кстати, а какие недорогие варианты с камерами есть? Получше чем та что на еспкам
Я на есп32кам поменял глаз на другой - доволен) тоже таймлапсы
Rossomahaar
ov7670
Serg
Rossomahaar
качество изображения. сегодня сделаю фоточки обоими глазами)
Rossomahaar
Сергей
Сергей
Вот, за ним я говорил. Как их подключить друг к другу
Сергей
Это для проекта метеостанции
http://arduino-er.blogspot.com/2020/06/?m=1
Погуглил за вас
Andrew
Погуглил за вас
Надо гнать лентяев в бан сразу за тупые вопросы
ainu
А какой софт использовать?🙏 А слить смогу то что залил?
Невозможность слить позиционируется как фишка. Допустим на производстве украдут девайс, сольют прошивку и посмотрят пароль к вайфаю.