sat
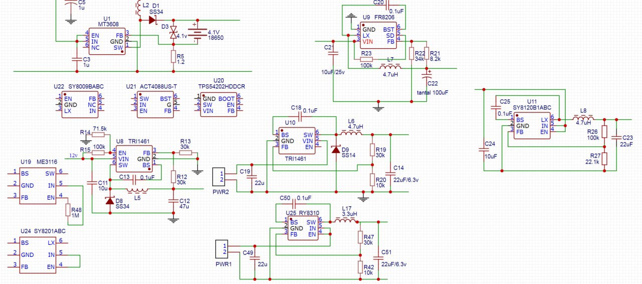
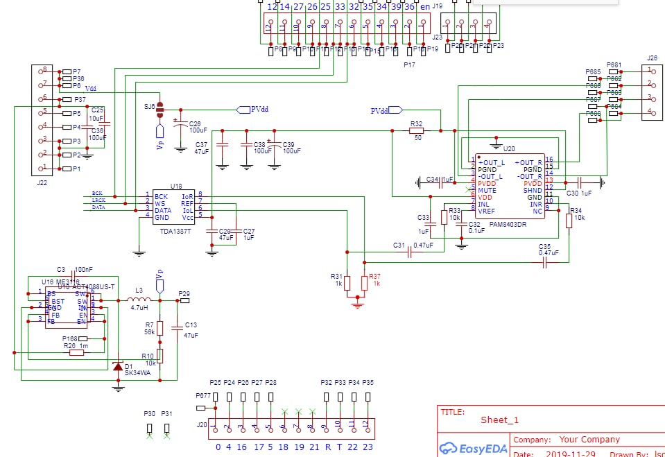
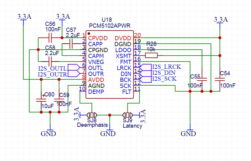
а.... тоже повозился щас дам схемы на оба
sat
sat
sat
оба хорошо работают , tda1387t вобще сильно не дорогая
ainu
а.... тоже повозился щас дам схемы на оба
А есть на псм настройки i2s в коде?
ainu
я вижу SCK на граунд завешан (туда ожидается супербыстрый необязательный тактовый сигнал, синхронный с данными, для высокого качества (типа 32 бит 196 килогерц)
ainu
я так не пробовал=)
ainu
В любом случае спасибо. Осталось понять что там в i2s_config. я разного перепробовал - максмум делает дыр дыр дыр
Alex
теперь я хотя-бы знаю что это называется wifi manager. А то и гуглить толком не мог
Georgy
Добрый вечер. Подскажите как правильно сгенерировать сертификат для Esp32(OTA). Прошивка лежит на локальном https сервере.
Resident
а что это за хрень? типа коммутатор RX/TX на разные выходы?
На плате написано, Serial port expander Расширитель серийных портов
Василий
на заборе тоже написано ))))
Василий
но последовательное переключение линий RX/TX - такой себе расширитель
Василий
источник не будет ждать когда RX подключится к нему - а будет слать данные всегда - соответственно такой расширитель - будет терять данные
Resident
https://www.yaplakal.com/forum3/topic2330985.html
Andy
Добрый вечер. Подскажите как правильно сгенерировать сертификат для Esp32(OTA). Прошивка лежит на локальном https сервере.
Обычно используется openssl. Нужно создать сертификат в формате pem и подключить его в https клиента
Resident
Память занять нечем
Andy
Нафиг вам сертификаты?
чего заказчик хочет, того и делаем. Безопастность и пр. и пр.
Resident
https://buger.dread.cz/simple-esp8266-https-client-without-verification-of-certificate-fingerprint.html
CRM
чего заказчик хочет, того и делаем. Безопастность и пр. и пр.
А не проще принимать любой, иначе придётся поддерживать в актуальном состоянии.
Georgy
Обычно используется openssl. Нужно создать сертификат в формате pem и подключить его в https клиента
Я генерирую сертификат с помощью openssl, получаю пару файлов:ca_cert.pem и key.pem - вопрос по второму где именно он(key.pem)должен храниться и нужен ли? Esp32 с ним взаимодействует?
Andy
Я генерирую сертификат с помощью openssl, получаю пару файлов:ca_cert.pem и key.pem - вопрос по второму где именно он(key.pem)должен храниться и нужен ли? Esp32 с ним взаимодействует?
создайте самоподписанный сертификат, например так openssl req -x509 -newkey rsa: 2048 -keyout key.pem -out ca_cert.pem -days 365 и уже используйте
ainu
Господа, никто не встречался, когда через i2s (внешний DAC) играю звук, в конце такой громкий щелчок
ainu
У двух звуков разной длины - одно и тоже
Dmytro
Господа, никто не встречался, когда через i2s (внешний DAC) играю звук, в конце такой громкий щелчок
Будто у вас на динамик постоянка подается, а щелчек - это когда она пропадает
Dmytro
Попробуйте последовательно с динамиком поставить большой электролит - если щелчек пропадет - то точно дело в постоянке
Гриня
Друзья, всем здравия!
Slava
Гриня
Заинтриговал
Да без особых интриг, просто нашёл канал, а вот интересно, кто как решает проблему помехоустойчивости, например хотя бы при питании от розеточных зарядников MicroUSB :)
sat
питаю от 12 или от 24 вольт, про помехи не слышал
Гриня
Или через DC-DC до 5В?
sat
и как это выражается?
Гриня
Спонтанные перебои управления переферией.
Slava
Спонтанные перебои управления переферией.
Схему, фото в студию пожалуйста!
sat
Или через DC-DC до 5В?
почему не 3,3 вольта как положенно для esp
sat
ага , а то не ясно что там с питанием у вас
Гриня
почему не 3,3 вольта как положенно для esp
5 универсальнее. но походу далеко не стабильнее.
sat
от 5 вольт esp горит синим пламенем
Гриня
Схему, фото в студию пожалуйста!
Даже без схемы пример, лента светодиодная адресная. 5 минут работать может стабильно, может 30, потом привет
sat
у меня часами работает сбоев не видел
Гриня
Если важно - плата ESP32 WROOM32 Devkit (MH-ET LIVE)
sat
вы чтото с питанием не обеспечиваете режим
sat
я тоже в деревне
Гриня
вы чтото с питанием не обеспечиваете режим
Даже разные БП для ленты и контроллера были испробованы.
Slava
Даже без схемы пример, лента светодиодная адресная. 5 минут работать может стабильно, может 30, потом привет
А есп что говорит в монитор порта? Зависает? Перезагружается? Срабатывает собака?
Гриня
А есп что говорит в монитор порта? Зависает? Перезагружается? Срабатывает собака?
Ещё не мониторил, не всегда когда схема в работе, комп под рукой.
Гриня
А попробую, спасибо за совет.
Гриня
я тоже в деревне
ну в цехе системы управления как разместите, от помех станков начнёт всё жарить, расскажите потом, как решили. )
Гриня
А пока решение такое - заземлённый корпус контроллера и автономное питание. Либо питание от полностью независимой линии от другого щита.
Гриня
В общем в документации и на форумах тоже всё сладко, пока в дело не запустили.
sat
на предприятии рядом потребители со сварочными токами и коммутацией
Гриня
зачем потом , все работает в шкафах от 24 вольт и сутками
Низковольтная выделенная линия? Это хорошо придумано, но далеко не везде сразу реализуемо.
sat
вся автоматика на более менее современном уровне это на 24 вольта
Гриня
на предприятии рядом потребители со сварочными токами и коммутацией
а это ещё важно электроды или полуавтомат, а то ещё токарные станки есть.
Гриня
Повезло.
Гриня
Даьше разберусь, спасибо за наставление!
sat
24 вольта общее питание в шкафу , на плате esp ставлю DC-DC на 3,3 в , по рекоменд даташитов кондеры до кондеры после , все цифровое работает очень стабильно, аналоговое добро операционники АЦП это отдельная тема для обсуждения
Гриня
Понял. Всем спасибо ещё раз и доброй ночи!
sat
вот наброски dc-dc рисую обдумываю сверяюсь с рекомендациями
Xim
Господа, подскажите, есть ли возможность к есп подключить несколько модулей sim900, чтобы поочередно их оправшивать на новые смс?
Xim
Несколько, это сколько технически возможно, в идеале на все ноги свободные
Xim
Дораха, громоздко и некрасиво
Xim
Вот вариант в 2 дешевле и в 2 раза больше сим
Xim
Но тут очень быстро проблемы с маштабируемостью встают
Alexey D.
Дораха, громоздко и некрасиво
А, так вам поебаться. Там используется 2 провода данных для общения. Ставишь мультиплексор и у тебя 4 провода на любое количество девайсов (2 на sim900 и 2 на управление мультом)
Xim
А, так вам поебаться. Там используется 2 провода данных для общения. Ставишь мультиплексор и у тебя 4 провода на любое количество девайсов (2 на sim900 и 2 на управление мультом)
Ну можно же и без него, там выводов хватает на достаточное количество сим900, проще идти по увеличению количества еспх же, когда будет готовый макет
Alexey D.
Ну можно же и без него, там выводов хватает на достаточное количество сим900, проще идти по увеличению количества еспх же, когда будет готовый макет
У есп не так много выводов пригодных, как вам кажется. Но да, можно. И ещё с softareSerial поебаться. Да и в целом можно скрутить все tx со всех sim900 и завести на один пин
Xim
Просто сразу объясню ситуацию. с esp32 конкретно я не работал, как и с сим900. Задача стоит собрать себе хаб смс с +-20-30 симок, и потом еще несколько таких же по друзьяшкам раздать. Ну и есп и sim900 у меня почти бесплатны. А на есп 32 пал выбор потому что вайфай с коробки и много хороших решений по связью с ботами в телеграмме