🤙🏻 ℙ𝔸𝕍𝔼𝕃
На него приходит 12, уходит 3.5
🤙🏻 ℙ𝔸𝕍𝔼𝕃
Он выдаёт или 0 или 3.5. Всего 2 состояния
🤙🏻 ℙ𝔸𝕍𝔼𝕃
Но своим током он не может даже транзистор полностью открыть. по этому их 2, один открывает другой
🤙🏻 ℙ𝔸𝕍𝔼𝕃
при срабатывании 3.5 выдает
sat
так ток тут не причем
sat
полевик открывают напряжением
🤙🏻 ℙ𝔸𝕍𝔼𝕃
полевик открывают напряжением
вот от 12 он отлично открывается.
sat
3.5 вольта выдает, а в даташите про это как раз
sat
🤙🏻 ℙ𝔸𝕍𝔼𝕃
3.5 вольта выдает, а в даташите про это как раз
В том-то и беда, по этому ищу совета, мб я сто-то не так делаю
sat
если экземпляр на 4 вольта попался то и будет чуть приоткрываться
🤙🏻 ℙ𝔸𝕍𝔼𝕃
12ю дольтами он отлично открывается на полную
🤙🏻 ℙ𝔸𝕍𝔼𝕃
т.е. для меня теперь только доращивать транзисторы, чтобы вольтад поднялся?
sat
ну вот , щас нарисую как с транзистором сделать
🤙🏻 ℙ𝔸𝕍𝔼𝕃
т.к. из первого выходит 2.8 всего, из второго уже 5.4
sat
вот так с правильным транзистором будет хорошо работать
🤙🏻 ℙ𝔸𝕍𝔼𝕃
С полевым в смысле?
🤙🏻 ℙ𝔸𝕍𝔼𝕃
А чисто из академического интереса, если еще транзистор нарастить, то вероятность того что он откроется увеличится?
sat
sat
надо обьяснять как работает?
🤙🏻 ℙ𝔸𝕍𝔼𝕃
да
🤙🏻 ℙ𝔸𝕍𝔼𝕃
сложновато
sat
С полевым в смысле?
да , AO3400 точно полностью откроется от 3 вольт
sat
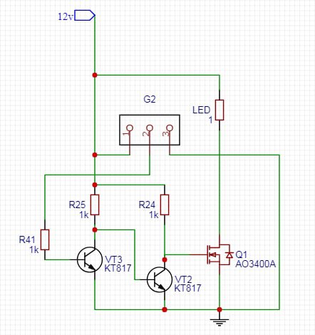
при срабатывании датчика G2 на выводе 2 появиться 3,5 вольта
🤙🏻 ℙ𝔸𝕍𝔼𝕃
Сейчас попробую собрать так
sat
после чего откроется VT3
sat
на базе VT2 пропадет напряжение и он закроется
sat
после закрытия VT2 резистор подтянет затвор полевика к 12 в и откроет его
sat
схемотехника проста как огурец
🤙🏻 ℙ𝔸𝕍𝔼𝕃
Хм, понятно. сейчас попробую собрать, правда из тех же компонентов, но по ижее должно сработать
🤙🏻 ℙ𝔸𝕍𝔼𝕃
А гейт в данном случае к земле не надо подтягивать?
sat
транзисторы не важно какие , должны быть биполярные и обратной проводимости NPN
🤙🏻 ℙ𝔸𝕍𝔼𝕃
А, ну да, точно)
🤙🏻 ℙ𝔸𝕍𝔼𝕃
резисторы по килоому были вроде
sat
от 1 до 10 можно
🤙🏻 ℙ𝔸𝕍𝔼𝕃
Яно, понял, буду пробовать, спасибо.
sat
если правильно собрать , точно будет работать
🤙🏻 ℙ𝔸𝕍𝔼𝕃
Да, все завелось, спасибо 🤝
sat
ок
🤙🏻 ℙ𝔸𝕍𝔼𝕃
Единственный нюанс это не помогло :))
🤙🏻 ℙ𝔸𝕍𝔼𝕃
Все равно проходит 320мА, а при прямом подключении ленты 460мА 🤔
🤙🏻 ℙ𝔸𝕍𝔼𝕃
Т.е. 100 мА куда-то рассеялись :/
🤙🏻 ℙ𝔸𝕍𝔼𝕃
Но зато теперь ничего не греется, кроме резисторов :))
sat
значит полевик надо поменять
sat
вообще это костыли, одного правильного полевика всегда хватает
🤙🏻 ℙ𝔸𝕍𝔼𝕃
вообще это костыли, одного правильного полевика всегда хватает
Да, я понимаю. Просто хотел сделать из «подручных средств» :)
🤙🏻 ℙ𝔸𝕍𝔼𝕃
🤙🏻 ℙ𝔸𝕍𝔼𝕃
Но работает, пока пусть так повисит. Надо заказать норм полевик.
Andy
Все равно проходит 320мА, а при прямом подключении ленты 460мА 🤔
а там у вас блок питания наверно ток регулирует?
🤙🏻 ℙ𝔸𝕍𝔼𝕃
Увы я не помню что там за бп, но я брал с запасом на эту ленту. Возможно он что-то и регулирует 🤔
🤙🏻 ℙ𝔸𝕍𝔼𝕃
Вообще по графикам этого полевика, он на 16V максимально открывается. Можно ли как-то увеличить напряжение без DC-DC? раскачать как-нибудь на транзисторах с 12 до 16? Если есть инфа где почитать, буду признателен за ссылки)
🤙🏻 ℙ𝔸𝕍𝔼𝕃
Купи драйвер, хотя наверно легче полевик нормальный купить
Ну тут задача была больше разобраться с тем как это работает, ну и подключить ленту к датчику без МК и желательно без потерь.
Slava
Но работает, пока пусть так повисит. Надо заказать норм полевик.
👍 но я всё равно вас не понимаю, нафига так замарачиваться? У меня простой выключатель под шкафчиком, утром включил, вечером выключил. 😁 Фотки показать?
🤙🏻 ℙ𝔸𝕍𝔼𝕃
👍 но я всё равно вас не понимаю, нафига так замарачиваться? У меня простой выключатель под шкафчиком, утром включил, вечером выключил. 😁 Фотки показать?
У меня тоже там есть выключатель, но никто кроме меня в доме его не выключает =))) Ну и спортивный интерес опять же =)
Slava
Slava
Slava
🤙🏻 ℙ𝔸𝕍𝔼𝕃
А что за софт для рисования? Он под Винду?
🤙🏻 ℙ𝔸𝕍𝔼𝕃
Slava
Провода нужно бы заизолировать
🤙🏻 ℙ𝔸𝕍𝔼𝕃
Ну оно было все собрано ок, это сейчас я решил прикрутить туда датчик, так-то потом все уберется аккуратненько, я к тому что выключатель там тоже есть)
🤙🏻 ℙ𝔸𝕍𝔼𝕃
Скачай на рутракере Proteus
Оно на винду, винды у меня нет 🤷
🤙🏻 ℙ𝔸𝕍𝔼𝕃
Mac?
да, у меня есть qucs, но он дико глючной =/
Zanoza
да, у меня есть qucs, но он дико глючной =/
Андроид или ios? Найди для телефона, еverycircuit
Andy
Вообще по графикам этого полевика, он на 16V максимально открывается. Можно ли как-то увеличить напряжение без DC-DC? раскачать как-нибудь на транзисторах с 12 до 16? Если есть инфа где почитать, буду признателен за ссылки)
я вам скажу по секрету- все dc/dc сделаны на транзисторах, просто они могут быть упакованы в микросхемы. Поэтому у вас три варианта: 1) DC/DC на 16V 2) БП 220->16V 3) существующий БП на 12+DC/DC добавляющий эти недостающие 4 вольта (например батарейку) :)
🤙🏻 ℙ𝔸𝕍𝔼𝕃
ios, еverycircuit у меня есть кпуленый, кстати, работает в хромом на маке, но он какой-то крайне ограниченый =/ там нет триаков например, настройки транзисторов тоже какие-то странные =/ Но в целом если что-то не сложное то можно и его, конечно.
🤙🏻 ℙ𝔸𝕍𝔼𝕃
ну вот ШИМ и есть куча транзисторов :)
Да, но без трансформатора это все не зарабоатет =))
sat
вот доллар за ведроhttps://aliexpress.ru/item/33008382681.html
sat
на 4 ампера, на всю жизнь хватит 100 шт
Andy
Да, но без трансформатора это все не зарабоатет =))
Есть бестрансформаторные dc/dc, но это выходит за рамки текущей статьи