Евгений
это он ещё в туалете сидит и дуется. в нормальной жизни у них вместо глаз гладкая кожа😱😱😱
Евгений
да-да
Lucifer
Ага... А я на на один gnd минус подавал только. Не сгорит? Спасибо за развернутый ответ. Так то мне до "делать законченные устройства" ещё учиться и учиться. Тут вчера светодиод подключал к плате- по очущениям, как в первый раз за руль сел. Сердце чуть не выскочило, так боялся плату спалить) потом, начал искать распиновку, дошло что платы разные, а распиновка одинаковая бывает, и наоборот, на вид одно и то же, а контакты по-другому могут быть разведены. Если в программировании у меня более менее теоретическая база есть, то в схемотехнике я почти ни бум бум. И программно эту плату не спалить, как я понимаю, а неправильно подключить и спалить легко.
если ты не на тот пин напряжение пустишь то не спалишь ибо GPIO расчитаны на то что на них подавалось 3.3 вольта. Ну если канешь на землю подашь то не хорошо будет, но не думаю что спалишь сразу.
Сергій
Lucifer
Сергій
Евгений
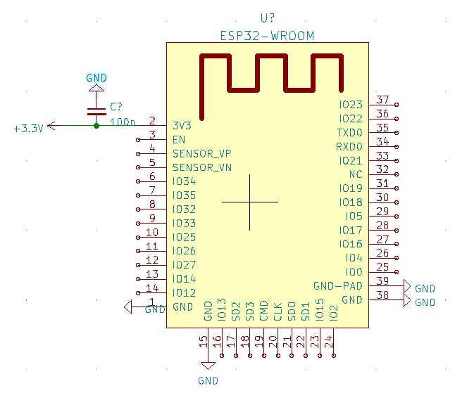
gnd-pad написано
Евгений
ааа, ясно спасибо
Евгений
... буржуи блин
Сергій
Вот так с конденсатором. К слову программно ты этот чип точно не спалишь.
можно постараться и найти как его программно убить)
Lucifer
Lucifer
не залуженый это 39 пин)
Lucifer
можно постараться и найти как его программно убить)
говорят эти чипы программно не убиваемые)
Сергій
не залуженый это 39 пин)
через него по идее отвод тепла делается
Lucifer
хотя можно канеш с мк пускать шим на дс-дс на 30 вольт и от него запитать мк, тогда точно сгорит
Lucifer
но считается ли это за программное убийство мк?)
Lucifer
Как вы эту мелкую рассыпуху паяете? Я ее даже вижу с трудом)
на самом деле их проще паять чем выводные) А так много вариков есть. Я например пинцетом придерживаю и припаиваю. Есть еще варик нанести паяльную пасту и утюгом или в духовке. Есть еще варик у китайцев плату сделать и пайку заказать)
Евгений
Lucifer
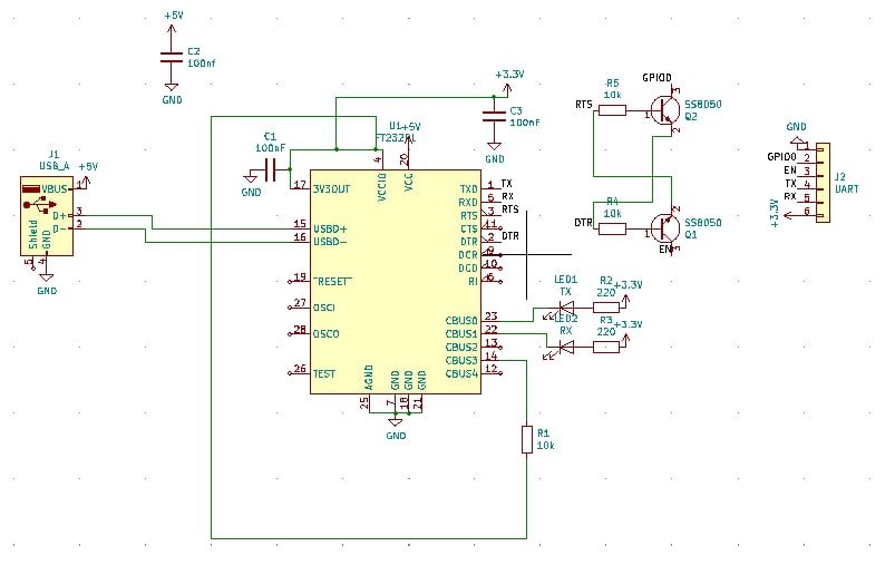
Если кому надоело жать на кнопку boot на отладочной плате (в моем случае doit esp32 devkit v1), то поставьте электролит на 10мкФ между EN и GND.
Сделай себе такую платку... И будет тебе счастье. Она транзистором (без участия кнопок вообще) автоматически жмет на GPIO0 и EN в момент прошивки, значительно все упрощает)
Lucifer
фен - тоже вариант, они на флюсе сами ровно ложатся на площадки контактные
фен для мелких не очень.. У меня компоненты сдувает почему то О_о
Lucifer
для микросхем фен збс
Сергій
там часто на плате модуля такая же схема
Lucifer
там часто на плате модуля такая же схема
при прошивке вообще никаких проблем) Ну кому надо могу гербер или исходники скинуть. На моей молекс с шагом 1мм стоит...
Lucifer
вижу) да и помню ты в лс про это говорил) Тыж схему скинул)
Lucifer
я просто не вижу смысл в этих кнопках вообще) если можно все двумя транзисторами реализовать)
Сергій
только на некоторых платах почему-то не срабатывает. вроде бы помогает мелкий конденсатор паралельно сигналу (можно паралельно кнопке подпаять)
Lucifer
мб китайцы умышленно про кондер заыли)
Lucifer
а так на EN желательно еще через резистор 10кОм 3.3в подтянуть)
говорят эти чипы программно не убиваемые)
Оффтоп... Были претенденты когда мониторы сжигали програмно да вроде фантастика анн нет реальность.
Сергій
я вообще пока что так и не понял суть этой схемы с взаимной блокировкой
Сергій
которые были совсем аналоговые, можно было повредить неправильно выставленным режимом работы
Сергій
(разрешение, частота развёртки)
Lucifer
Ооо, пошла тема от которой я совсем далек
Lucifer
стоп
ЭЛТ VGA?
Вот это уже не помню было дело очень давно
Lucifer
esp32 можно к монитору подрубить?
Lucifer
я пошел гуглить)
Lucifer
hdmi или vga?)
Сергій
vga
Lucifer
:(
Lucifer
тогда не пошел гуглить
Сергій
hdmi пока что на pi pico научились делать
Сергій
либо надо fpga
Сергій
тогда не пошел гуглить
есть же конверторы vga на hdmi
Lucifer
ну это сложновато
Сергій
можно ещё аналоговый TV сигнал генерировать
Lucifer
можно ещё аналоговый TV сигнал генерировать
ахах а потом через модулятор транслировать порнуху соседям)
Сергій
ну это сложновато
чего? просто коробочку купить и подключить
Сергій
Lucifer
на алике находил цифровые модуляторы)
Lucifer
DVB вроде
Владимир
Евгений
ну это сложновато
300 рублей пепеходник на не большое разрешение, дальше цена растёт
Сергій
а esp32 особо большое и не выдаст, 800 на 600 по идее
Владимир
можно ещё аналоговый TV сигнал генерировать
Где-то попадался пример, только там не на антену, а через тюльпаны тупо на ножки и к телику
Lucifer
Между 3.3 и gnd конденсатор?
да, яж ниже скинул схему)
Евгений
на антенну - нужно модулятор где-то взять
а состарой денди шёл какой-то коробочек.
Сергій
а состарой денди шёл какой-то коробочек.
скорее всего переключатель у dendy модулятор встроенный
Lucifer
на антенну - нужно модулятор где-то взять
модулятор на алике пару к стоит)
Lucifer
цифровой с 10к (
Владимир
на антенну - нужно модулятор где-то взять
Там тупо к ножкам провода с тюльпанами и к телику подключено. Если нужно, то дома на ноуте скачанный пример кода есть. Я его ещё не смотрел толком сам, но могу скинуть. Правда дома буду часов через 5-6 только.
Сергій
а состарой денди шёл какой-то коробочек.
левая плата - стабилизатор 5В, AV выходы, модулятор и RF выход
Владимир
да, яж ниже скинул схему)
Понял, спасибо) я ж честно признался, что нуб в схемотехнике)
Lucifer
Понял, спасибо) я ж честно признался, что нуб в схемотехнике)
не за что) ESP для таких идеальна ибо AVR сложная по программированию, STM дорого богато щя а ESP дешевая и мощная)
Lucifer
ток потребляет дофига