Daniil
Ну извини, перегрелся 40+ за бортом. То есть игры с кодировкой не помогают?
Кодировка совсем не при чем. Приходит пакет байтов не весь. А сами байты целые и кодировка та.
romanetz
Это всратый питон так отображает )
romanetz
Сх*ли каждый принятый кусочек надо отдельным списком делать?
Daniil
Сх*ли каждый принятый кусочек надо отдельным списком делать?
Питон не причём, это Qt все. Но на самом деле все это имеет смысл, если углубиться. Почитай доку
Daniil
Это всратый питон так отображает )
На С, кстати, так же работает все там)
Евгений
На С, кстати, так же работает все там)
То есть терминалка чья то жужжит, а твое творчество не очень?
⁣🇺🇦
Так он и не набивался. Я ж писал. Беда в том, что пакет не приходит мне весь
Ну дык у uart же вроде данные идут по байту и нету понятия пакета?
Daniil
Ну дык у uart же вроде данные идут по байту и нету понятия пакета?
Понятие пакета есть для меня. Задержка между пакетами пол секунды.
Mr.Mait
Я на Qt отправляю данные по юарту, потом жду n время пока все не передаст, потом принимаю побайтно в цикле, пока не наберется нужное кол-во байт или пока не сработает таймаут. С каждым принятым байтом таймаут обновляется. Например у меня таймаут 10 мс, т.к. девайс сохраняет кое-какие настройки в eeprom. Раньше пытался принимать сообщение за один вызов функции read. В итоге на линуксе все идеально, за один раз считывает полное сообщение, а на винде сообщение разбивается по частям
Mr.Mait
Емнип, в qt коллбэк по принятию данных, и там аргументом будет принятый кусочек данных
я синхронным способом пользовался. У меня связь пк с мк: запрос-ответ
Anton
отчитываюсь о прогрессе: https://youtu.be/dXjHZpKN25c
Евгений
Anton
вчера весь вечер потратил на подбор кривых :)
Dmitry
Креативно!
Andre
отчитываюсь о прогрессе: https://youtu.be/dXjHZpKN25c
шустро работает. А по центру разместить, или сразу две цифры рядом? )
Anton
шустро работает. А по центру разместить, или сразу две цифры рядом? )
это всё в процессе. собираюсь сделать автомасштабирование под заданные размеры
Anton
будет любые варианты показывать
Anton
и в любом месте
Anton
сейчас просто числа "в абсолютных" координатах
Anton
с кучей экранчиков как у тебя у меня не получится пока что, но на одном сделаю :)
Denis
Я сегодня об этом думал. Esp32-c3 дешёвая
Anton
да в принципе даже 8266 хватило бы
Anton
я пока что без виртуальных экранов сделал, щас займусь...
Anton
будет анимация без моргания
Anton
Не уверен
а, ну у тебя может быть посильнее вычислительная нагрузка изза эффектов, у меня пока только один
🤙🏻 ℙ𝔸𝕍𝔼𝕃
Простите за дибильный вопрос, я верно понимаю что после диодного моста я получаю половину напряжения? Т.е. 220АС 50гц после моста превращается в 100DC 50гц? 🤔
Anton
нет, диодный мост "выпрямляет"
Anton
он каждую половинку волны направляет в соответствующй провод
Anton
то есть, после диодного моста за вычетом что там он себе в тепло забрал, должно остаться примерно так же 220
Denis
а, ну у тебя может быть посильнее вычислительная нагрузка изза эффектов, у меня пока только один
Ну да. У меня была и раньше мысль сделать на 8 esp, но тогда не было esp32-c3, а на обычном esp32 дороже. Ну и не совсем понятно какие эффекты потянет, а какие нет
🤙🏻 ℙ𝔸𝕍𝔼𝕃
нет, диодный мост "выпрямляет"
В смысле выпрямляет?) там же половинки от синусоиды вылетают?)
Denis
В смысле выпрямляет?) там же половинки от синусоиды вылетают?)
Ещё кривее делает, если конденсатор не поставить)
Anton
В смысле выпрямляет?) там же половинки от синусоиды вылетают?)
каждая отрицательна половинка с каждого провода идёт на отрицательный ДЦ, а каждая положительная на положительный провод
🤙🏻 ℙ𝔸𝕍𝔼𝕃
Ещё кривее делает, если конденсатор не поставить)
Ну я об этом же там получается +110 «волнушками» же?
Anton
это я ещё в 5 классе выучил...
Anton
В смысле выпрямляет?) там же половинки от синусоиды вылетают?)
не "вылетают", а разделяются на соответствующие проводники
Denis
Ну я об этом же там получается +110 «волнушками» же?
Волнушками. А 110 или нет смотря как считать. Пик пик или эффективное
🤙🏻 ℙ𝔸𝕍𝔼𝕃
Denis
Угу
🤙🏻 ℙ𝔸𝕍𝔼𝕃
Ну вот и разобрались :) спасибо
🤙🏻 ℙ𝔸𝕍𝔼𝕃
Следующий вопрос :)) если я соединию gpio и g, потом сделаю drigital_write(1) - это КЗ? Я могу так, скажем, оптопару пнуть?
Andy
Следующий вопрос :)) если я соединию gpio и g, потом сделаю drigital_write(1) - это КЗ? Я могу так, скажем, оптопару пнуть?
Можете, но один раз :) обычно ограничивающий резистор ставят. К тому же выходные каскады у esp32 довольно слабые.
🤙🏻 ℙ𝔸𝕍𝔼𝕃
Можете, но один раз :) обычно ограничивающий резистор ставят. К тому же выходные каскады у esp32 довольно слабые.
Ну короче это КЗ) надо резистор ставить после пары чтоб он рассеивал это все.
Andy
Ну короче это КЗ) надо резистор ставить после пары чтоб он рассеивал это все.
не то что бы рассеивал. Скорее ограничивал ток синей стрелкой через выходной каскад и диод.
Евгений
Какие 110 вы что там курите? )))
🤙🏻 ℙ𝔸𝕍𝔼𝕃
Я просто думаю как мне оптопарой управлять с есп. Выходит это пин - пара - резистор - земля
🤙🏻 ℙ𝔸𝕍𝔼𝕃
🤙🏻 ℙ𝔸𝕍𝔼𝕃
Просвети 💁🏻‍♂️
🤙🏻 ℙ𝔸𝕍𝔼𝕃
не то что бы рассеивал. Скорее ограничивал ток синей стрелкой через выходной каскад и диод.
Чёт сложно) у меня нет каскадов, мне надо просто пару пнуть и все)). Или без каскада никуда?)
Denis
DC :) а пиках, не?
Я же кидал картинку
Denis
🤙🏻 ℙ𝔸𝕍𝔼𝕃
Я же кидал картинку
Да, но я и не вам о начал :)
🤙🏻 ℙ𝔸𝕍𝔼𝕃
Denis
Andy
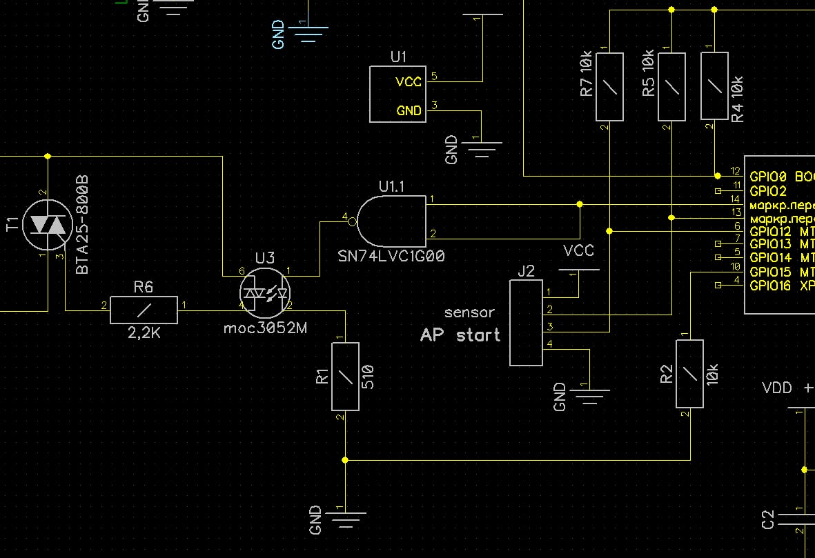
Что есть u1.1 ?
буферный элемент - обеспечивает необходимый ток достаточный для открытия симистора в оптопаре.
🤙🏻 ℙ𝔸𝕍𝔼𝕃
И вот это вот земля на схеме, в реальном мире это что?
🤙🏻 ℙ𝔸𝕍𝔼𝕃
К чему мне присоединить этот провод ??
🤙🏻 ℙ𝔸𝕍𝔼𝕃
Евгений
DC :) а пиках, не?
Считаю что на горке 220 будет, если конденсатора нет
🤙🏻 ℙ𝔸𝕍𝔼𝕃
Т.е. и беру 3.3бп, + на vin, - на g. С gpio на пару, оттуда резистор и с него опять на -, если кратко?
Евгений
Ответ не верный, садись два)
Пошел разбирать блох питания
Anton
блин, что ни у кого осцилографа нет взять просто и посмотреть? :)
Евгений
Евгений
А чистого ыпрямителя нет )))