🤙🏻 ℙ𝔸𝕍𝔼𝕃
расскажи мне потом свои ощущения =)
Я думаю будет как-то так: жжжж ... жжжж ... жжжж ... только с частотой 50Hz =)
🤙🏻 ℙ𝔸𝕍𝔼𝕃
Я еще рассматривал вариент из диодного моста + мосфет, но у меня нет мосфета 💁
🤙🏻 ℙ𝔸𝕍𝔼𝕃
https://t.me/ProEsp8266/91700 Думаю по другому =)
Хотя, скорее всего он не будет крутиться ... 🤔 поле не будет образовыватся же
🤙🏻 ℙ𝔸𝕍𝔼𝕃
Я не радиоэлектронщик, я программист =))
Евгений
Я не радиоэлектронщик, я программист =))
Я тоже =) компутерщик, поэтому и прошу расскажешь ;)
Евгений
Evgen
Народ, не подскажете, что за фигня стала получатся с Captive Portal из библиотеки AutoConnect
Evgen
Вот такое вместо кэптив портала
Evgen
Евгений
Отлично, гадание по картинке... =)
Evgen
Отлично, гадание по картинке... =)
похоже мой редми с какого-то стал голый текст показывать, а не браузером....
Daniil
Отлично, гадание по картинке... =)
Изолируйте этот пузырь с желчью, пока всех не забрызгал
Евгений
Изолируйте этот пузырь с желчью, пока всех не забрызгал
Фу, это ж его доставать надоть, а вот вопросы можно научиться формулировать =)
Andy
Вот рабочий 100% снаббер только не забудь
Andre
Вот рабочий 100% снаббер только не забудь
кстати, бывают же симисторы со встроенным снаббером?
Евгений
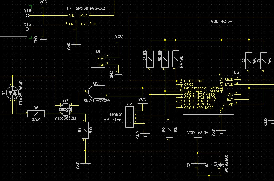
R1, R6 ?
Его там нет, совсем. схема управления без снаба
SetPf
Там со спячкой бяда у неё есть, тогда пинги скачут
Короче в общем ситуация выглядит так. При загрузке веб страницы, скачивается примерно 20-25 файлов в общем. Весом от 500б до 300кб. 1ый раз после рестарта есп - скачивается за пару секунд.
SetPf
2й раз чуть помедленнее И так далее, рано или поздно вылетая с ошибкой.
SetPf
Может и на 1й вылететь.
SetPf
Если попробовать запросить файлы с 2х устройств одновременно - с большой вероятностью, ошибка случиться сразу.
SetPf
Если подождать, ничего не скачивая - скорость скачивания вернется. Т.е. первое скачивание будет очень быстрым.
SetPf
Выглядит будто какой-то буфер переполняется...
romanetz
А потом там таймер на fin_wait истекает
romanetz
Выводите в дебаг номер сокета, с которым работает запись
SetPf
А потом там таймер на fin_wait истекает
Я пробовал ставить галку - убивать старейшее соединение.
romanetz
Или отдельно вытащить из lwip...
SetPf
Так же
SetPf
Хотя вот так плотно не тестил... Ща попробую.
romanetz
Надо посмотреть чем-либо, сколько соединений активно одновременно
SetPf
Подскажите. Я ща смотрел бегло код сервака.
SetPf
Там как - 1 сокет, 1 сессия? Или 1 сокет - один хттп запрос?
SetPf
Т.к. проверка на старейшее соединение идет именно во время создания сессии.
Andy
R1, R6 ?
нет, на "силовые" выводы симистора вешается вот это
romanetz
Там как - 1 сокет, 1 сессия? Или 1 сокет - один хттп запрос?
Ага ) скорее, так. Каждый раз, когда "accept" происходит - новый сокет
romanetz
1 сокет, один запрос
Andy
Короче в общем ситуация выглядит так. При загрузке веб страницы, скачивается примерно 20-25 файлов в общем. Весом от 500б до 300кб. 1ый раз после рестарта есп - скачивается за пару секунд.
я конечно понимаю, что веб морду переделать тяжело, но все же это тяжеловато для esp. Один web-клиент еще туда-сюда. Но два уже перебор :) В похожей ситуации извещал заказчика, что есть риски и обычно адекватные заказчики упрощали интерфейс. Или вовсе отказывались :)
SetPf
Первый раз...
SetPf
И типо, если у клиента(человека) будет открыта морда на ПК в тысяче вкладок, он хрен ее найдет, а она заблочит открытие с мобилы. Будут проблемы =\
SetPf
Надо тогда какой-то режим скачивания делать, где разрешается ток 1 клиент единовременно. Но это крайний вариант.
⁣🇺🇦
Может кто в теме почему так может происходить? Пин висит в воздухе НО я его подтягиваю к земле через io_conf.pull_down_en = GPIO_PULLDOWN_ENABLE; поэтому с этим проблем ведь быть не должно. (Суть в том что при запуске устройства надо проверить что контакты замкнуты и если замкнуты то соответственно сбросить устройство к заводским настройкам, и вот чтобы корректно проверять пришлось городить цикл вместо обычной проверки потому что ложные срабатывания) если это может иметь значение то пин GPIO_NUM_34
romanetz
Скорее, не вайфай, а lwip
SetPf
Скорее, не вайфай, а lwip
Ивент стреляет именно бикон таймаут
SetPf
SetPf
И пинги пропадают, а пинги с TCP не связаны
Andy
Но почему вайфай то грохается?
ядро PRO занято и не успевает обработать wifi?
SetPf
А нет, я лох, именно TCP и делает.
SetPf
Или стоп, все таки ICMP
SetPf
romanetz
Один и тот же стек обрабатывает все пакеты, и tcp, и icmp
SetPf
ядро PRO занято и не успевает обработать wifi?
Там приоритет у службы вайфая бешенный какой-то вроде 25 минус 7.
romanetz
Вот там в логе есть ошибка что стек записать что-то там в вайфай не может
Andy
Там приоритет у службы вайфая бешенный какой-то вроде 25 минус 7.
только предположил, ни разу с таким не сталкивался
romanetz
11 ошибка
SetPf
11 ошибка
это же lwip возвращает при send() сокета
romanetz
Ну так надо разбираться, почему )
romanetz
В каком случае будет такая ошибка
romanetz
Буферов не хватает, чтобы пакет создать или что
SetPf
Я вот всю ночь продолбился, кроме закономерности выше, не нашел ничего =\ Ничего программного, что влияло бы...
romanetz
Причин целая куча может быть, увы. Слишком дох*я налеплено, чтобы оно всё в принципе работало...
romanetz
Ограничения по памяти/пакетным буферам
SetPf
попробую короче вытащить место открытия закрытия сокетов и поотслеживать че там происходит
romanetz
Не, эт глубжн
romanetz
Посмотри в каком случае стек возвращает эту ошибку
SetPf
Не, эт глубжн
Думаете? Ну в плане я надеюсь, в-велосипедить механизм закрытия сокета после окончания запроса.
SetPf
Типо после отправки последних заголовков HTTP запроса, сокет намертво закрывается.