Kirill
там по ембеддеду в основном
Kirill
завтра удалю, проще так
Andrey
=) с дропбокса на яндекс-диск никак нельзя, интересно )
Kirill
сверху там еще 3 подпапки, то что я решил что читать не буду что я прочитал от корки до корки что мне скинули программеры верхнего уровня
Egor
book51(1).pdf очень информативное название, дай угадаю - Lua?
Kirill
это программист-прагматик :)
Andrey
book51(1).pdf очень информативное название, дай угадаю - Lua?
ток хотел спросить. Наверно, про "зону 51" и инопланетян )
Egor
это программист-прагматик :)
вот ведь зашифровал
Kirill
сейчас архив выложу
Kirill
там 500 мб
Andrey
там 500 мб
🙈 меня с работы выгонят
Kirill
о, 680
Andrey
=)
Kirill
дак я завтра удалю, будет время дома качнуть
Алдар
блин, нужно улучшить интерфейс интернет-мозг
Алдар
сразу закачивать в мозги чтобы
Kirill
https://www.dropbox.com/s/0fgswp74w36zf1u/%D0%9A%D0%BD%D0%B8%D0%B3%D0%B8.zip?dl=0
Kirill
он льется пока туда
Anonymous
Конечно он там перегружен, но если std::string юзать то надо проверять что не ввели несколько символов. А так лучше просто char заюзать
Anonymous
разве в std::string не определен оператор == ?
Egor
там ж getline()
Anonymous
Если просто char, как 1 символ, то все норм
Kirill
да, это архив
Anonymous
да, это архив
Все книги?
Kirill
все что есть у меня, да
Stanislav
https://www.dropbox.com/s/0fgswp74w36zf1u/%D0%9A%D0%BD%D0%B8%D0%B3%D0%B8.zip?dl=0
дак дропбокс архивом умеет качать О_О
Kirill
я слил все полимеры отдавь весь архив))
🦥Alex Fails
я слил все полимеры отдавь весь архив))
Выложим тогда в каналью😄
Алдар
у меня хрень с кодировками)
Алдар
распаковал - кракозябры, макось
Kirill
там пдфки жи
Kirill
Kirill
Алдар
там пдфки жи
ну да, имена у русских файлов - кракозябры
Kirill
7z мож пошаманил
Anonymous
7z мож пошаманил
У меня так архив умер
Anonymous
И на .zip тоже
Anonymous
Решил я что-то сменить дистрибутив (обычное дело). На этот раз я решил всё вкинуть не в привычный .tar, а в .7z. Сменил дистрибутив, установил архиватор, открываю....Повреждён, всё =_=
Anonymous
страшный сон прям
Anonymous
Да, там была единственная .kdbx база за 2 года🙄
Anonymous
в облако надо было всё кидать)
Anonymous
а не архивом
Anonymous
в облако надо было всё кидать)
Тышо, а вдруг Анунаки взломают?111😏
Anonymous
кидай в мегу,она как то выглядит солидно что ли))
Anonymous
Солидно да, но адинистрация всё равно имеет доступ к облаку.
Anonymous
или в своё облако,кто его адрес то знать будет.
Anonymous
@ThatEmbeddedGuy, благодарю за архив.
Andrey
@ThatEmbeddedGuy да, спасибо большое
Kirill
да незачто_
Kirill
)
Алдар
киньте в мегу кто нить)
Алдар
а хотя не надо)
Anonymous
а хотя не надо)
БанЪ дадут 🌚
Kirill
Kirill
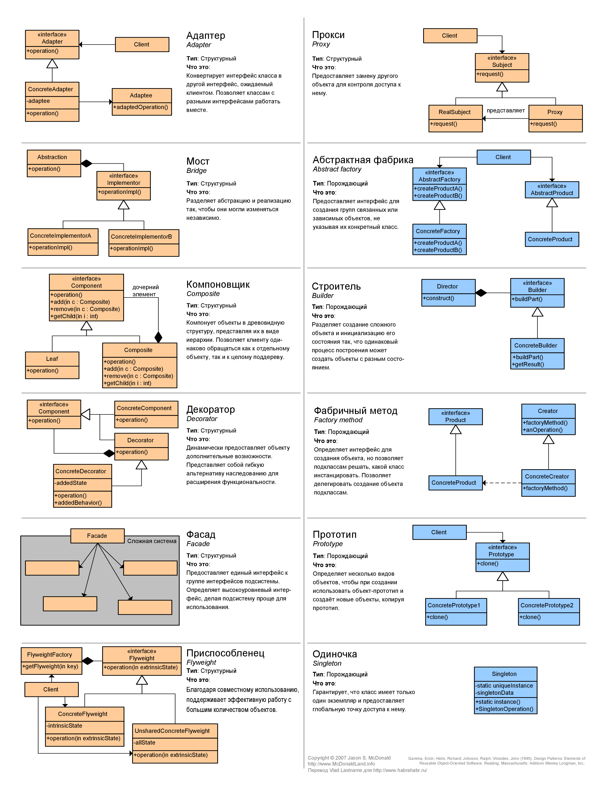
вот это отдельно можно еще положить
Stanislav
https://events.yandex.ru/events/meetings/5-oct-2016/
Stanislav
Во, го
хотелось бы, но не могу
Anonymous
Что читать по OSI? Хэллоу
Stanislav
RFC
оно в ISO вроде
Anonymous
RFC
Спасибо, кэп! Я имел в виду применительно плюсов
Andrey
оно в ISO вроде
и в ГОСТ :)
Stanislav
@AlexFails если пойдешь в яндекс, требуем от тебя отчета)
🦥Alex Fails
@AlexFails если пойдешь в яндекс, требуем от тебя отчета)
Мне пришло приглашение😍😍😍
🦥Alex Fails