Припустимо що це я
У кого-то есть пример тг бота для D1 mini
Resident
тут не рраз обсуждалось
Припустимо що це я
В лс
Resident
JatBot CTBot в поиске по этому чату вам поможет
Андрей Будылин
У кого-то есть пример тг бота для D1 mini
CTBot скорее всего заведется сразу, без проблем, а что бы пошел Jat Хирург тебе подскажет что там надо допилить
Resident
ничего пилить не нужно, если есть platformio, с прямыми руками и нп arduino заработает разницы нету)
Андрей Будылин
Кста, есть кто свой сервер Blynk поднимал? Скажите там ресурсы будут неограниченны или все равно докупать нужно будет?
Андрей Будылин
ничего пилить не нужно, если есть platformio, с прямыми руками и нп arduino заработает разницы нету)
забыл, я мучался с Wemos D1. На ESP то без проблем запускалось, а в моем случае - client.setFingerprint("BB:DC:45:2A:07:E3:4A:71:33:40:32:DA:BE:81:F7:72:6F:4A:2B:6B");
Denisio
У кого-то есть пример тг бота для D1 mini
https://platformio.org/lib/show/1262/UniversalTelegramBot
Slava
может кто помочь с ESPAsyncWebServer, как получить данные POST ?
Владислав
может кто помочь с ESPAsyncWebServer, как получить данные POST ?
https://github.com/me-no-dev/ESPAsyncWebServer тут подсматривал
Владислав
GET, POST and FILE parameters
Slava
тебе распарсить?
как в своей функции данные получить? у меня есть функция просмотра, редактирования и сохранения конфигурации
Slava
//--------------------------------------------------------- void handle_cfg() { String savecfg; String cfg; if (server.args() > 0) { for ( uint8_t i = 0; i < server.args(); i++ ) {if (server.argName(i) == "plain"){cfg = server.arg(i);}} Serialprintln("запись cfg"); File myFile = SPIFFS.open(filecfg, "w"); if (myFile) {myFile.print(cfg); myFile.close(); delay(1000); WiFi.disconnect(); delay(1000); ESP.restart(); } } File dataFile = SPIFFS.open(filecfg, "r"); String t = "\ <!DOCTYPE HTML>\ <html>\ <head>\ <meta charset='utf-8'>\ <meta name='viewport' content='width=device-width,minimum-scale=1,maximum-scale=1,initial-scale=1,user-scalable=no'>\ <meta name='format-detection' content='telephone=no'>\ <meta name='mobile-web-app-capable' content='yes'><meta name='referrer' content='origin'/>\ <title>"+appname+"</title>\ <script>\ function \ set_cfg(f){\ server = '?savecfg=';\ request = new XMLHttpRequest();\ request.open('POST', server, true);\ request.send(f.ncfg.value);\ alert('cfg записан');\ }\ </script>\ </head>\ <style>body {width:360px; padding:0px; margin:0px; background-color: #000000; font-family: Courier; Color: #FFFFFF; font-size: 10px;}</style>\ <body>\ <table width:300px;><tr width:300px><td>\ <form action='handler.php'>\ <textarea width:300px; rows=\"40\" cols=\"50\" name=\"ncfg\">" + String(dataFile.readString()) + "</textarea>\ <input type=\"button\"value=\"Назад\"onclick=\"location.href='http://"+IP+"'\"/>\ <input type=\"button\"value=\"Сохранить\"onclick=\"set_cfg(this.form)\">\ </form>\ </td></tr></table></body></html>"; server.send ( 200, "text/html", t); }
Slava
это работает на обычном выб сервере, как сделать на асинк я так и не допёр.
Slava
в асинхроне все через request->
я вчера до 4 утра пытался понять, как оно работает, но не смог. куда и как влепить server.onRequestBody([](AsyncWebServerRequest *request, uint8_t *data, size_t len, size_t index, size_t total){ я не понимаю
Slava
можешь помочь написать что должно быть в setup(), что бы исполнялась функция handle_cfg() или нужно метять идеологию для асинк?
Владислав
void handleRoot(AsyncWebServerRequest *request)
Владислав
я так делал
Владислав
а в сетап на все подписывал server.on("*", HTTP_GET, handleRoot );
Semyon
слишком точно там не надо - главное понизить уровень с 5в до 3,3в
Помнится, кто-то из разработчиков есп признался, что там rx / tx толерантны к 5в. Ссылку не помню.
Semyon
можно ли вместо 1 и 2ком использовать резисторы на 1.5 и 2.2ком?
Как-то по ошибке поставил только 1 резистор на 1К и все работает.
Андрей Будылин
Indr1x
Где как нагуглить?
Crunch
мне кажется это чуть ли ни какой нить handmade, взять готовую плату,отпаять, просверлить и поставить такие контакты
Алексей
99,97 руб. 8%OFF | ESP8266 ESP12E ESP12F WIFI Internet Development Board CH340G Blue ESP-12E ESP-12F Adapter Compatible For NodeMCU Lua V3 Rated 4. https://s.click.aliexpress.com/e/IittmqQ
Иван
Дебил, блин!!! 3 дня "вылизывал" скетч, добавлял новые функции, одновременно пытаясь понять почему у меня не работают OTA и mDNS. Пока не обнаружил, что у меня wifi подключается в loop, а не в setup, где эти две функции стартуют
Припустимо що це я
Да, чуть позже найду скетч
Спасибо у меня тоже получилось я просто откатился на Джейсон библиотеку 5.13.5 и всё заработало
Алексей
Вполне
Алексей
Я просто специально брал без самого есп
Resident
Посмотрите, чем я поделился(-ась)! @MIUI
Resident
Есть и готовые варианты в продаже
Indr1x
Эти дорогие отчего то
Dmytro 🇺🇦
Всем привет, нужна помщь. Залил код на 2 еспшки, одну сделал сервером, вторую клиентом, когда включил их выдало ошибку, из-за чего она может возникать?(ошибка на скрине в выводе ком порта)
Dmytro 🇺🇦
Пробовал заземлять gpio0 и загружать очищающую прошивку - непомогло
Resident
Эти дорогие отчего то
650р согласен не дешего) но разок то можно позволить)
Semyon
Посмотрите, чем я поделился(-ась)! @MIUI
Видел макетку похожую, только она как обычная под пайку, а в центре под есп посадочное место.
Dmytro 🇺🇦
судя по всему прошивки ничего не выводят в ком порт. толко сообщение о своем статусе.
Должны выводить, я гуглил эту ошибку - это циклическая перезагрузка, но как ее устранить ненашел
Dmytro 🇺🇦
Вот код: https://hastebin.com/gukozivuqu.cpp
Andy
Вот код: https://hastebin.com/gukozivuqu.cpp
сначала отладить сервер, добится вывода в ком порт . удалить практически весь код и добавлять построчно пока не прлпадет вывод в консоль. ну и дальше по обсьоятельствам
Resident
Dmytro 🇺🇦
Resident
Почему?
Не по udp разве общение происходит?
Dmytro 🇺🇦
Неееезнаю...
Resident
Мне кажется вам не хватает udp или http хотя бы
Серж
Доброго времени суток уважаемые коллеги! Подскажите пожалуйста кто пробовал подключать w5500 к есп32 ???
Дмитрий
Доброго времени суток уважаемые коллеги! Подскажите пожалуйста кто пробовал подключать w5500 к есп32 ???
в гугле самая первая ссылка: https://esp8266hints.wordpress.com/2019/04/05/esp32-w5500-simple-working-example/
ᅠDin
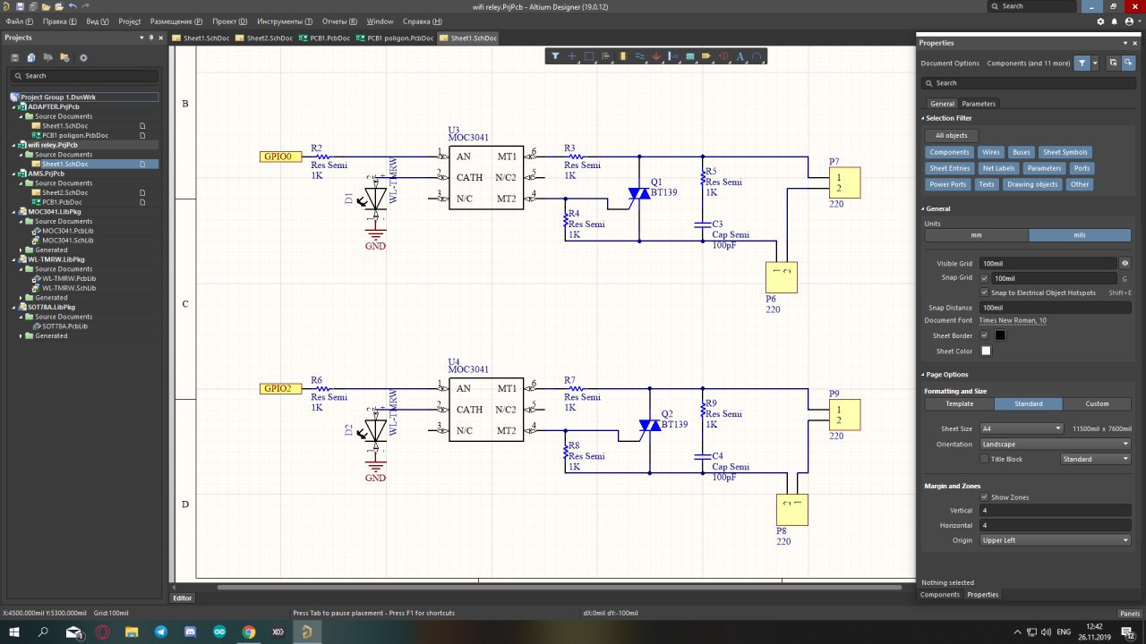
Привет. Вот схема симисторного ключа. Вопрос такой будет ли работать этот ключ с есп01? или на вход нужно еще что-то добавить?
Andy
так?
угу
Andy
Как я нашел умный дом во власти ботнета / Хабр https://habr.com/ru/post/470513/
ᅠDin
угу
а блока питания на 600мА хватит? hlk pm01
Василий
так?
резистор который к +5в может меньше надо, ом 470 может не хватить тока для оптопары - смотреть доку надо
Andy
а блока питания на 600мА хватит? hlk pm01
да, 250 мА esp в пике и 100 мА за глаза на розжиг
Василий
угу, но это уже по ходу пьесы
лучше отдельно резистор на оптрон и резистор на светодиод из за разброса параметров светодиода - токи могут быть разные
Andy
Василий
оптопары
обычно - это 5-10мА на одну оптопару
Andy
обычно - это 5-10мА на одну оптопару
я и не спорю. меня спросили я ответил :)
Василий
ага, я просто уточнил
Василий
да не так же )))))))))))
Василий
вам же светодиод для контроля включения оптопаты - а не питания
Василий
и что то за расчеты - не понятные?
Ant
так?
на св упадет примерно 3В, оставшихся 2В может не хватить на оптопару.
Василий
питание же +5в I = U/R 5/1000 = 5ма
Ant
схема не будет работать.
Andy
схема не будет работать.
может и будет. дайте человеку пощупать железо :)