Станислав
Можно отследить в облаке?
Роман
Можно отследить в облаке?
Есть событие на удаление
Варвара
кто может подсказать вот этот сертификат можно сделать на другом языке?
Иван
Как можно прикрепить новый Счет к существующей Сделке вручную и роботами (бизнес-процессами) ?
Макс
можно ли через БП написать в чат сделки?
Aleksey
Здравствуйте! Можно ли в поле сделки с типом ссылка вставить через БП подобное значение <a href="{{Поле}}"> Ссылка </a>? Именно в таком формате на выходе я получаю:<a href="{{Поле}}"> Ссылка </a> Варианты {{<a href="{{Поле}}"> Ссылка </a>}} и {<a href="{{Поле}}"> Ссылка </a>} yt gjl[jlzn
Владислав Буланов
Коллеги, чтобы звонить напрямую из битрикса необходимо использовать СИП-коннектор только?
NYP
Добрый вечер! Битрикс24 коробка, подскажите пожалуйста, каким образом можно выдать полные права доступа на редактирование всех задач и проектов для группы сотрудников (если выдать через админку права доступа администратор магазина, то в режиме администратора сотрудники группы могут видеть все задачи, заходить в них, но не могут завершать/начинать и менять исполнителей/соисполнителей) , а если добавить их в группу администраторов (основную) то необходимые права появляются, но также появляется и доступ к полной админке...
Станислав
Если вы хотите совместить текст и значение, то используйте &
Aleksey
Не понятна суть. Вы хотите в поле "Ссылка" засунуть другое поле "Поле", так?
Прошу прощения, видимо некорректно объяснил. Имею ввиду, что мне нужно, чтобы в поле вместо "https://link.com" было написано "Ссылка" и этот текст был кликабелен. Т.е нужно сделать маску для ссылки
Александр
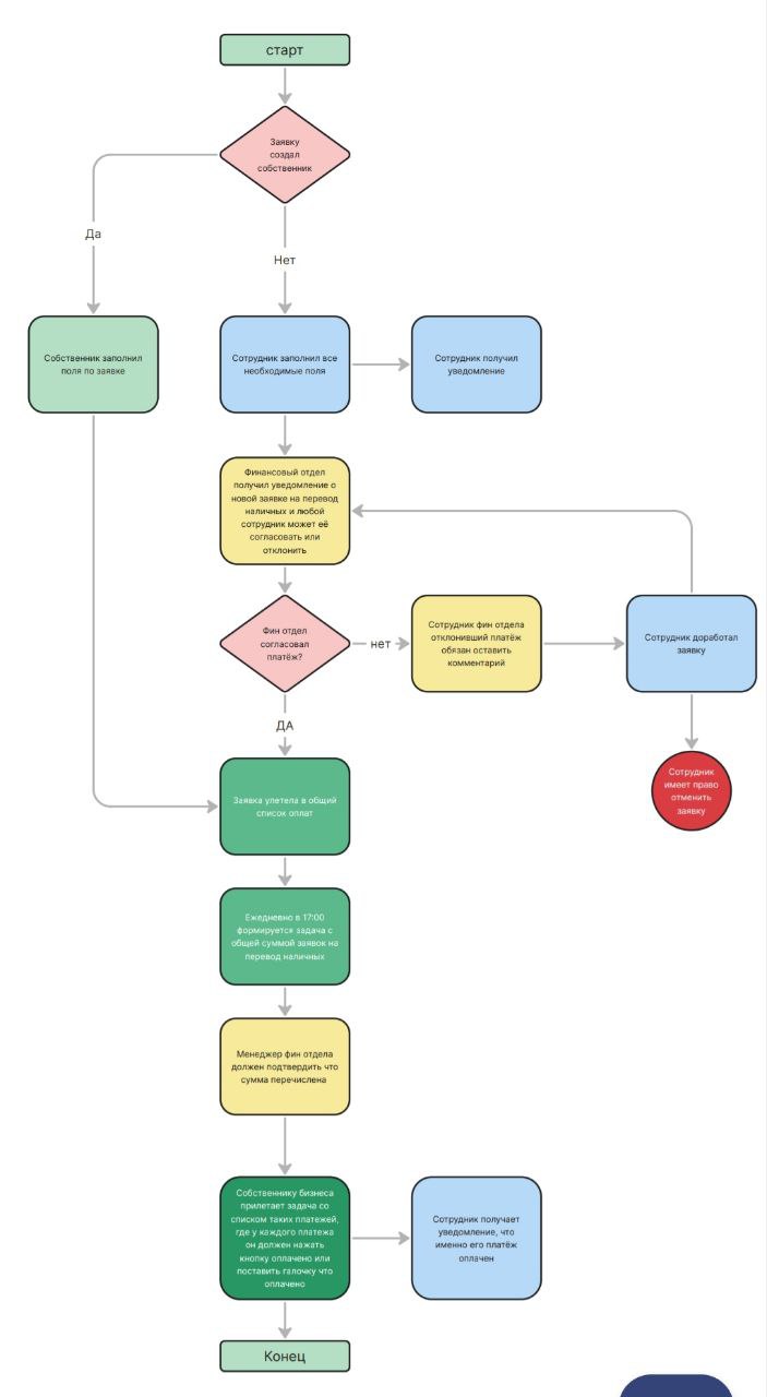
Друзья, нужна помощь по живой ленте Как создавать поля и сам процесс я научился. Необходимо вместе со мной создать процесс на выдачу наличных. Процесс схематично описал. Необходимо создать шаблон в конструкторе бизнес-процессов
Илья
А то там разные личности откликаются
Aleksey
А чем url не подошло? То есть вначале вставляешь ссылку, потом фразу
Пришлите,пожалуйста,пример, что вы имеете ввиду?
Илья
[URL=https://твойпорталt.bitrix24.ru/company/personal/bizproc/{=Variable:id_zad_1 > printable}/]Перейти к задаче[/URL]
Илья
допустим
Илья
ну или любая твоя ссылка хоть собранная по частям из полей - должно работать
Павел
Друзья, добрый день. Подскажите, есть ли способ автоматически бронировать в общем календаре компании встречу, заполняя поля в сделке? Например в полях указываем встреча в определенную дату и время и это отображается в календаре компании. Облако + маркет
Павел
Тариф без бп?
Профессиональный
Martin Berrote
всем доброе утро, подскажите пожалуйста, как можно настроить генератор продаж так, чтобы он игнорировал активные сделки в определенных воронках? Мне нужно создавать сделки только в одной воронке без дублей на ежедневной основе, по фильтру. Сейчас генератор продаж работает если поставить галочку "Всегда создавать сделку, даже если есть активные лид или сделка". Но это не подходит под задачу
Martin Berrote
Александр
Друзья, подскажите с чем может быть связана эта ошибка? Возникает через раз. Кому то отправляет письмо кому то нет
Илья
Друзья, подскажите с чем может быть связана эта ошибка? Возникает через раз. Кому то отправляет письмо кому то нет
А если навести на ошибку - ничего не всплывет? Если роботом отправка - какую ошибку робот пишет?
Роман
Evgenii
Коллеги, добрый день. Есть открытая сделка созданная на основании лида, который был создан по теме письма а. Клиент пишет еще одно письмо с темой письма б, каким способом сразу создать новую сделку, минуя лиды.
Олег
Никто не знает? Как запретить редактирование своего поля в счете?
- запрети редактирование всего счёта - подумай, что нужно разрешить менять - и организуй изменение только этой информации (как пример - нужно отметить оплату счёта и тем самым сдвинуть стадию в счёте: сделай БП из сделки "Получена оплата" с параметром, сколько оплатили, и вноси изменения сам) - проверь, сможет ли работать менеджер. Профит :)
Нуржан
в БП есть внутренняя переменная Автор или как-то так, кто запустил БП
Да этим разобрался а как изменить отв за контакт признанный к компании?
Нуржан
В сделке его не но компаний контакт есть
Александр
А если навести на ошибку - ничего не всплывет? Если роботом отправка - какую ошибку робот пишет?
Робот не пишет ошибку и в истории ничего не прописывает. Отображается только в таймлайне и в карточке просмотра. Причем позже отправляет письмо
Александр
Надо смотреть на почтовом сервере. Скорее всего, проблема не на стороне Б24
Подскажите, какого характера может быть ошибка на Почтовом сервере?
Роман
Подскажите, какого характера может быть ошибка на Почтовом сервере?
Сервер получателя недоступен, адрес неправильный, письмо отклонено (например, расценено как спам)... Проще логи посмотреть.
Олег
Да этим разобрался а как изменить отв за контакт признанный к компании?
сделай БП в Компании "Сменить Отв за привязанные Контакты" и запускай из сделки а там перебираешь контакты и меняешь
Нуржан
Понял спасибо
Aleksey
Aleksey
Aleksey
Aleksey
И в текстовое поле пробовал
Aleksey
и с обрамлением {} и {{}}
Илья
Может надо соблюдать корректное написание тогда) Посмотри внимательно как у меня указано
Илья
Ты зачем написал слово ссылка вначале? Вначале идет ссылка, потом текст который будет виден и в ней зашита ссылка
Роман
Логи каких событий? Подскажите
Я не спец по серверам. И это вопрос уже за пределами Б24.
Илья
Поле какого типа?
Илья
не обратил еще внимание что ты я так понимаю в поле хочешь записать это?
Kirill Osterlevin
Добрый день. Настройки бронирования ресурсов: Можно ли в облаке создать свою длительность: например, в месяцах?
Aleksey
Поле какого типа?
Я пытаюсь вставить и в строку и в поле типа "Сылка"
Aleksey
Aleksey
Aleksey
Aleksey
Aleksey
Kirill Osterlevin
ВВ-коды тут явно лишние
Илья
поле сделки - это что?
Илья
ты пробовал корректно написать как в моем примере
Aleksey
Илья
так, а если не из поля ссылку брать а прямую написать? такой же результат?
Aleksey
Aleksey
Да
Aleksey
Логику с BB кодами я понял. [URL=ссылка]Текст который будет виден[/URL], но в полях почему то не работает. Если отправить допустим сообщение в чат битрикс, то это сработает
Илья
В нем корректно
Илья
1111 - тип ссылка 2222 - тип строка
Илья
<a href="адрес сайта">Нажмите здесь</a>
Нуржан
Бизнес процессе компаний не вижу такого
Олег
Бизнес процессе компаний не вижу такого
срм- настройки- роботы и бизнес-процессы - Бизнес-процессы - Компания - список шаблонов
Нуржан
Нет я же туда зашел
Нуржан
Имею ввиду как инструмент бизнес процесса использовать не понимаю