Иван
Кстати, после смены прошивки она и летом один раз отвалилась
Alexey
как вариант внешние антены направленные
Алексей
Либо espeasy не лучшая прошивка :-)
Alexey
вачдог можно прикрутить
Alexey
сам занялся обдумыванием как реализовать самодиагностику питания платы и датчиков
Иван
Либо espeasy не лучшая прошивка :-)
внутренние пока что работают намного стабильней
Alexey
значит пробовать дотянуть сигнал подальше
Alexey
и поближе к плате
Alexey
как вариант мобилой замерить покрытие
Alexey
но это примерно будет
Alexey
лучше самой платой для более точного измерения
Иван
как вариант мобилой замерить покрытие
вообще не вариант, хотя бы потому что даже у телефонов антенны разные
Alexey
это да поэтому и предложил платой
Alexey
лана всем удач и с тяпницей
Alexey
кстати никто cpython для есп не пробовал юзать ?
Иван
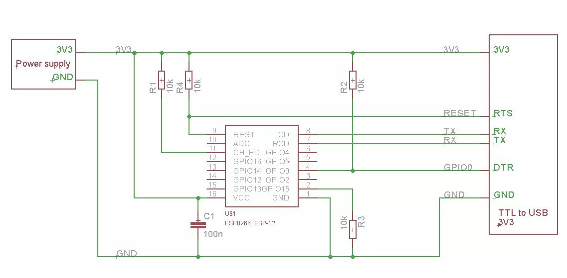
Мне на сайте esp8266.ru в описании подключения для стабильной работы нравится, что GPIO0 надо подтягивать к питанию и к земле. Вот прямо балдею от этого 😊
Alexandre
вот, вроде бы, "оптимальная" с того сайта... где тут "к земле"?
Иван
«Напрямую» к питанию подключается только вывод VCC, остальные выводы: CH_PD, RESET, GPIO0, GPIO2, должны быть подтянуты (pullup) к питанию (VCC) через резистор от 4,7 до 50 кОм. «Напрямую», к минусу (общему проводу) питания подключаем только GND, а GPIO0 подтягиваем (pulldown) тоже через резистор до 10k к GND для перевода модуль в режим загрузки прошивки.
Иван
После первого прочтения именно такое впечатление и осталось
Alexandre
После первого прочтения именно такое впечатление и осталось
" а GPIO0 подтягиваем (pulldown) тоже через резистор до 10k к GND для перевода модуль в режим загрузки прошивки"
Alexandre
глупо, конечно, но работать будет
Alexandre
В общем, можно исправлять. Pulldown на gpio0 "для перевода в режим прошивки" не нужен, достаточно временного подключения непосредственно к GND.
Yuriy
В моем случае esp8266 , но гугление AnalogRead WiFi , так же богато выдачей. Как раньше работало не понимаю. Столкнулся с этим после того, как дисплей подключил по i2c, и тестить всё вместе начал.
Искал для чего же esp8266 использует ADC, какая связь между AnalogRead и WiFi, оказалось он используется для определения мощности сигнала. Если слишком часто выполнять AnalogRead (в моем случае было, каждые 50-100мс) WiFi падает.
спам?
Evgheni
спам?
ссылки на исходник кода нет а на вознаграждение есть, понятное дело спам
Yuriy
Ещё мне не понятное, если подключен дисплей (d2, d5) при прошивке с вероятностью 1/10 перестаёт работать i2c (другие на ней сидящие) , до вкл-выкл питания. Сама прошивка заливается корректно.
Yuriy
Часы в списке других устройств присутствует?
Нет , есть цифровые потенциометр, вольтметр
Resident
D2 при прошивке если не ошибаюсь дёргает
Resident
Это rx tx D1 d2
Resident
https://github.com/enjoyneering/ESP8266-I2C-Driver/blob/master/README.md
Yuriy
Тогда это все объясняет, спасибо.. Это же фикс? Вообще огонь!
Anonymous
@DJONvl будет жить. Поприветствуем!
Slava
язык си понимает рекурсию?
Slava
проверил, действительно понимает и работает :)
Slava
Andy
язык си понимает рекурсию?
лучшая шутка про си! :)
Alexey D.
А как может язык понимать или непонимать рекурсию...
Иван
Главное самому при написании кода вовремя выйти из рекурсии 😊
Evgheni
А как может язык понимать или непонимать рекурсию...
ну если в языке нет методов/функций то язык рекурсию не поддерживает
Иван
ну если в языке нет методов/функций то язык рекурсию не поддерживает
Чисто в целях повышения самообразования, так сказать. В каком языке нет функции while или ее аналогов?
Denisio
xslt
Иван
xslt
как ни странно, но для меня это звучит как "язык программирования HTML" 😊
Иван
Просто, если сравнить две страницы из вики: 1. "XSLT (eXtensible Stylesheet Language Transformations) — язык преобразования XML-документов. Спецификация XSLT входит в состав XSL и является рекомендацией W3C. " 2. "Си (англ. C) — компилируемый статически типизированный язык программирования общего назначения, разработанный в 1969—1973 годах сотрудником Bell Labs Деннисом Ритчи как развитие языка Би."
Alexey D.
Угу. На программирование не тянет. Скорее это просто набор правил.
Alexey D.
Так же как css не язык программирования
Denisio
ну это своеобразный язык разметки
Denisio
со своими правилами, шаблонами и иммутабельными переменными! :)
Alexey D.
ESP IDF 3.3 RC зарелизили https://github.com/espressif/esp-idf/releases
Andy
Чисто в целях повышения самообразования, так сказать. В каком языке нет функции while или ее аналогов?
такого неслышал. но есть обратный пример - в прологе основной прием это рекурсия. извините за оффтоп
Alexey D.
Чисто в целях повышения самообразования, так сказать. В каком языке нет функции while или ее аналогов?
Erlang. Вторая глава учебника по Erlang начинается "в языке нет цикла for, сейчас мы его напишем" В целом там все циклы на рекурсии сделаны
Alexey D.
Хороший язык и конкурсы интересные. :)
Anonymous
@kd_fury_69 будет жить. Поприветствуем!
Denis
Интересный вопрос, чем можно защитить кнопку от излишней влаги?
Denis
на нее мелкая водяная пыль воздействует например Точнее это ползунковый переключатель Его ползунок торчит и отверстие не малое
Denis
не нашел баллон( надо покупать влага уже попала и окислила контакты. Вот просто думал чем защищать
Denis
А что за проект?
электроискровой разрядник или шокер
Denis
там сверху переключатель предохранитель, в период дождей влага попадает
fury_69
там сверху переключатель предохранитель, в период дождей влага попадает
Конструкция позволяет просто покрыть лаком или нет?
Denis
Конструкция позволяет просто покрыть лаком или нет?
нет, он утоплен в корпус, но отверстие под него достаточно большое. Можно было бы покрыть, давно покрыл лаком Попробую залить силиконовым герметиком и потом аккуратно срезать вокруг
Denis
А как решается вопрос с выпадением росы? Внутри
внутри почти все залито термоклеем, контакты в термоусадке+термоклей и пролный монтаж
Alexey
можно также термоклей сверху и срезать лезвием ножа модельного например
Alexey
главное подогнать оч плотно
fury_69
Силикон скорее всего как вариант но не вздумай сверху лаком крыть, он как бы враг силикону если не ошибаюсь
Alexey
да не дружат они
Alexey
и с многими красками тоже
Alexey
есть вариант с оргстеклом можно заморочиться вопщем смотри что под руками а варианты есть
Alexey
главное перекрыть двигателем ползунка отверстие корпуса