МихаИл
мож кому пригодиться
Alexander
? Расскажите
Alexander
Интересно
Alexander
?
Конечно
Alexander
Питание PoE либо USB или от 12-48В вход. Гальванически развязанные RS485,RS232. 3 реле , 4 Сигналов на вход. Groove и может запитывать другое устройство 5В.
Alexander
И может заряжать акк от любого иточника
Alexander
+ модули расширения
Alexander
Alexander
Есть такой
Alexander
Есть зигбии
Alexander
Ethernet естественно
А реле на отдельной плате?
Alexander
Нет
Alexander
Тут же
Alexander
Ааа вот где они ))
Andy
А st чип это чего?
Alexander
Взял на себя usb и как расширитель uart пошел
Andy
Взял на себя usb и как расширитель uart пошел
А чего на нем а не на специализированных?
Alexander
Ну + в нем можно питанием платы рулить отключать esp и включать по расписанию
Alexander
Если от акк работа
Alexander
Мало ли какой еще функционал будет нужен)
Andy
аа! типа сопроцессор
Alexander
Типа да)
Anonymous
Mihail Shmakin будет жить. Поприветствуем!
Anonymous
@DonSebaDon будет жить. Поприветствуем!
Anonymous
Mihail Ivanov будет жить. Поприветствуем!
Andy
блин набил модули есп12 с 512к прошивкой с вам ртос под завязку. А они падают если подключается к ихнему АР. если заливать в 1м то все нормально
Alexey D.
В idf есть что-то про Preallocate buffers в wifi. Падать начнет в другом месте
Alexey D.
Ну или LogLevel скинуть и без отладки собрать
MrSyabro
А ESP8266 потянет потоковую передачу видео с vga камеры в LQ?
Alexey
потянет тоьлко максимум скриншоты и то раз в 10-30 сек примерно
MrSyabro
нет, берите 32ю
Уже есть 😊
нет, берите 32ю
да и то 32я не потянет поток в более мнее нормальном качестве
Алексей
А зачем так извращаться?
Alexey
требования были минимальное какчество
Alexey
а так да для нормального проще уже либо из роутера либо малину апельсину и иже с ними
Andy
Ну или LogLevel скинуть и без отладки собрать
не помогает. падает в задаче ppt и все тут. вообщем не стал париться и мегабиайьнын модули взял.
Alexey
класс http://amp.gs/ratH
Alexandre
У меня esp32) да, если все по инструкции делать все получается . Просто удивительно что tx к tx идёт ) обычно к rx
Ну а если немного подумать, что делаешь, и догадаться, где чье tx/rx и что эти буквы вообще означают? :)
Konstantin
Ребят, быстрый вопрос: какой ток выдерживает нога ESP8266?
Художественное
у кота 4 ноги - земля, питание, вход и выход.
Denisio
а хвост это точка контроля
Anonymous
@R4D1Y будет жить. Поприветствуем!
Alexandre
Еще есть суммарный максимум на весь чип емнип
Alexandre
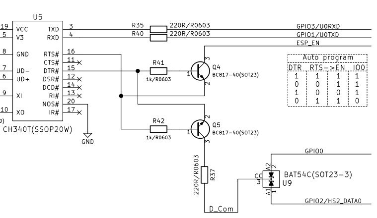
Народ, у меня вопрос. У меня есть отладочная плата от олимекса с есп32 и ch340 на борту. Почему-то не работает автопрограммирование, хотя схема для него есть, номиналы проверил. Может, я какие-то настройки в menuconfig не выставил? Помогите!
Alexandre
Вот схема автопрограммирования
Alexandre
Читал...
Andy
Вот схема автопрограммирования
А точно на en надо давить ? который Q4 ключ
Alexandre
Ну, en - это резет, pin3 на wroom
Alexandre
Точнее, enable, но он и резетит
Alexandre
Chip_pu кристалла
Andy
угу, посомтрел на своих devboard, оно
Alexandre
Я не понимаю, или где-то непропай, или что? Есть для 32 какие-то настройки для типа резета, как в 8266 было? Я не нашел в make menuconfig
Alexandre
Еще на моей плате нет внешней подтяжки на gpio0
Andy
Насчет ресета вот:
Andy
а он у тебя не стартует или не входит в download ?
Группы скидывайте в личку а не здесь
Alexandre
Так и рисует свою штриховую линию
Andy
Не входит в даунлоад.
ручками GPIO2 на землю через резистор 10к можно попробывать посадить
Andy
Не входит в даунлоад.
вот это надо беспечить, после снятия земли с en
Andy
Он входит, если раз 10 на резет нажать
т.е. явно гонки устраивает. Резистор то прилеплял?
Aleksandr
Aleksandr
Aleksandr
Aleksandr
Aleksandr
Aleksandr
Aleksandr
Aleksandr